【小Y学算法】⚡️每日LeetCode打卡⚡️——17.最大子序和
【摘要】 算法题打卡:搜索插入位置。没有特别幸运,那么请先特别努力,别因为懒惰而失败,还矫情地将原因归于自己倒霉。所以说,树倒了,没有一片雪花是无辜的
本文章是⭐️小Y学算法⭐️的内容,该专栏还有多篇优质内容在等待你观看,现在点击右上角点击这个————🚀订阅专栏🚀
就可以免费观看多篇相关内容的文章啦!
@TOC

📢前言
| 🚀 算法题 🚀 |
- 🌲 每天打卡一道算法题,既是一个学习过程,又是一个分享的过程😜
- 🌲 提示:本专栏解题 编程语言一律使用 C# 和 Java 两种进行解题
- 🌲 要保持一个每天都在学习的状态,让我们一起努力成为算法大神吧🧐!
- 🌲 今天是力扣算法题持续打卡第17天🎈!
| 🚀 算法题 🚀 |
🌲原题样例
给定一个整数数组 nums ,找到一个具有最大和的连续子数组(子数组最少包含一个元素),返回其最大和。
示例 1:
输入:nums = [-2,1,-3,4,-1,2,1,-5,4]
输出:6
解释:连续子数组 [4,-1,2,1] 的和最大,为 6 。
示例 2:
输入:nums = [1]
输出:1
示例 3:
输入:nums = [0]
输出:0
示例 4:
输入:nums = [-1]
输出:-1
示例 5:
输入:nums = [-100000]
输出:-100000
提示:
- 1 <= nums.length <= 3 * 104
- -105 <= nums[i] <= 105
🌻C#方法一:动态规划
思路解析
动态规划 核心思想:子问题重复调用
- sum表示当前连续子数组的和,max表示当前和最大的连续子数组;
- 若nums[i] > sum + nums[i],即nums[i]比前面的所有项加起来都大,则可以舍弃前面的项,sum = nums[i];否则sum加上nums[i];
- 每次得出的sum都与max比较,得出当前最大的和。
代码:
public class Solution {
public int MaxSubArray(int[] nums) {
int sum = nums[0];
int max = nums[0];
for(int i = 1; i < nums.Length; i++)
{
if(nums[i] > sum + nums[i]) sum = nums[i];
else sum = sum + nums[i];
if(sum > max) max = sum;
}
return max;
}
}
执行结果
通过
执行用时:88 ms,在所有 C# 提交中击败了87.62%的用户
内存消耗:25.5 MB,在所有 C# 提交中击败了25.74%的用户
复杂度分析
时间复杂度:O( n)
空间复杂度:O(1)
🌻C#方法二:分治法
思路解析
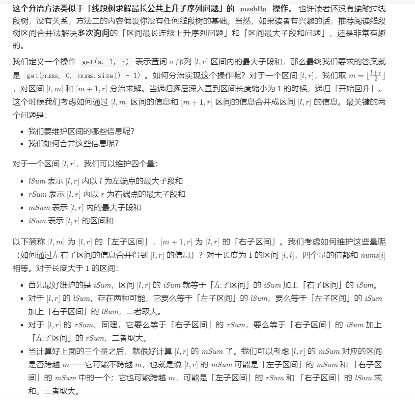
这个分治法,我也没有看得很明白,这里把力扣解答放了上来给大家参考一下!

代码:
public class Solution {
public class Status {
public int lSum, rSum, mSum, iSum;
public Status(int lSum_, int rSum_, int mSum_, int iSum_) {
lSum = lSum_; rSum = rSum_; mSum = mSum_; iSum = iSum_;
}
}
public Status pushUp(Status l, Status r) {
int iSum = l.iSum + r.iSum;
int lSum = Math.Max(l.lSum, l.iSum + r.lSum);
int rSum = Math.Max(r.rSum, r.iSum + l.rSum);
int mSum = Math.Max(Math.Max(l.mSum, r.mSum), l.rSum + r.lSum);
return new Status(lSum, rSum, mSum, iSum);
}
public Status getInfo(int[] a, int l, int r) {
if (l == r) {
return new Status(a[l], a[l], a[l], a[l]);
}
int m = (l + r) >> 1;
Status lSub = getInfo(a, l, m);
Status rSub = getInfo(a, m + 1, r);
return pushUp(lSub, rSub);
}
public int MaxSubArray(int[] nums) {
return getInfo(nums, 0, nums.Length - 1).mSum;
}
}
执行结果
通过
执行用时:76 ms,在所有 C# 提交中击败了99.63%的用户
内存消耗:26.9 MB,在所有 C# 提交中击败了5.03%的用户
复杂度分析
时间复杂度:O(n)
空间复杂度:O(long n)
🌻Java 方法一:动态规划
思路解析

代码:
class Solution {
public int maxSubArray(int[] nums) {
int pre = 0, maxAns = nums[0];
for (int x : nums) {
pre = Math.max(pre + x, x);
maxAns = Math.max(maxAns, pre);
}
return maxAns;
}
}
执行结果
通过
执行用时:1 ms,在所有 Java 提交中击败了92.33%的用户
内存消耗:38.2 MB,在所有 Java 提交中击败了79.37%的用户
复杂度分析
时间复杂度:O(n)
空间复杂度:O(1)
🌻Java方法二:分治法
思路解析
和上面的C#第二种解法一个思路,代码有所区别
代码:
class Solution {
public class Status {
public int lSum, rSum, mSum, iSum;
public Status(int lSum, int rSum, int mSum, int iSum) {
this.lSum = lSum;
this.rSum = rSum;
this.mSum = mSum;
this.iSum = iSum;
}
}
public int maxSubArray(int[] nums) {
return getInfo(nums, 0, nums.length - 1).mSum;
}
public Status getInfo(int[] a, int l, int r) {
if (l == r) {
return new Status(a[l], a[l], a[l], a[l]);
}
int m = (l + r) >> 1;
Status lSub = getInfo(a, l, m);
Status rSub = getInfo(a, m + 1, r);
return pushUp(lSub, rSub);
}
public Status pushUp(Status l, Status r) {
int iSum = l.iSum + r.iSum;
int lSum = Math.max(l.lSum, l.iSum + r.lSum);
int rSum = Math.max(r.rSum, r.iSum + l.rSum);
int mSum = Math.max(Math.max(l.mSum, r.mSum), l.rSum + r.lSum);
return new Status(lSum, rSum, mSum, iSum);
}
}
执行结果
通过
执行用时:76 ms,在所有 C# 提交中击败了99.63%的用户
内存消耗:26.9 MB,在所有 C# 提交中击败了5.03%的用户
复杂度分析
时间复杂度:O(n)
空间复杂度:O(long n)
💬总结
- 今天是力扣算法题打卡的第十七天!
- 文章采用
C#和Java两种编程语言进行解题 - 一些方法也是参考力扣大神写的,也是边学习边分享,再次感谢算法大佬们
- 那今天的算法题分享到此结束啦,明天再见!

【声明】本内容来自华为云开发者社区博主,不代表华为云及华为云开发者社区的观点和立场。转载时必须标注文章的来源(华为云社区)、文章链接、文章作者等基本信息,否则作者和本社区有权追究责任。如果您发现本社区中有涉嫌抄袭的内容,欢迎发送邮件进行举报,并提供相关证据,一经查实,本社区将立刻删除涉嫌侵权内容,举报邮箱:
cloudbbs@huaweicloud.com
- 点赞
- 收藏
- 关注作者

评论(0)