【电路仿真】基于simulink三相相控变流器设计【含Matlab源码 327期】
一、获取代码方式
获取代码方式1:
完整代码已上传我的资源:【电路仿真】基于simulink三相相控变流器设计【含Matlab源码 327期】
获取代码方式2:
通过订阅紫极神光博客付费专栏,凭支付凭证,私信博主,可获得此代码。
备注:
订阅紫极神光博客付费专栏,可免费获得1份代码(有效期为订阅日起,三天内有效);
二、案例简介
1 方案的设计
1.1 设计任务与要求
1.1.1 主要条件
采用三相可控整流电路(三相全控桥、三相半控桥或三相半波整流电路),电阻-电感性负载,R=2Ω,电感L=0.02H,额定负载Id=20A,电流最大负载电流Idmax=25A。进线交流电源:三相380V。
1.1.2 主要任务
1.三相可控主电路设计及参数计算,计算整流变压器参数,选择整流元件的定额,讨论晶闸管电路对电网的影响及其功率因数。
2.触发电路设计(触发电路的选型,同步信号的定相等)。
3.晶闸管的过电压保护与过电流保护电路设计。
4.系统原理分析、设计与仿真。给出仿真模型及晶闸管,直流侧的电压电流仿真波形。
5. 提供系统总电路图。
1.2 系统原理图
整流电路主要由驱动电路、保护电路和整流主电路组成。根据设计任务,在此设计中采用三相桥式全控整流电路接阻感性负载。系统原理框图如图1所示。

2 主电路设计及原理
2.1 主电路设计
其原理图如图1所示。

图2 三相桥式全控整理电路原理图
目前在各种整流电路中,应用最为广泛的是三相桥式全控整流电路,其原理如图1所示,习惯将其中阴极连接在一起的三个晶闸管(VT1、VT3、 VT5)称为共阴极组;阳极连接在一起的三个晶闸管(VT4、VT6、VT2)称为共阳极组。此外,习惯上希望晶闸管按从1至6的顺序导通,为此将晶闸管按图示的顺序编号,即共阴极组中与a、b、c三相电源相接的3个晶闸管分别为VT1、VT3、VT5, 共阳极组中与a、b、c三相电源相接的3个晶闸管分别为VT4、VT6、VT2。从后面的分析可知,按此编号,晶闸管的导通顺序为 VT1-VT2-VT3-VT4-VT5-VT6。
2.2 主电路原理说明
1.2个晶闸管同时通形成供电回路,其中共阴极组和共阳极组 各1个,且不能为同1相器件。
2.对触发脉冲的要求:
按VT1-VT2-VT3-VT4-VT5-VT6的顺序,相位依次差60。
3.共阴极 组VT1、VT3、VT5的脉冲依次差120。
4.共阳极组VT4、VT6、VT2也依次差120。
5.同一相的上下两个桥臂,即VT1与VT4,VT3与VT6, VT5与VT2,脉冲相差180。
6.ud一周期脉动6次,每次脉动的波形都一样, 故该电路为6脉波整流电路。
7.晶闸管承受的电压波形与三相半波时相同,晶闸管承受最大正、反向电压的关系也相同。
2.2 .1阻感负载时的波形分析
三相桥式全控整流电路大多用于向阻感负载和反电动势阻感负载供电(即用于直流电机传动),下面主要分析阻感负载时的情况,因为带反电动势阻感负载的情况,与带阻感负载的情况基本相同。
当α≤60度时,ud波形连续,电路的工作情况与带电阻负载时十分相似,各晶闸管的通断情况、输出整流电压ud波形、晶闸管承受的电压波形等都一样。区别在于负载不同时,同样的整流输出电压加到负载上,得到的负载电流 id 波形不同,电阻负载时 ud 波形与 id 的波形形状一样。而阻感负载时,由于电感的作用,使得负载电流波形变得平直,当电感足够大的时候,负载电流的波形可近似为一条水平线。图3和图4分别给出了三相桥式全控整流电路带阻感负载α=0度和α=30度的波形。

2.3变压器的设计
2.3.1整流变压器参数计算


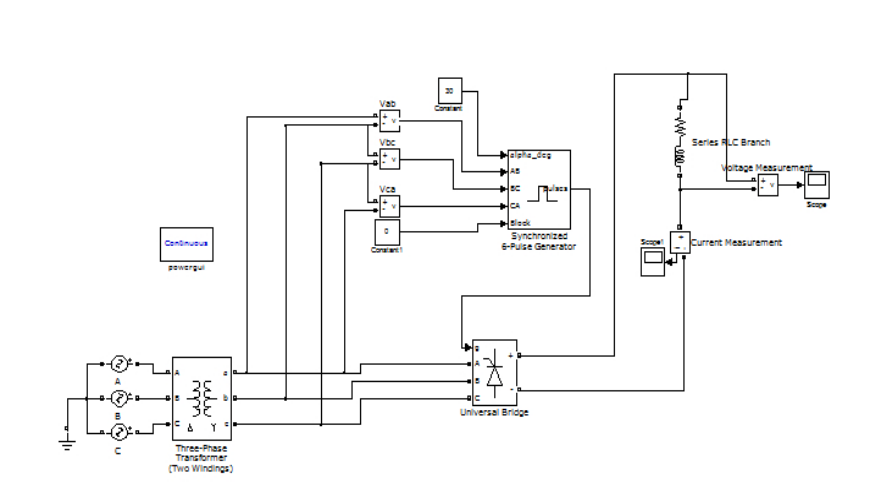
三、电路图

四、运行结果
仿真波形如下图所示:

图11触发角为0度时ud、id的波形图

图12触发角为30度时ud、id的波形图

图13触发角为90度时ud、id的波形图
四、matlab版本及参考文献
1 matlab版本
2014a
2 参考文献
[1] 徐国保、张冰、石丽梅、吴凡.MATLAB/Simulink权威指南——开发环境、程序设计、系统仿真与案例实战[M].清华大学出版社,2019.
[2]李献,骆志伟,于晋臣.MATLAB/Simulink系统仿真[M].清华大学出版社,2017.
[3]向军.MATLAB/Simulink系统建模与仿真[M].清华大学出版社,2021.
文章来源: qq912100926.blog.csdn.net,作者:海神之光,版权归原作者所有,如需转载,请联系作者。
原文链接:qq912100926.blog.csdn.net/article/details/113851105
- 点赞
- 收藏
- 关注作者
评论(0)