【51单片机基础教程】点亮led
@TOC
前言
单片机(Microcontroller Unit, MCU)是一种集成电路,广泛应用于各种电子产品中。作为嵌入式系统的核心,单片机可以实现从简单的信号控制到复杂的自动化系统管理等多种功能。在单片机的学习过程中,点亮LED是一个非常基础且重要的实验。通过这一实验,学习者可以掌握单片机的基本原理和编程技巧,为后续深入学习打下坚实的基础。
本文将详细介绍如何使用51单片机点亮一个LED灯,包括相关的原理解析和具体的编程步骤。
51单片机点亮LED的原理
硬件部分
在实际操作中,LED(Light Emitting Diode,发光二极管)是一种常见的发光元件,具有单向导电性。当电流从LED的正极流向负极时,LED会发光。因此,要点亮LED,只需要给它提供合适的电压和电流。
51单片机(如AT89S52)有许多I/O口,可以用于控制外部设备。每个I/O口可以设置为高电平或低电平。通常情况下,I/O口输出高电平时对应的电压约为5V,输出低电平时对应的电压约为0V。利用这一特性,可以通过设置I/O口的电平来控制LED的亮灭。
连接方式如下:
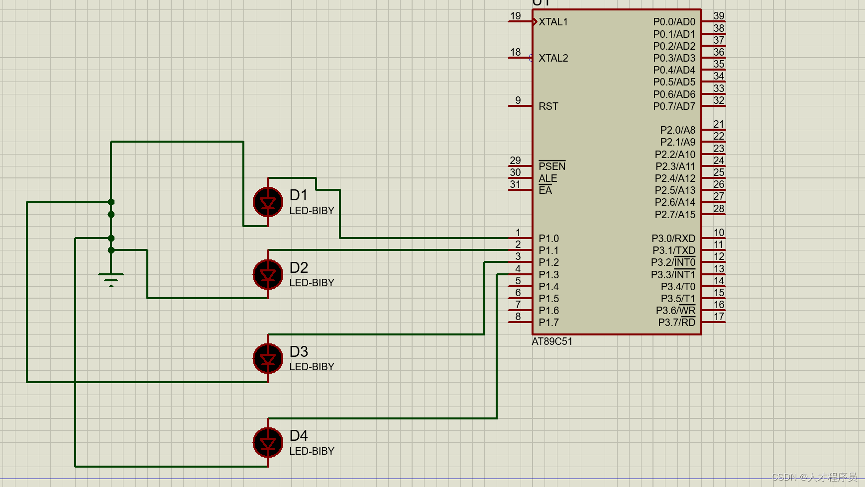
- 将LED的正极(长脚)通过限流电阻连接到单片机的一个I/O口(如P1.0)。
- 将LED的负极(短脚)连接到地(GND)。
软件部分
在编程中,通过设置I/O口的电平来控制LED的亮灭。51单片机的编程通常使用C语言或汇编语言。在这里,我们将使用C语言进行讲解。
51单片机的寄存器
以P1口为例,P1口对应的寄存器是P1寄存器。P1寄存器是一个8位寄存器,每一位对应一个引脚的状态:
P1.0 对应 P1寄存器的第0位
P1.1 对应 P1寄存器的第1位
以此类推
通过向P1寄存器写入不同的值,可以控制P1口上各引脚的高低电平。例如,向P1寄存器写入0x01(即二进制的00000001),可以将P1.0设置为高电平,其余引脚设置为低电平。
编程步骤
- 初始化I/O口:设置P1.0为输出模式。
- 设置P1.0为高电平:LED熄灭。
- 设置P1.0为低电平:LED点亮。
proteus仿真

点亮一个led
#include <regx52.h>
void main()
{
P1 = 0x01;
}
点亮多个led
proteus仿真

代码
点亮P1.0~P1.4对应的寄存器:

#include <regx52.h>
void main()
{
P1 = 0x0F;
}
流水灯
原理:1 << i 是位移操作,将1左移i位。例如,1 << 0 是00000001,1 << 1 是00000010,以此类推。
通过这个操作,可以依次点亮不同的LED。例如,当i=0时,P1.0被置为低电平,点亮第一个LED;当i=1时,P1.1被置为低电平,点亮第二个LED。
下面这个函数为延时函数:
可以让整个程序过一会再运行:
void delay(unsigned int ms) {
unsigned int i, j;
for(i = ms; i > 0; i--)
for(j = 120; j > 0; j--);
}
#include <regx52.h>
void delay(unsigned int ms) {
unsigned int i, j;
for(i = ms; i > 0; i--)
for(j = 120; j > 0; j--);
}
void main()
{
P1 = 0x00;
while(1)
{
unsigned char i = 0;
for(i;i<4;i++)
{
P1 = 1 << i;
delay(100);
}
}
}

总结
通过以上内容,我们详细介绍了使用51单片机点亮LED的基本原理和具体实现方法。这个实验不仅展示了单片机控制I/O口的基本功能,还为进一步学习单片机的复杂应用打下了基础。掌握这些基础知识后,读者可以尝试更多有趣的单片机实验,如控制多个LED、实现流水灯效果、驱动数码管显示等,不断提升自己的单片机编程能力。
- 点赞
- 收藏
- 关注作者
评论(0)