汽车电子智能保险丝解决方案
一、背景知识
在过去的几十年里,电子在汽车系统创新中发挥了关键作用。新型半导体器件具有新颖的功能,增强了车辆机械系统提供的功能。
虽然半导体解决方案和电子产品将继续在汽车电子产品中发挥关键作用,但展望未来,汽车创新将更多地以软件的创新和整合为特征。软件架构的这种变化反过来将通过相关硬件和半导体解决方案的开发实现。
区域架构给了OEM更多的控制,从高级软件维护和无线更新;无线固件(FOTA)更新和永远在线的云连接,以启用新功能,并改善自动驾驶等功能。这也将允许OEM转向基于服务的软件结构,例如将实时控制循环转移到区域模块。此外,区域模块可以实现更优化的电源分配拓扑,包括关闭未使用的模块,这在纯电动汽车和混合动力汽车中特别有优势。

尽管区域架构具有巨大的改进潜力,但在电力分配、传感器和执行器以及数据平面拓扑等领域仍存在挑战。使用位于分区模块中的智能保险丝,电力分配将从集中式过渡到分散式实现。传感器和执行器将变得智能。一些功能——包括控制回路——将转移到区域模块,以允许增加服务与基于信号的通信。最后,数据通信将在高速网络上进行,使用新的物理层(PHYs)传输各种数据类型。
二、配电箱结构
配电箱中的熔断器具有不同的时间电流特性(TCC),以支持汽车中不同类型的线束和负载。为了方便更换保险丝,保险盒被放置在车辆可触及的位置。
使用基于半导体的配电箱的动机是多方面的——增强诊断、故障保护、可复位熔断器、小尺寸设计和线束重量减轻。
随着整车厂实施区域架构,系统设计人员正在重新考虑功率分配的两个额外考虑因素:分散功率分配和用半导体熔断器取代熔断熔断器。

三、半导体熔断器
影响熔断器特性的因素很多,如接触电阻、空气温度和电流瞬态。由于这些因素,系统设计人员根据标称工作电流、工作温度范围、涌流和电流瞬态形状降低了保险丝的标称熔化I2t(安培平方秒)额定值。例如,将保险丝的标称额定电流降额25%可以防止保险丝遭受讨厌的吹烧。
基于保险丝的降额电流的选择意味着线束中的电流将根据保险丝处的温度条件而变化。线束设计师可能不得不选择不那么理想的线束仪表,以便在特定的温度条件下通过保险丝允许的更高电流。
进一步优化线束的一种思路是使用具有I2t特性的半导体高侧开关集成电路(ICs)。典型的高侧开关包括过流保护;即当电流超过一定阈值时,高侧开关要么箝位电流,要么自己打开,从而保护下游线束和负载。通过向高侧开关添加I2t特性,该开关将根据流过的电流(或更具体地说,电流的平方)在不同的时间打开。使用基于i2半导体的高侧开关将减少保险丝特性的变化,从而导致更优化的线束测量,这有助于进一步减轻线束的重量。
四、TPS25982智能电子保险丝
TPS25982智能电子保险丝是高度集成的电路保护和电源管理解决方案,采用小型4mm × 4mm QFN封装。TPS25982具有精确的负载电流监控器和可调节的瞬态故障管理。该器件能够非常有效地抵御过载、短路、电压浪涌和过多浪涌电流。过压事件受内部截止电路的限制,可通过多个器件选项来选择过压阈值。
存在多种器件选项,可在过流情况响应、断路器或有源限流器之间进行选择。可以使用单个外部电阻器来设置过流限制和快速跳变(短路)阈值。
TPS25982通过区分瞬态事件和实际故障来智能地管理过流响应, 从而允许系统在线路和负载瞬变期间不间断运行,而不会影响故障保护的稳健性。
TPS25982智能电子保险丝的额定工作结温范围为–40˚C至125˚C,在2.7V至24V的宽输入电压范围内工作。
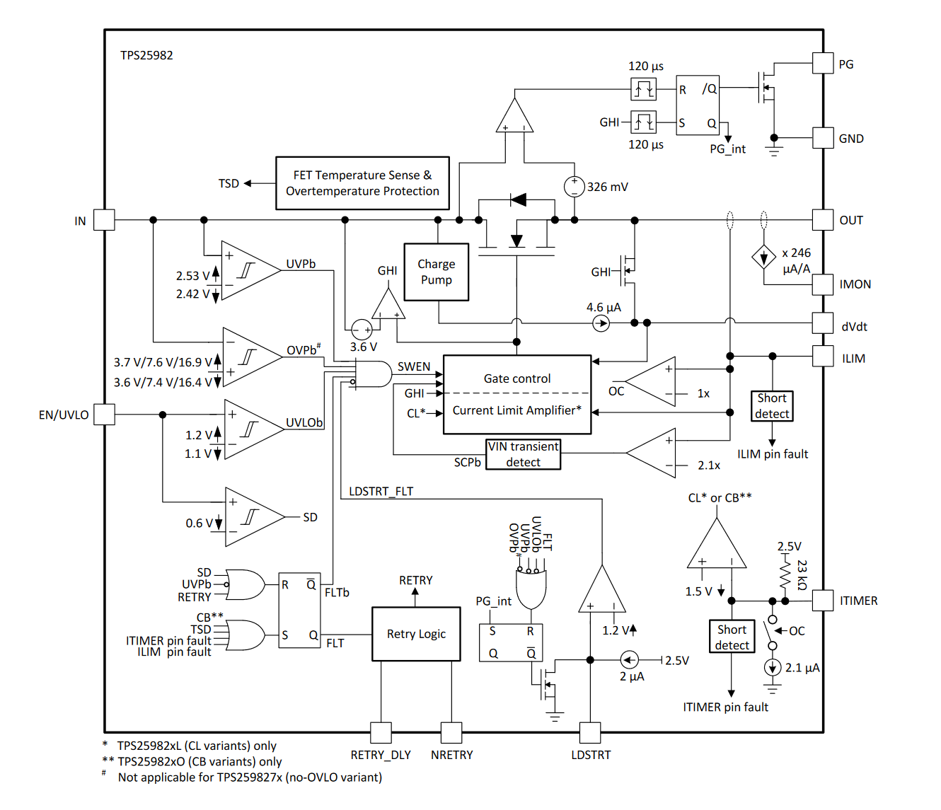
五、结构框图


六、主要应用场景
-
服务器待机电源轨、PCIe riser、附加卡和风扇模块保护
-
路由器和交换机光学模块保护
-
热插拔
-
工业PC
-
数字电视
七、芯片管脚定义


八、Layout Example

- 点赞
- 收藏
- 关注作者
评论(0)