柠檬分类全流程实战(二)
竞赛完整流程总结
第一部分(数据处理)
- 数据预处理
- 自定义数据集
- 定义数据加载器
第二部分(模型训练)
- 模型组网
- 模型封装(Model对象是一个具备训练、测试、推理的神经网络。)
- 模型配置(配置模型所需的部件,比如优化器、损失函数和评价指标。)
- 模型训练&验证
第三部分(提交结果)
- 模型预测
- 生成提交结果(pandas)
常用调参技巧
为什么需要调参技巧?
- 调参是比赛环节里非常重要的一步,即使在日常工作里也不可避免。
- 合适的learning rate对比不合适的learning rate,得到的结果差异非常大。
- 模型的调优,很大一部分的收益其实多是从调参中获得的。
- 在一些数据没有很明显的特点的比赛任务里,最后的名次往往取决于你的调参能力。

接下来,我将结合刚刚总结的三个部分介绍每个步骤中常用的一些调参技巧。
数据处理部分
label shuffling
首先对原始的图像列表,按照标签顺序进行排序;
然后计算每个类别的样本数量,并得到样本最多的那个类别的样本数。
根据这个最多的样本数,对每类都产生一个随机排列的列表;
然后用每个类别的列表中的数对各自类别的样本数求余,得到一个索引值,从该类的图像中提取图像,生成该类的图像随机列表;
然后把所有类别的随机列表连在一起,做个Random Shuffling,得到最后的图像列表,用这个列表进行训练。

# labelshuffling
def labelShuffling(dataFrame, groupByName = 'class_num'):
groupDataFrame = dataFrame.groupby(by=[groupByName])
labels = groupDataFrame.size()
print("length of label is ", len(labels))
maxNum = max(labels)
lst = pd.DataFrame()
for i in range(len(labels)):
print("Processing label :", i)
tmpGroupBy = groupDataFrame.get_group(i)
createdShuffleLabels = np.random.permutation(np.array(range(maxNum))) % labels[i]
print("Num of the label is : ", labels[i])
lst=lst.append(tmpGroupBy.iloc[createdShuffleLabels], ignore_index=True)
print("Done")
# lst.to_csv('test1.csv', index=False)
return lst
from sklearn.utils import shuffle
# 读取数据
train_images = pd.read_csv('data/data71799/lemon_lesson/train_images.csv', usecols=['id','class_num'])
# 读取数据
df = labelShuffling(train_images)
df = shuffle(df)
image_path_list = df['id'].values
label_list = df['class_num'].values
label_list = paddle.to_tensor(label_list, dtype='int64')
label_list = paddle.nn.functional.one_hot(label_list, num_classes=4)
# 划分训练集和校验集
all_size = len(image_path_list)
train_size = int(all_size * 0.8)
train_image_path_list = image_path_list[:train_size]
train_label_list = label_list[:train_size]
val_image_path_list = image_path_list[train_size:]
val_label_list = label_list[train_size:]
length of label is 4
Processing label : 0
Num of the label is : 400
Done
Processing label : 1
Num of the label is : 255
Done
Processing label : 2
Num of the label is : 235
Done
Processing label : 3
Num of the label is : 212
Done
图像扩增
为了获得更多数据,我们只需要对现有数据集进行微小改动。例如翻转剪裁等操作。对图像进行微小改动,模型就会认为这些是不同的图像。常用的有两种数据增广方法:
第一个方法称为离线扩充。对于相对较小的数据集,此方法是首选。
第二个方法称为在线增强,或即时增强。对于较大的数据集,此方法是首选。
飞桨2.0中的预处理方法
在图像分类任务中常见的数据增强有翻转、旋转、随机裁剪、颜色噪音、平移等,具体的数据增强方法要根据具体任务来选择,要根据具体数据的特定来选择。对于不同的比赛来说数据扩增方法一定要反复尝试,会很大程度上影响模型精度。

水平翻转&垂直翻转




import numpy as np
from PIL import Image
from paddle.vision.transforms import RandomHorizontalFlip
transform = RandomHorizontalFlip(224)
fake_img = Image.fromarray((np.random.rand(300, 320, 3) * 255.).astype(np.uint8))
fake_img = transform(fake_img)
print(fake_img.size)
# 定义数据预处理
data_transforms = T.Compose([
T.Resize(size=(224, 224)),
T.RandomHorizontalFlip(224),
T.RandomVerticalFlip(224),
T.Transpose(), # HWC -> CHW
T.Normalize(
mean=[0, 0, 0], # 归一化
std=[255, 255, 255],
to_rgb=True)
])
# 构建Dataset
class MyDataset(paddle.io.Dataset):
"""
步骤一:继承paddle.io.Dataset类
"""
def __init__(self, train_img_list, val_img_list,train_label_list,val_label_list, mode='train'):
"""
步骤二:实现构造函数,定义数据读取方式,划分训练和测试数据集
"""
super(MyDataset, self).__init__()
self.img = []
self.label = []
# 借助pandas读csv的库
self.train_images = train_img_list
self.test_images = val_img_list
self.train_label = train_label_list
self.test_label = val_label_list
if mode == 'train':
# 读train_images的数据
for img,la in zip(self.train_images, self.train_label):
self.img.append('data/data71799/lemon_lesson/train_images/'+img)
self.label.append(la)
else:
# 读test_images的数据
for img,la in zip(self.train_images, self.train_label):
self.img.append('data/data71799/lemon_lesson/train_images/'+img)
self.label.append(la)
def load_img(self, image_path):
# 实际使用时使用Pillow相关库进行图片读取即可,这里我们对数据先做个模拟
image = Image.open(image_path).convert('RGB')
return image
def __getitem__(self, index):
"""
步骤三:实现__getitem__方法,定义指定index时如何获取数据,并返回单条数据(训练数据,对应的标签)
"""
image = self.load_img(self.img[index])
label = self.label[index]
# label = paddle.to_tensor(label)
return data_transforms(image), paddle.nn.functional.label_smooth(label)
def __len__(self):
"""
步骤四:实现__len__方法,返回数据集总数目
"""
return len(self.img)
#train_loader
train_dataset = MyDataset(train_img_list=train_image_path_list, val_img_list=val_image_path_list, train_label_list=train_label_list, val_label_list=val_label_list, mode='train')
train_loader = paddle.io.DataLoader(train_dataset, places=paddle.CPUPlace(), batch_size=32, shuffle=True, num_workers=0)
#val_loader
val_dataset = MyDataset(train_img_list=train_image_path_list, val_img_list=val_image_path_list, train_label_list=train_label_list, val_label_list=val_label_list, mode='test')
val_loader = paddle.io.DataLoader(train_dataset, places=paddle.CPUPlace(), batch_size=32, shuffle=True, num_workers=0)
4.2模型训练部分
标签平滑(LSR)
在分类问题中,一般最后一层是全连接层,然后对应one-hot编码,这种编码方式和通过降低交叉熵损失来调整参数的方式结合起来,会有一些问题。这种方式鼓励模型对不同类别的输出分数差异非常大,或者说模型过分相信他的判断,但是由于人工标注信息可能会出现一些错误。模型对标签的过分相信会导致过拟合。
标签平滑可以有效解决该问题,它的具体思想是降低我们对于标签的信任,例如我们可以将损失的目标值从1稍微降到0.9,或者将从0稍微升到0.1。总的来说,标签平滑是一种通过在标签y中加入噪声,实现对模型约束,降低模型过拟合程度的一种正则化方法。
论文地址 飞桨2.0API地址
其中 1−ϵ 和 ϵ 分别是权重, 是平滑后的标签,通常 μ 使用均匀分布。
print('=============train dataset=============')
for image, label in train_dataset:
print('image shape: {}, label: {}'.format(image.shape, label))
break
=============train dataset=============
image shape: (3, 224, 224), label: Tensor(shape=[4], dtype=float32, place=CUDAPlace(0), stop_gradient=True,
[0.92499995, 0.02500000, 0.02500000, 0.02500000])
print('=============train dataset=============')
for image, label in train_dataset:
print('image shape: {}, label: {}'.format(image.shape, label))
break
=============train dataset=============
image shape: (3, 224, 224), label: Tensor(shape=[4], dtype=float32, place=CUDAPlace(0), stop_gradient=True,
[0.02500000, 0.02500000, 0.02500000, 0.92499995])
扩展知识点–独热编码
One-Hot编码是分类变量作为二进制向量的表示。这首先要求将分类值映射到整数值。然后,每个整数值被表示为二进制向量,除了整数的索引之外,它都是零值,它被标记为1。
离散特征的编码分为两种情况:
- 离散特征的取值之间没有大小的意义,比如color:[red,blue],那么就使用one-hot编码
- 离散特征的取值有大小的意义,比如size:[X,XL,XXL],那么就使用数值的映射{X:1,XL:2,XXL:3},标签编码
优化算法选择
Adam, init_lr=3e-4,3e-4号称是Adam最好的初始学习率,有图有真相,SGD比较更考验调参功力。

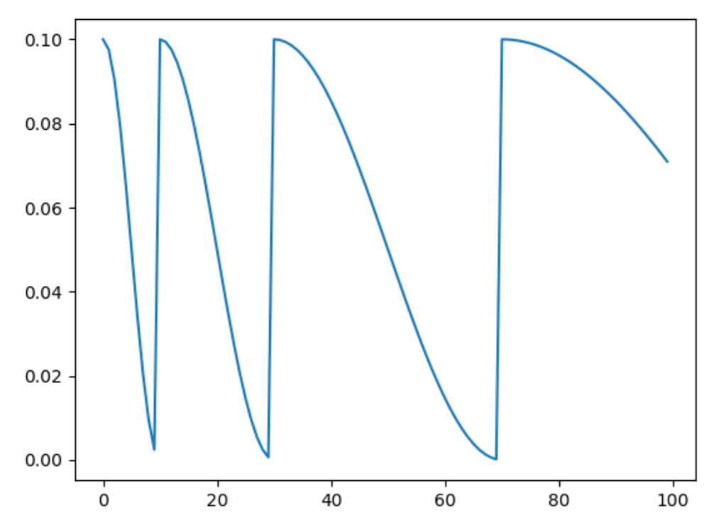
学习率调整策略
为什么要进行学习率调整?
当我们使用梯度下降算法来优化目标函数的时候,当越来越接近Loss值的全局最小值时,学习率应该变得更小来使得模型尽可能接近这一点。

可以由上图看出,固定学习率时,当到达收敛状态时,会在最优值附近一个较大的区域内摆动;而当随着迭代轮次的增加而减小学习率,会使得在收敛时,在最优值附近一个更小的区域内摆动。(之所以曲线震荡朝向最优值收敛,是因为在每一个mini-batch中都存在噪音)。因此,选择一个合适的学习率,对于模型的训练将至关重要。下面来了解一些学习率调整的方法。
针对学习率的优化有很多种方法,而linearwarmup是其中重要的一种。
当我们使用梯度下降算法来优化目标函数的时候,当越来越接近Loss值的全局最小值时,学习率应该变得更小来使得模型尽可能接近这一点,而余弦退火(Cosine annealing)可以通过余弦函数来降低学习率。余弦函数中随着x的增加余弦值首先缓慢下降,然后加速下降,再次缓慢下降。这种下降模式能和学习率配合,以一种十分有效的计算方式来产生很好的效果。

技巧应用实战
此部分通过MobileNetV2训练模型,并在模型中应用上述提到的技巧。
from work.mobilenet import MobileNetV2
# 模型封装
model_res = MobileNetV2(class_dim=4)
model = paddle.Model(model_res)
# 定义优化器
scheduler = paddle.optimizer.lr.CosineAnnealingDecay(learning_rate=0.5, T_max=10, verbose=True)
sgd = paddle.optimizer.SGD(learning_rate=scheduler, parameters=linear.parameters())
# optim = paddle.optimizer.Adam(learning_rate=0.001, parameters=model.parameters())
Epoch 0: LinearWarmup set learning rate to 0.0.
扩展知识点–软标签&硬标签

# 配置模型
model.prepare(
optim,
paddle.nn.CrossEntropyLoss(soft_label=True),
Accuracy()
)
# 模型训练与评估
model.fit(train_loader,
val_loader,
log_freq=1,
epochs=5,
# callbacks=Callbk(write=write, iters=iters),
verbose=1,
)
完整代码
数据读取部分
# 导入所需要的库
from sklearn.utils import shuffle
import os
import pandas as pd
import numpy as np
from PIL import Image
import paddle
import paddle.nn as nn
from paddle.io import Dataset
import paddle.vision.transforms as T
import paddle.nn.functional as F
from paddle.metric import Accuracy
import warnings
warnings.filterwarnings("ignore")
# 读取数据
train_images = pd.read_csv('data/data71799/lemon_lesson/train_images.csv', usecols=['id','class_num'])
# labelshuffling
def labelShuffling(dataFrame, groupByName = 'class_num'):
groupDataFrame = dataFrame.groupby(by=[groupByName])
labels = groupDataFrame.size()
print("length of label is ", len(labels))
maxNum = max(labels)
lst = pd.DataFrame()
for i in range(len(labels)):
print("Processing label :", i)
tmpGroupBy = groupDataFrame.get_group(i)
createdShuffleLabels = np.random.permutation(np.array(range(maxNum))) % labels[i]
print("Num of the label is : ", labels[i])
lst=lst.append(tmpGroupBy.iloc[createdShuffleLabels], ignore_index=True)
print("Done")
# lst.to_csv('test1.csv', index=False)
return lst
# 划分训练集和校验集
all_size = len(train_images)
# print(all_size)
train_size = int(all_size * 0.8)
train_image_list = train_images[:train_size]
val_image_list = train_images[train_size:]
df = labelShuffling(train_image_list)
df = shuffle(df)
train_image_path_list = df['id'].values
label_list = df['class_num'].values
label_list = paddle.to_tensor(label_list, dtype='int64')
train_label_list = paddle.nn.functional.one_hot(label_list, num_classes=4)
val_image_path_list = val_image_list['id'].values
val_label_list = val_image_list['class_num'].values
val_label_list = paddle.to_tensor(val_label_list, dtype='int64')
val_label_list = paddle.nn.functional.one_hot(val_label_list, num_classes=4)
# 定义数据预处理
data_transforms = T.Compose([
T.Resize(size=(224, 224)),
T.RandomHorizontalFlip(224),
T.RandomVerticalFlip(224),
T.Transpose(), # HWC -> CHW
T.Normalize(
mean=[0, 0, 0], # 归一化
std=[255, 255, 255],
to_rgb=True)
])
length of label is 4
Processing label : 0
Num of the label is : 321
Done
Processing label : 1
Num of the label is : 207
Done
Processing label : 2
Num of the label is : 181
Done
Processing label : 3
Num of the label is : 172
Done
a = [x for x in train_image_path_list if x in val_image_path_list]
len(a)
146
# 构建Dataset
class MyDataset(paddle.io.Dataset):
"""
步骤一:继承paddle.io.Dataset类
"""
def __init__(self, train_img_list, val_img_list,train_label_list,val_label_list, mode='train'):
"""
步骤二:实现构造函数,定义数据读取方式,划分训练和测试数据集
"""
super(MyDataset, self).__init__()
self.img = []
self.label = []
# 借助pandas读csv的库
self.train_images = train_img_list
self.test_images = val_img_list
self.train_label = train_label_list
self.test_label = val_label_list
if mode == 'train':
# 读train_images的数据
for img,la in zip(self.train_images, self.train_label):
self.img.append('data/data71799/lemon_lesson/train_images/'+img)
self.label.append(la)
else:
# 读test_images的数据
for img,la in zip(self.train_images, self.train_label):
self.img.append('data/data71799/lemon_lesson/train_images/'+img)
self.label.append(la)
def load_img(self, image_path):
# 实际使用时使用Pillow相关库进行图片读取即可,这里我们对数据先做个模拟
image = Image.open(image_path).convert('RGB')
return image
def __getitem__(self, index):
"""
步骤三:实现__getitem__方法,定义指定index时如何获取数据,并返回单条数据(训练数据,对应的标签)
"""
image = self.load_img(self.img[index])
label = self.label[index]
# label = paddle.to_tensor(label)
return data_transforms(image), paddle.nn.functional.label_smooth(label)
def __len__(self):
"""
步骤四:实现__len__方法,返回数据集总数目
"""
return len(self.img)
#train_loader
train_dataset = MyDataset(train_img_list=train_image_path_list, val_img_list=val_image_path_list, train_label_list=train_label_list, val_label_list=val_label_list, mode='train')
train_loader = paddle.io.DataLoader(train_dataset, places=paddle.CPUPlace(), batch_size=32, shuffle=True, num_workers=0)
#val_loader
val_dataset = MyDataset(train_img_list=train_image_path_list, val_img_list=val_image_path_list, train_label_list=train_label_list, val_label_list=val_label_list, mode='test')
val_loader = paddle.io.DataLoader(train_dataset, places=paddle.CPUPlace(), batch_size=32, shuffle=True, num_workers=0)
模型训练部分
from work.mobilenet import MobileNetV2
# 模型封装
model_res = MobileNetV2(class_dim=4)
model = paddle.Model(model_res)
# 定义优化器
scheduler = paddle.optimizer.lr.LinearWarmup(
learning_rate=0.5, warmup_steps=20, start_lr=0, end_lr=0.5, verbose=True)
optim = paddle.optimizer.SGD(learning_rate=scheduler, parameters=model.parameters())
# optim = paddle.optimizer.Adam(learning_rate=0.001, parameters=model.parameters())
# 配置模型
model.prepare(
optim,
paddle.nn.CrossEntropyLoss(soft_label=True),
Accuracy()
)
# 模型训练与评估
model.fit(train_loader,
val_loader,
log_freq=1,
epochs=10,
# callbacks=Callbk(write=write, iters=iters),
verbose=1,
)
# 保存模型参数
# model.save('Hapi_MyCNN') # save for training
model.save('Hapi_MyCNN2', False) # save for inference
模型预测
import os, time
import matplotlib.pyplot as plt
import paddle
from PIL import Image
import numpy as np
def load_image(img_path):
'''
预测图片预处理
'''
img = Image.open(img_path).convert('RGB')
# plt.imshow(img) #根据数组绘制图像
# plt.show() #显示图像
#resize
img = img.resize((32, 32), Image.BILINEAR) #Image.BILINEAR双线性插值
img = np.array(img).astype('float32')
# HWC to CHW
img = img.transpose((2, 0, 1))
#Normalize
img = img / 255 #像素值归一化
# print(img)
# mean = [0.31169346, 0.25506335, 0.12432463]
# std = [0.34042713, 0.29819837, 0.1375536]
# img[0] = (img[0] - mean[0]) / std[0]
# img[1] = (img[1] - mean[1]) / std[1]
# img[2] = (img[2] - mean[2]) / std[2]
return img
def infer_img(path, model_file_path, use_gpu):
'''
模型预测
'''
paddle.set_device('gpu:0') if use_gpu else paddle.set_device('cpu')
model = paddle.jit.load(model_file_path)
model.eval() #训练模式
#对预测图片进行预处理
infer_imgs = []
infer_imgs.append(load_image(path))
infer_imgs = np.array(infer_imgs)
label_list = ['0:優良', '1:良', '2:加工品', '3:規格外']
label_pre = []
for i in range(len(infer_imgs)):
data = infer_imgs[i]
dy_x_data = np.array(data).astype('float32')
dy_x_data = dy_x_data[np.newaxis,:, : ,:]
img = paddle.to_tensor(dy_x_data)
out = model(img)
# print(out[0])
# print(paddle.nn.functional.softmax(out)[0]) # 若模型中已经包含softmax则不用此行代码。
lab = np.argmax(out.numpy()) #argmax():返回最大数的索引
label_pre.append(lab)
# print(lab)
# print("样本: {},被预测为:{}".format(path, label_list[lab]))
return label_pre
# print("*********************************************")
img_list = os.listdir('data/data71799/lemon_lesson/test_images/')
img_list.sort()
img_list
image_path = []
submit = []
for root, dirs, files in os.walk('data/data71799/lemon_lesson/test_images/'):
# 文件夹内图片
for f in files:
image_path.append(os.path.join(root, f))
submit.append(f)
image_path.sort()
submit.sort()
key_list = []
for i in range(len(image_path)):
key_list.append(infer_img(path=image_path[i], use_gpu=True, model_file_path="Hapi_MyCNN1")[0])
# time.sleep(0.5) #防止输出错乱
submit
import pandas as pd
img = pd.DataFrame(submit)
img = img.rename(columns = {0:"id"})
img['class_num'] = key_list
img.to_csv('submit123.csv', index=False)
建议与总结
建议
- 小白入坑,可独立完成一个比赛,不追求名次,但要渴望追求学习新知识。比赛开始优先使用最简单的模型(如ResNet18),快速跑完整个训练和预测流程。
- 要有一定毅力,不怕失败,比赛过程往往会踩到不少坑。数据扩增方法一定要反复尝试,会很大程度上影响模型精度。
- 有充足的时间,看相关论文,找灵感,有些domain的知识是必须有个基本概念认识。
- 足够的算力支撑,单位时间内可尝试的实验想法才更多,要不最后大融合拼大模型大图的时候会被高端玩家暴打。

总结
- 技巧并非每次都有效,但掌握了方法,可降低试错率,提高实验效率。
- 调参+技巧是为了保证模型的下限,可为自己获得一个很不错的分数,但大多数情况下并不能为你带来胜利。
- 并没有所谓的通用秘笈,每场比赛都有新的数据类型,许多成功也往往来自经验的累积,知识总是学不完的。
- 洞穿数据的本质才是王道。

总之,做深度学习比赛,你需要的就是耐心和GPU(GPU is all you need)。
- 点赞
- 收藏
- 关注作者
评论(0)