嵌入式:I/O接口扩展
【摘要】 嵌入式:I/O接口扩展S3C2410A共有117个多功能复用输入输出口(I/O口),分为8组PORT A~PORT H。PORT A除了作为功能口外,它只作为输出口使用;其余的PORT B~PORT H都可以作为输入输出口使用。8组I/O口按照其位数的不同,可分为:1个23位的输出口(PORT A)2个11位的I/O口(PORT B 和PORT H)4个16位的I/O口(PORT C、PO...
嵌入式:I/O接口扩展
S3C2410A共有117个多功能复用输入输出口(I/O口),分为8组PORT A~PORT H。PORT A除了作为功能口外,它只作为输出口使用;其余的PORT B~PORT H都可以作为输入输出口使用。8组I/O口按照其位数的不同,可分为:
- 1个23位的输出口(PORT A)
- 2个11位的I/O口(PORT B 和PORT H)
- 4个16位的I/O口(PORT C、PORT D、PORT E、PORT G)
- 1个8位的I/O口(PORT F)





端口控制寄存器
与配置I/O口相关的寄存器包括:
(1)端口控制寄存器(GPACON~GPHCON)
S3C2410大部分引脚是复用的,在使用这些引脚之前,需要定义其中的一个功能,这个端口控制寄存器就是实现该功能的。
(2)端口数据寄存器(GPADAT~GPHDAT)
如果端口被配置为输出端口,可以将要输出的数据写入该端口数据寄存器,如果端口被配置为输入端口,可以从端口数据寄存器读取所输入的数据。
(3)端口上拉寄存器(GPBUP~GPHUP)
端口上拉寄存器控制着每个端口组的上拉寄存器的使能或禁止。0允许,1禁止。
(4)MISCELLANEOUS杂项控制寄存器
控制着USB、时钟、数据总线的端口属性。
外部中断控制寄存器(EXTINTN)
用来配置24个外部中断请求信号的触发方式(电平、边沿)

















I/O口编程实例
实例1
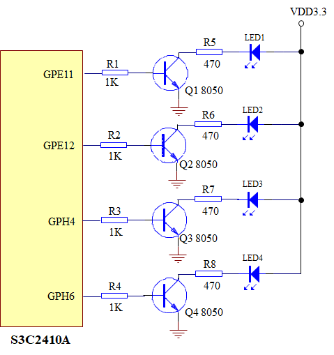
输出实例:使用GPIO控制LED1~LED4,使其指示0~F的16进制数值(LED4为最高位,LED1为最低位)。

程序清单
#include "config.h"
/**************************************************************************************
** Function name: LED_DispNum
** Descriptions: 控制LED1~LED4显示指定16进制数值。LED4为最高位,
** LED1为最低为,点亮表示该位为1。
** ** Output: 无
********************************************************************************/
void LED_DispNum(uint32 dat) // Input: dat 显示数值(低4位有效)
{
dat = dat & 0x0000000F; // 参数过滤
// 控制LED4、LED3显示(d3、d2位)
if(dat & 0x08) rGPHDAT = rGPHDAT | (0x01<<6);
else rGPHDAT = rGPHDAT & (~(0x01<<6));
if(dat & 0x04) rGPHDAT = rGPHDAT | (0x01<<4);
else rGPHDAT = rGPHDAT & (~(0x01<<4));
// 控制LED2、LED1显示(d1、d0位)
rGPEDAT = (rGPEDAT & (~(0x03<<11))) | ((dat&0x03) << 11);
}
/******************************************************************************************
** Function name: DelayNS
** Descriptions: 长软件延时。延时时间与系统时钟有关。
** Input: dly 延时参数,值越大,延时越久
** Output: 无
*************************************************************************************/
void DelayNS(uint32 dly)
{
uint32 i;
for(; dly>0; dly--)
for(i=0; i<50000; i++);
}
int main(void)
{
int i;
// 初始化I/O
rGPECON = (rGPECON & (~(0x0F<<22))) | (0x05<<22);
// rGPECON[25:22] = 0101b,设置GPE11、GPE12为GPIO输出模式
rGPHCON = (rGPHCON & (~(0x33<<8))) | (0x11<<8);
// rGPHCON[13:8] = 01xx01b,设置GPH4、GPH6为GPIO输出模式
// LED显示控制
while(1)
{
// 控制LED指示0~F的16进制数值
for(i=0; i<16; i++)
{
LED_DispNum(i); // 显示数值i
DelayNS(5);
}
}
return(0);
}
实例2
输入实例: S3C2410A的GPF4口(输入口)连接一个独立按键KEY1。当KEY1键按下时,GPH10口(输出口)上的蜂鸣器便发出声响,松开按键时,蜂鸣器便停止发声。

程序清单
#include "config.h"
// 定义独立按键KEY1的输入口
#define KEY_CON (1<<4) /* GPF4口 */
// 定义蜂鸣器控制口
#define BEEP (1<<10) /* GPH10口 */
#define BEEP_MASK (~BEEP)
int main(void)
{
// 初始化I/O
rGPFCON = (rGPFCON & (~(0x03<<8)));
// rGPFCON[9:8] = 00b,设置GPF4为GPIO输入模式
rGPHCON = (rGPHCON & (~(0x01<<21))) | (0x01<<20);
// rGPHCON[21:20] = 01b,设置GPH10为GPIO输出模式
rGPHDAT = rGPHDAT & BEEP_MASK;
// 初始状态按键未按下,设置GPH10=0,禁止蜂鸣器发声
while(1)
{
if(rGPFDAT & KEY_CON) // 判断GPF4是否为高电平
{
rGPHDAT = rGPHDAT & BEEP_MASK;
// GPF4为高电平,按键未按下,则设置GPH10=0
}
else
{
rGPHDAT = rGPHDAT | BEEP;
// GPF4为低电平,按键已按下,则设置GPH10=1
}
DelayNS(1);
}
return(0);
}
【版权声明】本文为华为云社区用户原创内容,未经允许不得转载,如需转载请自行联系原作者进行授权。如果您发现本社区中有涉嫌抄袭的内容,欢迎发送邮件进行举报,并提供相关证据,一经查实,本社区将立刻删除涉嫌侵权内容,举报邮箱:
cloudbbs@huaweicloud.com
- 点赞
- 收藏
- 关注作者
评论(0)