模拟量输出技术
【摘要】
主题名称:模拟量输出技术
学情分析
由数字量输入输出过渡到更为复杂的模拟量输出技术,以芯片说明(文档手册)和使用(代码编写)相结合,软硬结合式讲解,让学生能够理解硬件电路和软件程序的对应关系和基础知识。
教学目标
理解并掌握DAC0832芯片说明和程序编写
课程资源
教材、动画课件、网络资源、电路仿真软件Prote...
主题名称:模拟量输出技术
- 学情分析
由数字量输入输出过渡到更为复杂的模拟量输出技术,以芯片说明(文档手册)和使用(代码编写)相结合,软硬结合式讲解,让学生能够理解硬件电路和软件程序的对应关系和基础知识。
- 教学目标
理解并掌握DAC0832芯片说明和程序编写
- 课程资源
教材、动画课件、网络资源、电路仿真软件Proteus 8 Professional和C语言Keil uVision4;
课程链接:计算机控制技术课程配套教材习题解答(第4、5章)_zhangrelay的专栏-CSDN博客。
动画课件:计算机控制技术课程动画课件资料等_zhangrelay的专栏-CSDN博客。
- 教学内容与过程
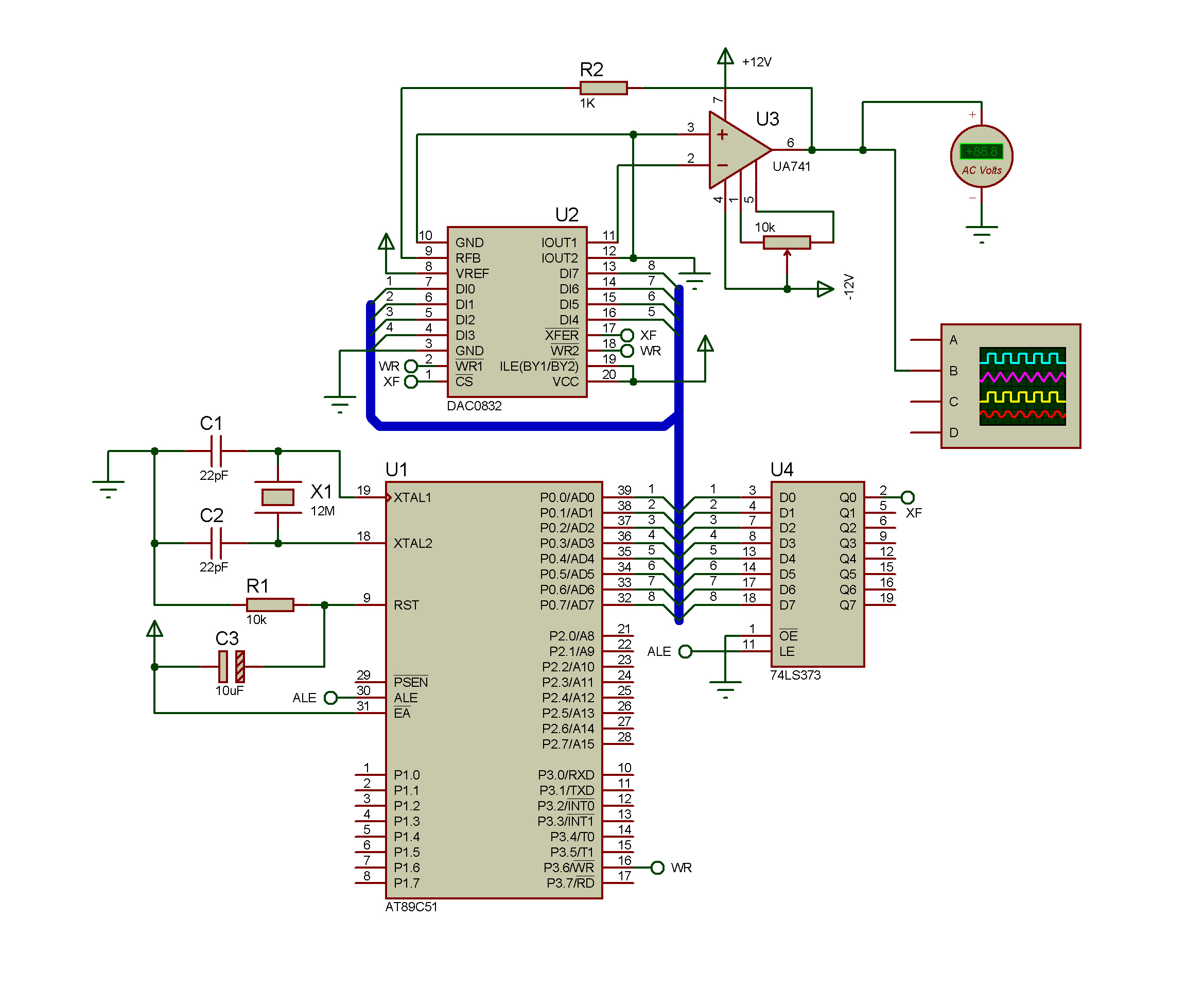
DAC0832芯片说明和程序编写

图1 DAC0832芯片初始化、模拟量输出方波、锯齿波和正弦波等
- 教学评价
芯片编程讲解和授课方式存在不足,需进一步改进完善。
- 预习任务与课后作业
提前了解模拟量输出技术概要,完成课后习题。
文章来源: zhangrelay.blog.csdn.net,作者:zhangrelay,版权归原作者所有,如需转载,请联系作者。
原文链接:zhangrelay.blog.csdn.net/article/details/122611137
【版权声明】本文为华为云社区用户转载文章,如果您发现本社区中有涉嫌抄袭的内容,欢迎发送邮件进行举报,并提供相关证据,一经查实,本社区将立刻删除涉嫌侵权内容,举报邮箱:
cloudbbs@huaweicloud.com
- 点赞
- 收藏
- 关注作者
评论(0)