Docker核心技术之容器详解
一、容器简介
容器(Container):容器是一种轻量级、可移植、并将应用程序进行的打包的技术,使应用程序可以在几乎任何地方以相同的方式运行 Docker将镜像文件运行起来后,产生的对象就是容器。容器相当于是镜像运行起来的一个实例。 容器具备一定的生命周期。 另外,可以借助docker ps命令查看运行的容器,如同在linux上利用ps命令查看运行着的进程那样。
二、容器与虚拟机
Docker容器与虚拟机相同点
容器和虚拟机一样,都会对物理硬件资源进行共享使用。
容器和虚拟机的生命周期比较相似(创建、运行、暂停、关闭等等)。
容器中或虚拟机中都可以安装各种应用,如redis、mysql、nginx等。也就是说,在容器中的操作,如同在一个虚拟机(操作系统)中操作一样。
同虚拟机一样,容器创建后,会存储在宿主机上:linux上位于/var/lib/docker/containers下
Docker容器与虚拟机不同点
注意:容器并不是虚拟机,但它们有很多相似的地方
虚拟机的创建、启动和关闭都是基于一个完整的操作系统。一个虚拟机就是一个完整的操作系统。而容器直接运行在宿主机的内核上,其本质上以一系列进程的结合。
容器是轻量级的,虚拟机是重量级的。首先容器不需要额外的资源来管理(不需要Hypervisor、Guest OS),虚拟机额外更多的性能消耗;其次创建、启动或关闭容器,如同创建、启动或者关闭进程那么轻松,而创建、启动、关闭一个操作系统就没那么方便了。
也因此,意味着在给定的硬件上能运行更多数量的容器,甚至可以直接把Docker运行在虚拟机上。

三、容器的生命周期
虚拟机的生命周期

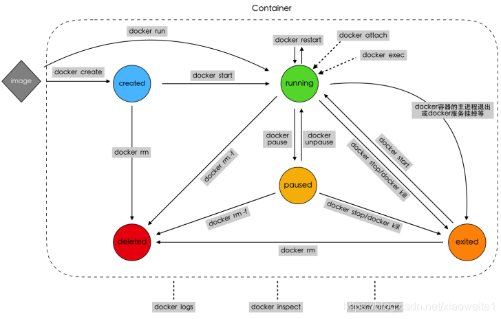
容器的生命周期

四、容器的生命周期管理
容器创建 – docker create
作用: 利用镜像创建出一个Created 状态的待启动容器
命令格式: docker create [OPTIONS] IMAGE [COMMAND] [ARG...]
命令参数(OPTIONS):-t, --tty 分配一个伪TTY,也就是分配虚拟终端
-i, --interactive 即使没有连接,也要保持STDIN打开
--name 为容器起名,如果没有指定将会随机产生一个名称
命令参数(COMMAND\ARG): COMMAND 表示容器启动后,需要在容器中执行的命令,如ps、ls 等命令 ARG 表示执行 COMMAND 时需要提供的一些参数,如ps 命令的 aux、ls命令的-a等等
命令演示:

容器启动 – docker start
作用: 将一个或多个处于创建状态或关闭状态的容器启动起来
命令格式: docker start [OPTIONS] CONTAINER [CONTAINER...]
命令参数(OPTIONS): -a, --attach 将当前shell的 STDOUT/STDERR 连接到容器上
-i, --interactive 将当前shell的 STDIN连接到容器上
命令演示:


docker run 与 docker create + docker start
docker run 相当于 docker create + docker start –a 前台模式
docker run -d 相当于 docker create + docker start 后台模式
容器暂停 – docker pause
作用: 暂停一个或多个处于运行状态的容器
命令格式: docker pause CONTAINER [CONTAINER...]
命令参数(OPTIONS): 无
命令演示:

容器取消暂停 – docker unpause
作用: 取消一个或多个处于暂停状态的容器,恢复运行
命令格式: docker unpause CONTAINER [CONTAINER...]
命令参数(OPTIONS): 无
命令演示:

容器关闭 – docker stop
作用: 关闭一个或多个处于暂停状态或者运行状态的容器
命令格式: docker stop [OPTIONS] CONTAINER [CONTAINER...]
命令参数(OPTIONS): -t, --time int 关闭前,等待的时间,单位秒(默认 10s)
命令演示:

容器终止 – docker kill
作用: 强制并立即关闭一个或多个处于暂停状态或者运行状态的容器
命令格式: docker kill [OPTIONS] CONTAINER [CONTAINER...]
命令参数(OPTIONS): -s, --signal string 指定发送给容器的关闭信号 (默认“KILL”信号)
命令演示:

docker stop和docker kill的区别
前提知识点:
Linux其中两种终止进程的信号是:SIGTERM和SIGKILL
SIGKILL信号:无条件终止进程信号。进程接收到该信号会立即终止,不进行清理和暂存工作。该信号不能被忽略、处理和阻塞,它向系统管理员提供了可以杀死任何进程的方法。
SIGTERM信号:程序终结信号,可以由kill命令产生。与SIGKILL不同的是,SIGTERM信号可以被阻塞和终止,以便程序在退出前可以保存工作或清理临时文件等。
docker stop 会先发出SIGTERM信号给进程,告诉进程即将会被关闭。在-t指定的等待时间过了之后,将会立即发出SIGKILL信号,直接关闭容器。
docker kill 直接发出SIGKILL信号关闭容器。但也可以通过-s参数修改发出的信号。
因此会发现在docker stop的等过过程中,如果终止docker stop的执行,容器最终没有被关闭。而docker kill几乎是立刻发生,无法撤销。
此外还有些异常原因也会导致容器被关闭,比如docker daemon重启、容器内部进程运行发生错误等等“异常原因”。
容器重启 – docker restart
作用: 重启一个或多个处于运行状态、暂停状态、关闭状态或者新建状态的容器 该命令相当于stop和start命令的结合
命令格式: docker restart [OPTIONS] CONTAINER [CONTAINER...]
命令参数(OPTIONS): -t, --time int 重启前,等待的时间,单位秒(默认 10s) 实则是关闭前等待的时间
容器删除 – docker container rm
作用: 删除一个或多个容器
命令格式: docker container rm [OPTIONS] CONTAINER [CONTAINER...] 或者 docker rm [OPTIONS] CONTAINER [CONTAINER...]
命令参数(OPTIONS): -f, --force 强行删除容器(会使用 SIGKILL信号)
-v, --volumes 同时删除绑定在容器上的数据卷
命令演示:

五、容器信息查看
容器详细信息 – docker container inspect
作用: 查看本地一个或多个容器的详细信息
命令格式: docker container inspect [OPTIONS] CONTAINER [CONTAINER...] 或者 docker inspect [OPTIONS] CONTAINER [CONTAINER...]
命令参数(OPTIONS): -f, --format string 利用特定Go语言的format格式输出结果
-s, --size 显示总大小
命令演示:

容器日志信息 – docker logs
作用: 查看容器的日志信息
命令格式: docker logs [OPTIONS] CONTAINER
命令参数(OPTIONS): --details 显示日志的额外信息
-f, --follow 动态跟踪显示日志信息
--since string 只显示某事时间节点之后的
--tail string 显示倒数的行数(默认全部)
-t, --timestamps 显示timestamps时间
--until string 只显示某事时间节点之前的
注意: 容器日志中记录的是容器主进程的输出STDOUT\STDERR
容器重命名 – docker rename
作用: 修改容器的名称
命令格式: docker rename CONTAINER NEW_NAME
命令参数(OPTIONS): 无
六、容器运行时操作
容器连接 – docker attach
作用: 将当前终端的STDIN、STDOUT、STDERR绑定到正在运行的容器的主进程上实现连接
命令格式: docker attach [OPTIONS] CONTAINER
命令参数(OPTIONS): --no-stdin 不绑定STDIN
容器中执行新命令 – docker exec
作用: 在容器中运行一个命令
命令格式: docker exec [OPTIONS] CONTAINER COMMAND [ARG...]
命令参数(OPTIONS): -d, --detach 后台运行命令
-i, --interactive 即使没连接容器,也将当前的STDIN绑定上
-t, --tty 分配一个虚拟终端
-w, --workdir string 指定在容器中的工作目录
-e, --env list 设置容器中运行时的环境变量
七、容器总结

容器的详解到这结束,后面还有更深入的文章讲解!
文章来源: lansonli.blog.csdn.net,作者:Lansonli,版权归原作者所有,如需转载,请联系作者。
原文链接:lansonli.blog.csdn.net/article/details/89463823
- 点赞
- 收藏
- 关注作者
评论(0)