gitflow分支管理模型
gitflow的分支类型:
- master分支(1个)
- develop分支(1个)
- feature分支。同时存在多个。
- release分支。同一时间只有1个,生命周期很短,只是为了发布。
- hotfix分支。同一时间只有1个。生命周期较短,用了修复bug或小粒度修改发布。
在这个模型中,master和develop都具有象征意义。master分支上的代码总是稳定的(stable build),随时可以发布出去。develop上的代码总是从feature上合并过来的,可以进行Nightly Builds,但不直接在develop上进行开发。当develop上的feature足够多以至于可以进行新版本的发布时,可以创建release分支。
release分支基于develop,进行很简单的修改后就被合并到master,并打上tag,表示可以发布了。紧接着release将被合并到develop;此时develop可能往前跑了一段,出现合并冲突,需要手工解决冲突后再次合并。这步完成后就删除release分支。
当从已发布版本中发现bug要修复时,就应用到hotfix分支了。hotfix基于master分支,完成bug修复或紧急修改后,要merge回master,打上一个新的tag,并merge回develop,删除hotfix分支。
由此可见release和hotfix的生命周期都较短,master/develop虽然总是存在但却不常使用。
以上就是gitflow的基本概念了。下面是nvie(gitflow的提出者,一个荷兰人!) A successful Git branching model(发布于2010年月5日)一文的笔记。

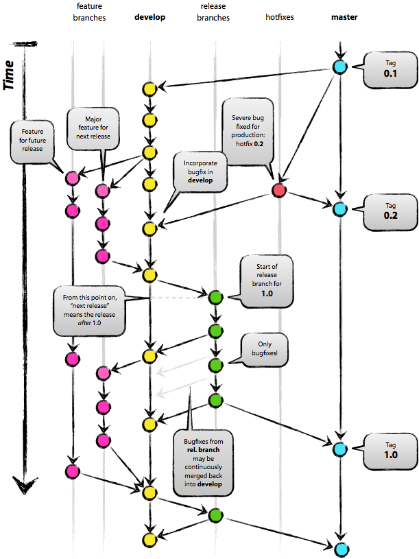
从右看起:
- 时间轴。
- feature(玫红)。主要是自己玩了,差不多的时候要合并回develop去。从不与master交互。
- develop(黄色)。主要是和feature以及release交互。
- release(绿色)。总是基于develop,最后又合并回develop。当然对应的tag跑到master这边去了。
- hotfix(红色)。总是基于master,并最后合并到master和develop。
- master(蓝色)。没有什么东西,仅是一些关联的tag,因从不在master上开发。
接下来nvie说道自己喜爱git,因git改变了人们对合并/分支(merge/branches)的看法。从集中式的代码管理工具过来的人感到释放了(beware of merge conflicts, they bite you,注意合并冲突,它们会跳出来咬你!)。
gitflow实例
安装gitflow:
$ git clone --recursive git://github.com/nvie/gitflow.git $ cd gitflow/ $ sudo make install $ ls /usr/local/bin/git-flow /usr/local/bin/git-flow
到项目根目录下执行gitflow,因为之前修改没有commit,所以gitflow初始化失败:
$ git flow init fatal: Working tree contains unstaged changes. Aborting.
commit后再次进行gitflow初始化:
$ git commit -a -m "update Bash" [master 8f5b874] update Bash 4 files changed, 71 insertions(+), 5 deletions(-) [bailing@zhuji zhuji]$ git flow init Which branch should be used for bringing forth production releases? - master Branch name for production releases: [master] Branch name for "next release" development: [develop] How to name your supporting branch prefixes? Feature branches? [feature/] Release branches? [release/] Hotfix branches? [hotfix/] Support branches? [support/] Version tag prefix? []
一路回车下来,各个分支名都按默认的设置。最后,当前分支已经被切换到了develop:
$ git branch * develop master
建立一个新的feature。git flow新建了功能分支feature/blog_builder,并在develop的基础上checkout了新分支:
$ git flow feature start blog_builder $ git branch develop * feature/blog_builder master
开发完成后执行如下命令:
$ git flow feature finish blog_builder Summary of actions: - The feature branch 'feature/blog_builder' was merged into 'develop' - Feature branch 'feature/blog_builder' has been removed - You are now on branch 'develop'
正如这条命令的总结所言,git flow为我们做了3件事:
- 把feature/blog_builder合并到了develop。
- 删除了feature/blog_builder分支。
- 切换回develop分支。
接下来发布一个正常的版本:
$ git flow release start v0.5
一旦需要发布的版本确认无误可以发布后,执行命令:
$ git flow release finish v0.5 summary of actions: - Latest objects have been fetched from 'origin' - Release branch has been merged into 'master' - The release was tagged 'v0.5' - Release branch has been back-merged into 'develop' - Release branch 'release/v0.5' has been deleted
注意release/v0.5被合并到了master和develop分支,并打了个v0.5的tag,然后被删除,最后切换回了develop分支:
$ git branch * develop master
发布时只需将tag为v0.5的版本checkout出来部署即可:
$ git tag v0.5
当上线后发现v0.5的bug,可以进行hotfix:
$ git flow hotfix start v0.5.1
此时gitflow从master分支上拉出一个hotfix/v0.5.1的分支,接下来在新分支上修改bug。最后执行命令:
$ git flow hotfix finish v0.5.1
这样hotfix/v0.5.1被merge到master/develop分支,打好v0.5.1这个tag,删除这个分支,切换回develop分支。
之后又是新一次的轮回,启动正常的feature开发。
文章来源: lansonli.blog.csdn.net,作者:Lansonli,版权归原作者所有,如需转载,请联系作者。
原文链接:lansonli.blog.csdn.net/article/details/100569795
- 点赞
- 收藏
- 关注作者
评论(0)