【 MATLAB 】模拟信号采样及离散时间傅里叶变换(DTFT)案例分析
【摘要】 这篇博文中使用的模拟信号为上篇博文:【 MATLAB 】使用 MATLAB 实现模拟信号的近似及其连续傅里叶变换
中使用的模拟信号:
为了研究在频域数量上的采样效果,对该信号使用两种不同的采样频率采样。
a. 在 fs = 5000 对信号进行采样,求出并画出其离散时间傅里叶变换;
b. 在 fs = 1000 对信号采样,求出并画出其离散时间傅里叶变换。
题解...
这篇博文中使用的模拟信号为上篇博文:【 MATLAB 】使用 MATLAB 实现模拟信号的近似及其连续傅里叶变换
中使用的模拟信号:

为了研究在频域数量上的采样效果,对该信号使用两种不同的采样频率采样。
a. 在 fs = 5000 对信号进行采样,求出并画出其离散时间傅里叶变换;
b. 在 fs = 1000 对信号采样,求出并画出其离散时间傅里叶变换。
题解:
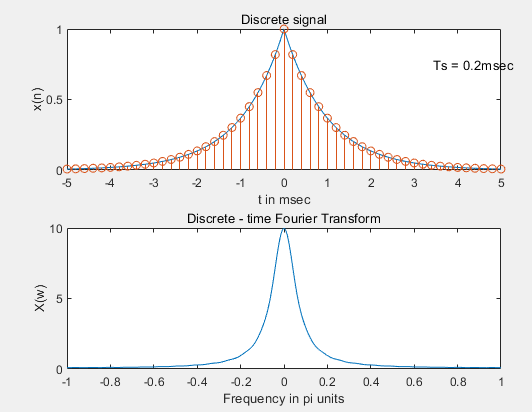
上篇博文也分析了,信号的带宽为2kHz,奈奎斯特频率就为 4000 样本/s,它小于第一问给出的采样频率,所以频谱混叠几乎不存在。
我们通过MATLAB验证下:
-
clc
-
clear
-
close all
-
-
% Analog signal
-
Dt = 0.00005;
-
t = - 0.005:Dt:0.005;
-
xa = exp(-1000 * abs(t));
-
-
% Discrete-time signal
-
Ts = 0.0002;
-
n = -25:25;
-
x = exp(-1000*abs(n*Ts));
-
-
%Discrete-time Fourier Transform
-
K = 500;
-
k = 0:1:K;
-
w = pi*k/K;
-
X = x*exp(-j*n'*w);
-
X = real(X);
-
w = [-fliplr(w),w(2:K+1)];
-
X = [fliplr(X),X(2:K+1)];
-
-
subplot(2,1,1);
-
plot(t*1000,xa);
-
xlabel('t in msec');ylabel('x(n)');
-
title('Discrete signal');
-
hold on
-
stem(n*Ts*1000,x);
-
gtext('Ts = 0.2msec');
-
hold off
-
-
subplot(2,1,2);
-
plot(w/pi,X);
-
xlabel('Frequency in pi units');ylabel('X(w)');
-
title('Discrete - time Fourier Transform');

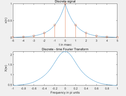
继续作答第二问,将采样间隔改为0.001s,10ms时间区间内能采样11个点。
-
clc
-
clear
-
close all
-
-
% Analog signal
-
Dt = 0.00005;
-
t = - 0.005:Dt:0.005;
-
xa = exp(-1000 * abs(t));
-
-
% Discrete-time signal
-
Ts = 0.001;
-
n = -5:5;
-
x = exp(-1000*abs(n*Ts));
-
-
%Discrete-time Fourier Transform
-
K = 500;
-
k = 0:1:K;
-
w = pi*k/K;
-
X = x*exp(-j*n'*w);
-
X = real(X);
-
w = [-fliplr(w),w(2:K+1)];
-
X = [fliplr(X),X(2:K+1)];
-
-
subplot(2,1,1);
-
plot(t*1000,xa);
-
xlabel('t in msec');ylabel('x(n)');
-
title('Discrete signal');
-
hold on
-
stem(n*Ts*1000,x);
-
gtext('Ts = 1msec');
-
hold off
-
-
subplot(2,1,2);
-
plot(w/pi,X);
-
xlabel('Frequency in pi units');ylabel('X(w)');
-
title('Discrete - time Fourier Transform');

很明显,这个DTFT7已经变了,也就是发生了频谱混叠。
文章来源: reborn.blog.csdn.net,作者:李锐博恩,版权归原作者所有,如需转载,请联系作者。
原文链接:reborn.blog.csdn.net/article/details/83387980
【版权声明】本文为华为云社区用户转载文章,如果您发现本社区中有涉嫌抄袭的内容,欢迎发送邮件进行举报,并提供相关证据,一经查实,本社区将立刻删除涉嫌侵权内容,举报邮箱:
cloudbbs@huaweicloud.com
- 点赞
- 收藏
- 关注作者
评论(0)