ReactJS实战之生命周期
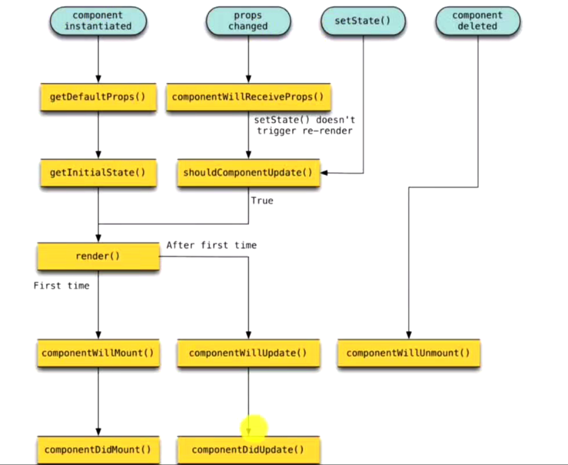
1 生命周期图
- 流程图

- 结构图

组件初始化:
- 先调用getDefaultProps()
- getInitialState()
- render
- 第一次 render 后,调用 componentWillMount、componentDidMount
- 之后:componentWillUpdate、componentDidUpdate
这些流程就是为了形成钩子方法。
更新UI可直接调用 ReactDOM.render() 改变输出

那么如何使Clock组件真正 可重用和封装?它将设置自己的计时器,并每秒更新一次。
- 从封装时钟开始

- 然而,它错过了一个关键的要求
Clock设置一个定时器并且每秒更新UI应该是Clock的实现细节
理想情况下,我们写一次 Clock 然后它能更新自身

- 为实现这个需求,我们需要为
Clock组件添加状态
状态与属性十分相似,但状态是私有的,完全受控于当前组件
局部状态就是:一个功能只适用于类
2 将函数转换为类
将函数组件 Clock 转换为类
-
创建一个名称扩展为
React.Component的ES6 类 -
创建一个
render()空方法 -
将函数体移动到
render()中 -
在
render()中,使用this.props替换props -
删除剩余的空函数声明

Clock 现在被定义为一个类而不只是一个函数
使用类就允许我们使用其它特性,例如局部状态、生命周期钩子
3 为一个类添加局部状态
三步将 date 从属性移动到状态中
- 在
render()中使用this.state.date替代this.props.date

- 添加一个类构造函数来初始化状态
this.state

注意如何传递props到基础构造函数的

类组件应始终使用props调用基础构造函数 - 从 元素移除 date 属性

稍后将定时器代码添加回组件本身。 - 结果如下

接下来,我们将使Clock设置自己的计时器并每秒更新一次
4 将生命周期方法添加到类中
在具有许多组件的应用程序中,在销毁时释放组件所占用的资源非常重要
每当Clock组件第一次加载到DOM时,我们都想[生成定时器],这在React中被称为挂载
同样,每当Clock生成的这个DOM被移除时,我们也会想要[清除定时器],这在React中被称为卸载
我们可以在组件类上声明特殊的方法,当组件挂载或卸载时,来运行一些代码:
class Clock extends React.Component {
constructor(props) { super(props); this.state = {date: new Date()};
} componentDidMount() { } componentWillUnmount() { } render() { return ( <div> <h1>Hello, world!</h1> <h2>It is {this.state.date.toLocaleTimeString()}.</h2> </div> );
}
}
- 1
- 2
- 3
- 4
- 5
- 6
- 7
- 8
- 9
- 10
- 11
- 12
- 13
- 14
- 15
- 16
- 17
- 18
- 19
- 20
- 21
- 22
- 23
这些方法被称作生命周期钩子。
当组件输出到 DOM 后会执行 componentDidMount() 钩子,这是一个建立定时器的好地方:
componentDidMount() { this.timerID = setInterval( () => this.tick(), 1000 );
}
- 1
- 2
- 3
- 4
- 5
- 6
注意我们是将定时器ID保存在 this 中的
尽管 this.props 是由React本身安装的以及this.state 有特殊的含义,如果你需要存储的东西不在数据流中,你可以随意手动向类中添加其他字段(比如定时器ID)。
我们将在 componentWillUnmount()生命周期钩子中卸载计时器
componentWillUnmount() { clearInterval(this.timerID);
}
- 1
- 2
- 3
最后,我们实现了每秒钟执行的 tick() 方法。
它将使用 this.setState() 来更新组件局部状态:
class Clock extends React.Component {
constructor(props) { super(props); this.state = {date: new Date()};
} componentDidMount() { this.timerID = setInterval( () => this.tick(), 1000 );
} componentWillUnmount() { clearInterval(this.timerID);
} tick() { this.setState({ date: new Date() });
} render() { return ( <div> <h1>Hello, world!</h1> <h2>It is {this.state.date.toLocaleTimeString()}.</h2> </div> );
}
}
ReactDOM.render(
<Clock />,
document.getElementById('root')
);
- 1
- 2
- 3
- 4
- 5
- 6
- 7
- 8
- 9
- 10
- 11
- 12
- 13
- 14
- 15
- 16
- 17
- 18
- 19
- 20
- 21
- 22
- 23
- 24
- 25
- 26
- 27
- 28
- 29
- 30
- 31
- 32
- 33
- 34
- 35
- 36
- 37
现在时钟每秒钟都会执行。
让我们快速回顾一下发生了什么以及调用方法的顺序:
-
当 被传递给 ReactDOM.render() 时,React 调用 Clock 组件的构造函数。 由于 Clock 需要显示当前时间,所以使用包含当前时间的对象来初始化 this.state 。 我们稍后会更新此状态。
-
React 然后调用 Clock 组件的 render() 方法。这时 React 了解屏幕上应该显示什么内容,然后 React 更新 DOM 以匹配 Clock 的渲染输出。
-
当 Clock 的输出插入到 DOM 中时,React 调用 componentDidMount() 生命周期钩子。 在其中,Clock 组件要求浏览器设置一个定时器,每秒钟调用一次 tick()。
-
浏览器每秒钟调用 tick() 方法。 在其中,Clock 组件通过使用包含当前时间的对象调用 setState() 来调度UI更新。 通过调用 setState() ,React 知道状态已经改变,并再次调用 render() 方法来确定屏幕上应当显示什么。 这一次,render() 方法中的 this.state.date 将不同,所以渲染输出将包含更新的时间,并相应地更新DOM。
-
一旦Clock组件被从DOM中移除,React会调用componentWillUnmount()这个钩子函数,定时器也就会被清除。
5 正确地使用状态
关于 setState() 这里有三件事情需要知道
不要直接更新状态
如下代码不会重新渲染组件:
this.state.comment = 'Hello';
- 1
应当使用 setState():
this.setState({comment: 'Hello'});
- 1
构造器是唯一能够初始化 this.state 的地方。
6 状态更新可能异步
React 可以将多个setState() 调用合并成一个调用来提高性能。
因为 this.props 和 this.state 可能是异步更新的,你不应该依靠它们的值来计算下一个状态。
例如,此代码可能无法更新计数器:
this.setState({
counter: this.state.counter + this.props.increment,
});
- 1
- 2
- 3
要修复它,请使用第二种形式的 setState() 来接受一个函数而不是一个对象.
该函数将接收先前的状态作为第一个参数,将此次更新被应用时的props做为第二个参数:
// Correct
this.setState((prevState, props) => ({
counter: prevState.counter + props.increment
}));
- 1
- 2
- 3
- 4
上方代码使用了箭头函数,但它也适用于常规函数:
constructor(props) { super(props); this.state = { posts: [], comments: [] };
}
- 1
- 2
- 3
- 4
- 5
- 6
- 7
你可以调用 setState() 独立地更新它们:
componentDidMount() { fetchPosts().then(response => { this.setState({ posts: response.posts }); }); fetchComments().then(response => { this.setState({ comments: response.comments }); });
}
- 1
- 2
- 3
- 4
- 5
- 6
- 7
- 8
- 9
- 10
- 11
- 12
- 13
这里的合并是浅合并,也就是说this.setState({comments})完整保留了this.state.posts,但完全替换了this.state.comments。
因为
7 数据自顶向下流动
父组件或子组件都不能知道某个组件是有状态还是无状态,并且它们不应该关心某组件是被定义为一个函数还是一个类。
这就是为什么状态通常被称为局部或封装。 除了拥有并设置它的组件外,其它组件不可访问。
组件可以选择将其状态作为属性传递给其子组件:
<h2>It is {this.state.date.toLocaleTimeString()}.</h2>
- 1
这也适用于用户定义的组件:
<FormattedDate date={this.state.date} />
- 1
FormattedDate 组件将在其属性中接收到 date 值,并且不知道它是来自 Clock 状态、还是来自 Clock 的属性、亦或手工输入:
function FormattedDate(props) {
return <h2>It is {props.date.toLocaleTimeString()}.</h2>;
}
- 1
- 2
- 3
这通常被称为自顶向下或单向数据流。 任何状态始终由某些特定组件所有,并且从该状态导出的任何数据或 UI 只能影响树中下方的组件。
如果你想象一个组件树作为属性的瀑布,每个组件的状态就像一个额外的水源,它连接在一个任意点,但也流下来。
为了表明所有组件都是真正隔离的,我们可以创建一个 App 组件,它渲染三个Clock:
function App() {
return ( <div> <Clock /> <Clock /> <Clock /> </div>
);
}
ReactDOM.render(
<App />,
document.getElementById('root')
);
- 1
- 2
- 3
- 4
- 5
- 6
- 7
- 8
- 9
- 10
- 11
- 12
- 13
- 14
每个 Clock 建立自己的定时器并且独立更新。
在 React 应用程序中,组件是有状态还是无状态被认为是可能随时间而变化的组件的实现细节。 可以在有状态组件中使用无状态组件,反之亦然。
文章来源: javaedge.blog.csdn.net,作者:JavaEdge.,版权归原作者所有,如需转载,请联系作者。
原文链接:javaedge.blog.csdn.net/article/details/113106326
- 点赞
- 收藏
- 关注作者









评论(0)