国产芯片WiFi物联网智能插座—电源功能设计
目录
WiFi物联网智能插座电源功能设计包括三部分:

具体功能说明如下所示:
- AC 220V转DC 5V,将交流电变为直流电;
- DC 5V转DC 3.3V,实现MCU供电和WiFi模块供电;
- DC 5V转DC 5V,隔离作用,实现电耗检测模块和继电器模块的供电。
明确电源功能后,需要对电源模块选型,我的选型总体标准是:质量高、价格低、体积小,要具备电压隔离且EMC过关,功耗不用要求严格。
1、AC 220V转DC 5V电源设计
AC 220V转DC 5V电源选用金升阳的LD03-23B05R2模块,该电源模块可输出电压/电流:5V/600mA(驱动MCU、继电器以及其他外设最大消耗电流200mA,驱动WiFi芯片最大消耗电流350mA)具有低功耗、高效率、高可靠性、安全隔离等优点。产品安全可靠,EMC 性能好。

产品特点如下所示:
- 超宽输入电压范围:85 - 305VAC/100 - 430VDC;
- 工作温度范围:-40℃ to +85℃;
- 效率高达 79%;
- 空载功耗 0.1W;
- 5000m 海拔应用;
- EMI 性能满足 CISPR32/EN55032 CLASS B、EN55014;
- 通过 IEC/EN/UL62368/EN60335/EN61558 认证。
AC 220V转DC 5V电源电路设计如下所示:

2、DC 5V转DC 3.3V电源设计
DC 5V转DC 3.3V电源选用UTC(友顺)的LR1107G-33-AE3-3-R模块,该电源模块可输出电压/电流:3.3V/600mA,其中WiFi最大消耗350mA,驱动MCU和两个LED最多100mA左右。
产品特点如下所示:

DC 5V转DC 3.3V电源电路设计如下所示:

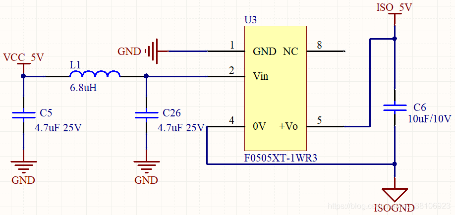
3、DC 5V转DC 5V电源设计
DC 5V转DC 5V电源主要是为了将交流地和直流地隔离,减少电源干扰,保护系统的安全。该部分电源选用金升阳的F0505XT-1WR3模块,可保持5V/200mA电源稳定转换,驱动的电耗采集模块最大消耗电流不超过100mA,可满足使用。

产品特点如下所示:
- 可持续短路保护;
- 空载输入电流低至 5mA;
- 工作温度范围: -40℃ to +105℃;
- 效率高达 85%;
- 隔离电压 3000VDC;
- 通过 IEC62368, UL62368, EN62368 认证。
DC 5V转DC 5V电源电路设计如下所示:

文章来源: handsome-man.blog.csdn.net,作者:不脱发的程序猿,版权归原作者所有,如需转载,请联系作者。
原文链接:handsome-man.blog.csdn.net/article/details/112726193
- 点赞
- 收藏
- 关注作者
评论(0)