电子产品中EMC隔离设计的方法
目录
在电子产品设计中,为了截断产品内部电路与外界的干扰传输通道,或出于安全隔离的考虑,通常会在I/O端口或内部电路信号传输过程中采用隔离的方式,这种隔离技术是EMC 中的重要技术之一,其主要目的是试图通过隔离元件把噪声干扰的路径切断,从而达到抑制噪声干扰的效果。在低频情况下,采用了隔离的措施以后,绝大多数电路都能够取得良好的抑制噪声的效果,使设备符合低频EMC的要求。
1、隔离分类
常见的电路隔离常用在以下几种情况:
-
模拟电路内的隔离
对于模拟信号测量系统,其隔离电路相对比较复杂,既要考虑其精度、频带宽度的因素,又要考虑其价格因素。
同时既有高电压、大电流信号,又有微电压、微电流信号,这些信号之间需要进行隔离,实现在一定的频率下的隔离。
-
数字电路内的隔离
数字量输人系统主要采用脉冲隔离变压器隔离、光电耦合器隔离;而数字量输出系统主要采用光电耦合器隔离、继电器隔离,个别情况也可采用高频隔离变压器隔离。
-
模拟电路与数字电路之间的隔离
一般来说,模拟电路与数字电路之间的转换通过模/数转换器(A/D)或数/模转换器(D/A)来实现。但是,若不采取一定的措施,数字电路中的高频周期信号就会对模拟电路带来一定的干扰,影响测量的精度。
为了抑制数字电路对模拟电路带来的干扰,一般须将模拟电路与数字电路分开布线,但这种布线方式有时还不能彻底排除来自数字电路的干扰。要想排除来自数字电路的干扰,可以把数字电路与模拟电路隔离开来。常用的隔离方法是在A/D转换器与数字电路之间加入光电耦合器,把数字电路与模拟电路隔离开。如果这种电路还不能从根本上解决模拟电路中的干扰问题,就把信号接收部分与模拟处理部分也进行隔离。
例如,在前置处理级与模数转换器(A/D)之间加人线性隔离放大器,在模/数转换器(A/D)与数字电路之间采用光电耦合器隔离,把模拟地与数字地隔开。这样一来,既防止了数字系统的干扰进人模拟部分,又阻断了来自前置电路部分的共模干扰和差模干扰。数模转(D/A)电路的隔离与模数转换(A/D)电路的隔离类似,因而所采取的技术措施也差不多。
2、EMC中隔离分析
接下来以通过光耦隔离、继电器隔离和共模扼流圈(共模电感)隔离案例,理解EMC中隔离设计方法。
2.1、光耦隔离
光电耦合器具有体积小、使用寿命长、工作温度范围宽、无触点等特点,因而在各种电子设备上得到广泛的应用。光电耦合器可用于隔离电路、负载接口及各种工业产品、家用电器等电路中。硬件上常用光电耦合器件实现"电—光—电"的隔离,能在一定程度上破坏共模电流的进入,可靠地实现信号的隔离,并易构成各种功能状态。

使用光电耦合器(简称光耦)可以切断电信号的直接连接,用光实现信号的传输。光电隔离是由光电耦合器件来完成的。光电耦合器件是把发光器件(如发光二极管)和光敏器件(如光敏三极管)组装在一起,通过光电耦合构成的电—光和光—电转换的器件。下图为常用的三极管型光电耦合器原理图,工作时以光作为媒介来传递信息,因而输入和输出在电气上是完全隔离的。

光耦被光信号隔离的两端之间存在寄生电容,一般为2pF,一个光耦能够在很高的频率提供良好的隔离。当电信号送入光电耦合器的输入端时,发光二极管通过电流而发光,光敏元件受到光照后产生电流,光敏三极管导通;当输入端无信号时,发光二极管不亮,光敏三极管截止。对于数字量,当输入为低电平“0”时,光敏三极管截止;当输入为高电平“1”时,光敏三极管饱和导通。

由于光电耦合器件具有上述一系列特点,目前已广泛应用于电子产品中,特别是测量控制系统中,成为接口技术中十分重要的隔离器件。
-
单片机接口电路中的光电隔离
单片机有多个输入端口,接收来自远处现场设备传来的状态信号,单片机对这些信号处理后,输出各种控制信号去执行相应的操作。在现场环境较恶劣时,会存在较大的噪声干扰,若这些干扰随输入信号一起进入微机系统,会使控制准确性降低,产生误动作。
因此,可在单片机的输入和输出端,用光耦作接口,对信号及噪声进行隔离。如在"A/D转换器"的数字信号输出处进行光电隔离,实现将模拟电路和数字电路相互隔离,起到抑制共模干扰的作用。对于线性模拟电路通道,要求光电耦合器必须具有能够进行线性转换和传输的特性。
-
功率驱动电路的光电隔离
在控制系统中,光电隔离大量应用在开关量的控制方面,这些开关量一般经过单片机的I/O输出,而I/O的驱动能力有限,一般不足以驱动一些电磁执行器件,需加接驱动接口电路,为避免受到干扰,须采取隔离措施。如晶闸管所在的主电路一般是交流强电回路,电压较高,电流较大,不易与单片机直接相连,可应用光耦合器将微机控制信号与晶闸管触发电路进行隔离,双向晶闸管隔离驱动原理图如下所示:
-
远距离的隔离传送
测控系统中,由于测控系统与被测和被控设备之间不可避免地要进行长线传输,信号在传输过程中很易受到干扰,导致传输信号发生畸变或失真。另外,在通过较长电缆连接的相距较远的设备之间,常因设备间的地线电位差(低频时),导致低频的共模地环路电流,对电路形成差模干扰电压。为确保长线传输的可靠性,可采用光电耦合器隔离措施,提高电路系统的抗干扰性能。若传输线较长、现场干扰严重,可通过两级光电耦合器将长线完全"浮置"起来,传输长线的光耦浮置处理,如下图所示:

长线传输的“浮置”是去掉了长线两端的公共地线,不但有效消除了各电路的电流经公共地线时所产生的噪声电压形成相互串扰,而且也有效地解决了长线驱动和阻抗匹配问题。同时,受控设备短路时,还能保护系统不受损害。但是这种“浮置”只适用于低频,高频时,“浮置”将会出现严重的EMC问题。 很多人认为光耦是截断干扰路径的最理想方法,但是尽管光耦具有以上有利于EMC 的特点和优点,在应用光耦进行隔离时,还需注意如下事项:
1、在光电耦合器的输入部分和输出部分必须分别采用独立并隔离的电源,若两端共用一个电源,则光电耦合器的隔离作用将失去意义。即便是隔离的电源,若要保证高频的隔离效果,就必须保证电源的隔离度与光耦的隔离度相当,即两组独立的电源之间的寄生电容与光耦两端的寄生电容相当,否则,高频信号会通过电源进入隔离的另一侧,使隔离在高频下失效。实际上,由于电源隔离变压器初次级之间的寄生电容相对较大,在高频下,电源并不能做到很好的隔离,这使得整个隔离效果降低。
2、当用光电耦合器来隔离输入/输出通道时,必须对所有的信号(包括数字量信号、控制量信号、状态信号)全部隔离,使得被隔离的两边没有任何电气上的联系,否则这种隔离是没有意义的。
3、多路信号隔离时,多路光耦并联使用,这将使整个电路的高频隔离度降低,因为多路光耦的并联使光耦两端之间的总寄生电容增加,导致高频隔离效果变差。
4、由于光耦也并非高频意义上的完全隔离,因此在产品设计中,当干扰施加在光耦的一端时,光耦的另一端的信号也应该进行滤波处理。
光耦滤波的方式有以下两种方式:
-
对于具有基极端子的光耦,则在基极端子上并联滤波电容,其中滤波电容的值在100pF以上,具体数值取决于光耦的工作频率,如下图所示:

-
对于没有基极端子的光耦,则在集电极端子上并联滤波电容,其中滤波电容的值也在100pF以上,具体数值取决于光耦的工作频率。如下图所示:

2.2、继电器隔离
电磁式继电器一般由铁芯、线圈、衔铁、触点簧片等组成的。只要在线圈两端加上一定的电压,线圈中就会流过一定的电流,从而产生电磁效应,衔铁就会在电磁吸引力的作用下克服返回弹簧的拉力吸向铁芯,从而带动衔铁的动触点与静触点(常开触点)吸合。当线圈断电后,电磁的吸力也随之消失,衔铁就会在弹簧的反作用力作用下返回原来旳位置,使动触点与原来的静触点(常闭触点)吸合。这样的吸合、释放,达到了在电路中的导通、切断的目的。对于继电器的“常开、常闭”触点,可以这样来区分:继电器未通电时处于断开状态的静触点称为“常开触点”,处于接通状态的静触点称为“常闭触点”。

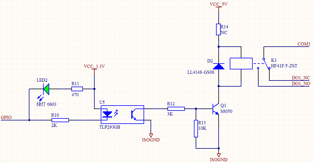
继电器实际上是一种电子控制器件,它具有控制系统(又称输入回路)和被控制系统(又称输出回路),通常应用于自动控制电路中,它实际上是用较小的电流去控制较大电流的一种“自动开关”,在电路中起着自动调节、安全保护、转换电路等作用。如下图所示,当A点输入高电平时,晶体三极管T饱和导通,继电器J吸合;当A点为低电平时,T截止,继电器J则释放,完成了信号的传递过程。D是保护二极管。当T由导通变为截止时,继电器线圈两端产生很高的反电势,以继续维持电流I。由于该反电势一般很高,容易造成T的击穿。加入二极管D后,为反电势提供了放电回路,从而保护了三极管T。

在应用中继电器的隔离通常和光电耦合器一起使用,原理图如下所示:

2.3、共模扼流圈(共模电感)隔离
在讨论共模干扰的场合下,有一种用来抑制共模干扰的电感器件叫共模电感(Common modeChoke)也叫共模扼流圈。共模电感并非像光耦隔离、继电器隔离那样属于隔离器件,这些器件中被隔离的两端,通过磁或光的信号传输。共模电感在EMC领域里应用时,主要功能是将共模干扰隔离在共模电感输入/输出的两端。
如下图所示为共模电感的原理图。图中La和Lb就是共模电感线圈。这两个线圈绕在同一铁芯上,匝数和相位都相同(绕制反向)。这样,当电路中的正常电流流经共模电感时,电流在同相位绕制的电感线圈中产生反向的磁场而相互抵消,此时正常信号电流仅受线圈电阻的影响(和少量因漏感造成的阻尼);当有共模电流流经线圈时,由于共模电流的同向性,会在线圈内产生同向的磁场而增大线圈的感抗,使线圈表现为高阻抗,产生较强的阻尼效果,以此衰减共模电流,达到滤波的目的。共模电感还有一个特点就是,为防止磁饱和,共模电感可以使用一较高的磁导率磁芯且在磁芯相对小的条件下可得到一比较高的电感,这也是为什么不能用两个分别串联在信号线上和信号回流线上的差模电感代替一个共模电感的原因。

通常共模扼流圈用于差分信号等平衡传输信号之间串联,不能在非平衡信号电路中使用。工业中RS485、CAN通信总线的设计多采用共模扼流圈进行隔离,工业RS485总线原理图示例如下所示:

文章来源: handsome-man.blog.csdn.net,作者:不脱发的程序猿,版权归原作者所有,如需转载,请联系作者。
原文链接:handsome-man.blog.csdn.net/article/details/108287632
- 点赞
- 收藏
- 关注作者
评论(0)