【题集】三次握手方法用于传输层连接的建立-建立TCP需要三次握手才能建立,而断开连接则需要四次握手
【摘要】 目录
建立TCP需要三次握手才能建立,而断开连接则需要四次握手。
TCP连接的建立(三次握手)
TCP连接的释放(四次挥手)
建立TCP需要三次握手才能建立,而断开连接则需要四次握手。
整个过程如下图所示
TCP连接的建立(三次握手)
TCP连接的释放(四次挥手)
一个不错的讲解(动图来源):https://blog.csdn...
目录
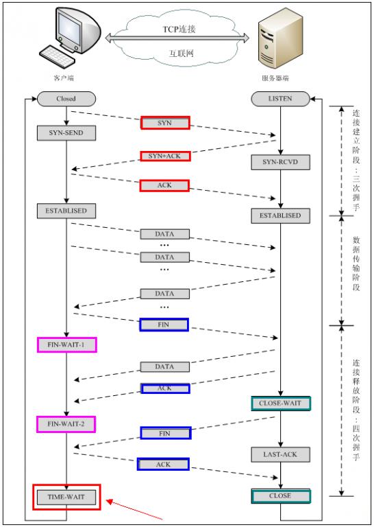
建立TCP需要三次握手才能建立,而断开连接则需要四次握手。
整个过程如下图所示

TCP连接的建立(三次握手)


TCP连接的释放(四次挥手)

一个不错的讲解(动图来源):https://blog.csdn.net/qzcsu/article/details/72861891
文章来源: kings.blog.csdn.net,作者:人工智能博士,版权归原作者所有,如需转载,请联系作者。
原文链接:kings.blog.csdn.net/article/details/94588691
【版权声明】本文为华为云社区用户转载文章,如果您发现本社区中有涉嫌抄袭的内容,欢迎发送邮件进行举报,并提供相关证据,一经查实,本社区将立刻删除涉嫌侵权内容,举报邮箱:
cloudbbs@huaweicloud.com
- 点赞
- 收藏
- 关注作者
评论(0)