如何设计三极管控制继电器电路
在用三极管驱动继电器的时候,不管是NPN还是PNP,都要把继电器接在三极管的集电极,而不会接在发射极上。一般初学者都会容易碰到这个问题,下面和大家分析一下这个问题。
首先先看一下三极管驱动继电器的正确接法,NPN、PNP三极管驱动继电器的典型电原理图如下图所示。


上图中,分别是NPN和PNP三极管驱动继电器的电路原理图,这两个电路中都把继电器接在了集电极上。因为三极管驱动继电器时需要工作在截止和饱和状态,如果把继电器接在发射极可能会导致三极管不能完全饱和继电器线圈压降太多导致电压不足以驱动继电器线圈。
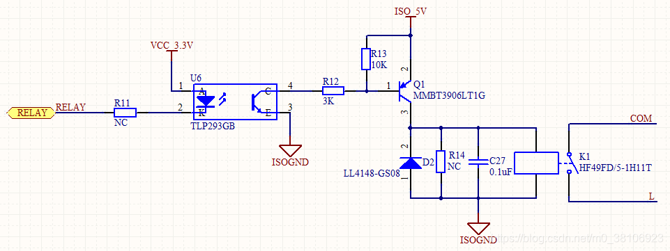
以PNP三极管驱动继电器为例,以下为工业场景中设计的带隔离继电器电路:

上图中,把继电器接在了发射极上,三极管在正常工作时,基极和发射极之间存在大约0.7V的电压差,而且继电器的线圈在工作时也会产生电压降。如果GPIO处是3.3,基极电阻的压降如果忽略不计的话,那么发射极的电压约是2.6V,对于5V的继电器而言,有可能导致不吸合,或者处于临界状态,导致频率误触发,更何况基极电阻也会产生电压降的。
如果发射极接地,而把继电器接集电极的话,基极在不考虑基极电阻压降的情况下,只需要很小的电压就能使三极管饱和导通。
综上所述,三极管在驱动负载的时候会把负载接在集电极,而不是发射极。
文章来源: blog.csdn.net,作者:不脱发的程序猿,版权归原作者所有,如需转载,请联系作者。
原文链接:blog.csdn.net/m0_38106923/article/details/107892339
- 点赞
- 收藏
- 关注作者
评论(0)