从拖拽到架构:低代码如何兼顾速度、灵活性与可控边界
在敏捷开发与业务快速迭代的背景下,低代码技术逐渐从“工具层面的生产力补充”演变为“架构层面的交付要素”。它不仅承担了部分应用快速构建的职能,更不可避免地介入了企业的 IT 治理、架构演进与系统边界管理。
对于技术人员而言,低代码的真正挑战并不在于“能否拖拽生成页面”,而在于如何在既有技术栈与治理框架中,合理定位低代码的角色,避免架构失衡与治理缺口。低代码的引入打破了传统 IT 交付的单一模式,使得开发职能在“专业开发者—业务人员—运维管理者”之间重新分配。然而,这种灵活性背后伴随的是新的复杂性:
如何确保应用的可扩展性与可维护性?
如何避免“影子系统”蚕食核心架构?
如何在统一的治理框架下平衡速度与质量?
这些问题决定了低代码能否真正成为敏捷开发体系的“助推器”,而不是潜在的“技术债务放大器”。
唯有在清晰的架构边界与治理规则下,低代码才能发挥加速业务交付的价值,同时保持企业 IT 系统的长期稳定性与可控性。
可视化工作流
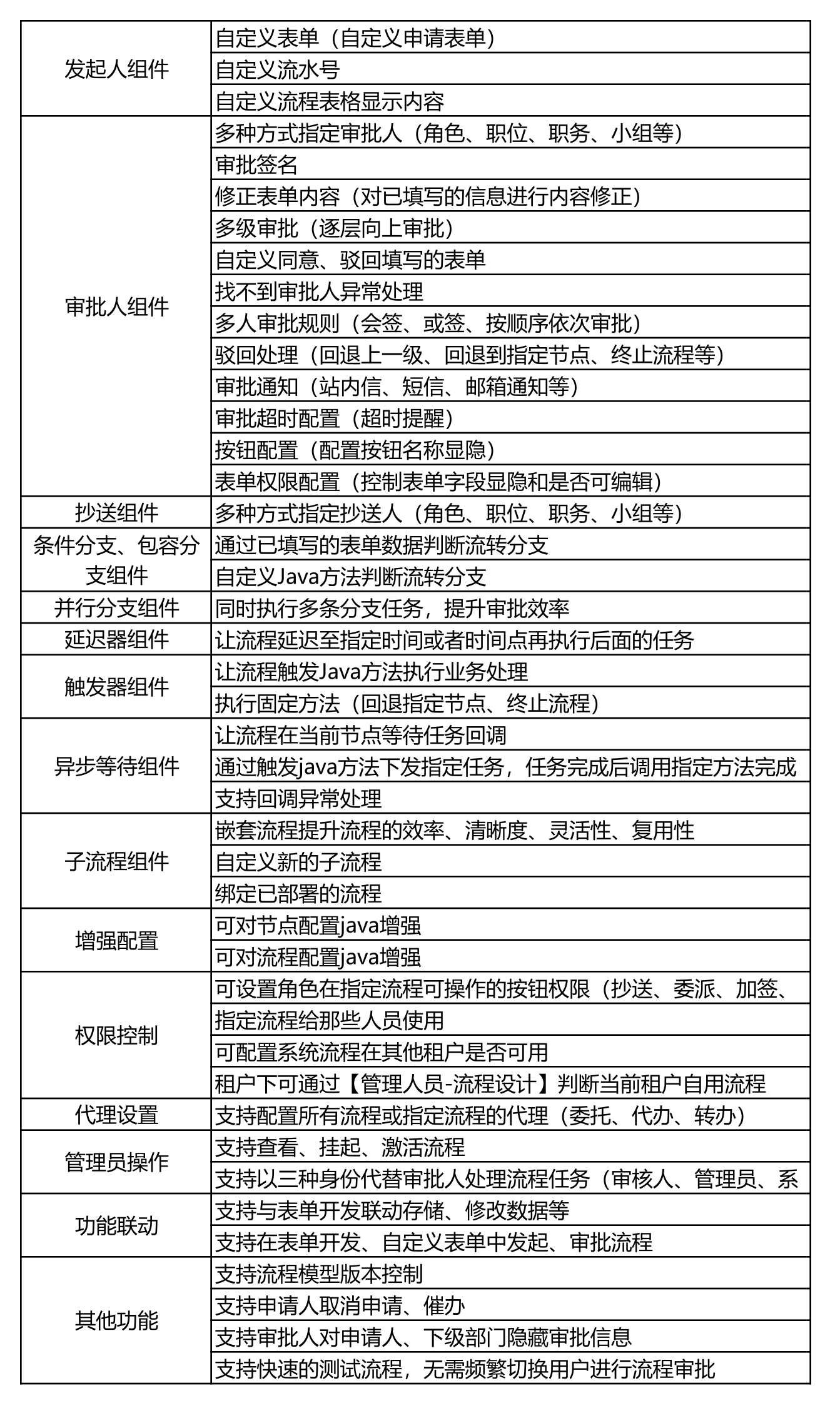
1.流程功能

2.流程功能清单

3.流程功能示例

系统界面

流程参数设置

流程示例

流程设计(请假申请)

流程设计(主管审批)

流程设计(完整请假流程)
可视化开发
组件化设计:界面与逻辑的解耦
低代码平台通过组件化设计,将界面呈现与业务逻辑分离,实现模块化、可复用的开发模式。内置 UI 和逻辑组件可通过参数化配置自定义行为,表单、表格、流程节点等模块可以独立拖拽调用,逻辑事件和数据绑定由配置驱动。

组件参数通常采用 JSON Schema 或 DSL 定义,支持动态加载和运行时渲染,使开发者能够快速构建系统,同时保证组件在多人协作和长期迭代中的一致性和可维护性。
实时渲染:增量更新与跨端一致性
渲染引擎基于 MVVM 架构,支持双向数据绑定,实现界面状态与数据的实时同步。虚拟 DOM 与 diff 算法最小化更新开销,提升前端响应速度;跨平台响应式机制保证不同设备上的一致表现,降低调试成本。

平台结合批量渲染和任务调度,确保高频交互场景下性能可控,同时通过安全沙箱执行绑定逻辑,保证稳定和可预测的渲染行为。
分布式协作:结构化版本管理
低代码将模型和组件视为一等工件,支持结构化版本控制和语义化冲突检测。多人协作时,平台按语义层级检测变更并自动合并,结合任务分支、修改记录和审批流程,降低回退风险。

模型升级和组件演进支持灰度迁移和回滚策略,确保向后兼容与平滑迭代,为中大型项目提供可靠的协作治理。
一键部署与事务保障
平台集成容器化工具链和 CI/CD 流程,实现构建到部署的全自动化交付。构建过程涵盖资源打包、服务编译、依赖注入与配置渲染。

分布式架构场景中,可嵌入 Saga 或 2PC 协议保障事务一致性:Saga 适用于松耦合服务,2PC 满足强一致性需求但需防止阻塞。平台结合幂等设计、链路追踪和回退机制,确保多服务环境下的系统稳定性和可靠性。
核心引擎机制:
低代码平台的高效运行,依赖于五大核心引擎,它们共同构建了支撑高性能、可扩展应用开发的底层技术体系。每个引擎承担不同职责,包括数据处理、功能管理、模板渲染、可视化展示以及系统切面治理,形成完整的工程闭环,使平台既高效又灵活。
SQL引擎:查询优化与并行执行
SQL引擎负责底层数据存取效率,是保障系统性能的关键。

- 查询优化器:通过统计信息分析和查询重写机制生成最优执行计划。典型手段包括索引选择、谓词下推和连接重排序,尤其适合复杂多表关联查询和大数据分析场景。
- 并行执行框架:支持多线程并发、分区策略调度与缓存优化。在订单处理或高并发业务场景中,可按时间或业务线划分分区,提高吞吐量并降低锁冲突风险。
功能引擎:模块化与运行时扩展能力
功能引擎封装业务功能并提供动态扩展机制,使平台具备灵活性与可维护性。

- 插件化架构:将权限控制、流程引擎等常用模块封装为独立插件,支持运行时热插拔,降低系统耦合。
- 动态服务注册:基于IOC(控制反转)和按需加载机制管理服务初始化与资源调度,减少资源浪费。
- 规则引擎集成:提供动态解析与执行接口,实现业务逻辑的实时配置,如审批条件、分支决策等。
模板引擎:结构生成与渲染性能优化
模板引擎负责视图层的构建与渲染性能优化,使UI与数据保持高效同步。

- 动态绑定机制:基于虚拟DOM和数据驱动框架,实现界面状态与模型数据的双向同步,适合高动态交互场景。
- 编译优化:通过模板预编译与指令合并减少运行时开销,例如静态节点提取与批量DOM操作合并。
- 模板继承结构:支持基础模板复用和多层次继承,提升页面结构一致性与可维护性,尤其适合多业务线应用。
图表引擎:高性能可视化渲染体系
图表引擎面向大数据可视化任务,提升渲染性能与交互体验。

- GPU加速渲染:利用WebGL处理图形渲染,支持多点图形和实时动画,提高数据密集型仪表盘性能。
- 增量更新机制:仅重绘变化部分,避免全量刷新,提升帧率与响应速度。
- 图表扩展接口:支持多种可视化类型(3D、地理图、层级图等),并预留二次开发能力,满足业务定制需求。
切面引擎:横向关注点分离与系统治理
切面引擎处理非业务逻辑任务,提高系统可维护性与可观测性。

- AOP框架:基于动态或静态代理机制实现日志、安全、审计等功能与主业务逻辑解耦,应用于全链路日志、异常处理和性能埋点。
- 代理策略选择:静态代理适合性能敏感路径,动态代理适合通用性与扩展性场景。
- 自动化维护机制:结合测试框架与日志追踪工具,快速定位切面逻辑异常,降低维护成本。
通过这五大核心引擎的协同,低代码平台不仅保证了开发效率与系统性能,还能灵活应对复杂业务场景的扩展与变更,为企业级应用提供稳健、可持续的技术基础。
模型驱动开发(MDD):抽象重构与自动化执行框架
模型驱动开发(Model-DrivenDevelopment,MDD)通过将业务逻辑和系统结构抽象为标准化模型,重构了传统软件开发流程。在低代码平台中,MDD是实现自动化、高效开发的核心技术手段,其关键在于依托自动代码生成、智能优化和跨平台适配三大模块,实现开发流程自动化,并持续优化系统性能。
自动化代码生成:多语言支持与模板定制
MDD框架基于领域驱动设计(DDD)原则,通过业务模型直接生成符合规范的应用代码。生成过程支持主流语言(如Java、Python、Go),输出结构严谨、逻辑清晰的代码基线,为开发提供可靠基础。

- 动态模板机制:开发者可自定义生成规则,嵌入特定业务逻辑或优化数据处理流程,从而在保证规范性的前提下提升创新能力。
- 减少重复劳动:自动化生成显著降低手写代码量,让开发者将精力集中在核心业务实现上,提高整体开发效率。
智能优化引擎:静态与动态分析结合
智能优化模块结合静态分析与运行时动态监控,确保代码质量与系统性能双重保障。

- 静态分析:识别冗余代码、无用函数和变量,优化内存和逻辑分支结构,提升代码整洁度与执行效率。
- 动态分析:在运行阶段监测性能指标,动态调整并发策略和资源分配,优化线程调度,提高系统吞吐量与响应速度。
该机制尤其适合高并发或复杂业务场景,如金融交易、实时数据处理,有效降低调试与维护成本。
跨平台兼容性:容器化与环境抽象
MDD通过容器化技术(Docker、Kubernetes)结合环境适配抽象,实现应用在多种部署环境间的无缝迁移。

- 容器化封装:统一封装应用及其依赖,保证运行环境一致性,简化部署流程,避免环境相关问题。
- 动态环境适配:通过多环境适配器,自动调整资源配置与性能参数,兼容公有云、私有云、混合云以及边缘计算环境。
通过上述三大技术模块的协同作用,模型驱动开发使低代码平台能够在保持技术严谨性与系统性能的前提下,实现快速构建、灵活扩展和高效维护,为企业级应用开发提供坚实的技术基础。
深度优化数据处理:复杂业务下的数据驱动架构
在低代码平台中,高效的数据处理是支撑复杂业务应用的核心能力。通过构建智能化、高性能的数据驱动架构,系统能够应对多样化业务需求,包括跨数据库兼容、实时流处理、自动化数据转换、动态数据建模以及底层高性能组件的支持。这一架构不仅保障了系统性能和稳定性,也为开发者提供了灵活的数据操作能力。
1.跨数据库兼容性与优化调度
低代码平台通过智能数据连接器支持主流关系型和非关系型数据库(MySQL、Oracle、MongoDB、Redis等),实现数据源的无缝切换。技术实现重点包括:

- 负载均衡与分区策略:基于实时负载动态调度请求,同时结合数据分区策略提升读写性能,避免单点瓶颈。
- 自适应查询调优:动态调整查询执行路径与事务策略,降低锁竞争风险,确保在高并发环境下的系统稳定性。
- 统一数据接口抽象:将不同数据库的访问逻辑抽象为统一接口,使业务逻辑与底层数据实现解耦,提升可维护性和扩展性。
2.实时流处理与事件驱动架构
为了满足高频率、低延迟的数据处理需求,低代码平台集成分布式流处理框架(如ApacheFlink),实现毫秒级数据响应。关键技术点包括:

- 事件驱动架构(EDA):解耦数据生产与消费,实现高吞吐异步消息处理,提高系统响应灵活性。
- 弹性资源调度:动态扩缩容以适应流量波动,保障系统在高峰期仍能稳定运行。
- 复杂事件处理(CEP):通过窗口管理和状态跟踪,实现多维度数据聚合和模式识别,支持业务决策分析。
3.自动化数据清洗与转换
数据质量是低代码应用可靠性的基础。平台通过规则引擎与机器学习算法,实现数据处理流程的自动化和智能化:

- 智能ETL流程:自动识别和修正异常、缺失或格式错误的数据,提高数据完整性。
- AI辅助预测:基于历史数据模式,预测潜在数据异常并提前干预,降低后续处理风险。
- 跨源一致性校验:确保不同数据源的数据在标准化与规范化处理后可统一使用,提升分析可靠性。
4.动态数据建模与多维分析
低代码平台支持动态数据建模,允许开发者在业务层定义虚拟字段和灵活的统计配置,实现深度分析与报表生成:

- 虚拟字段:无需修改底层数据库,即可定义计算字段或关联字段,便于业务快速迭代。
- 多维分析引擎:支持交互式报表和仪表盘,结合可视化组件提供即时业务洞察与决策支持。
5.高性能底层组件库支持
平台底层组件通过模块化设计和事件驱动机制,确保数据处理的高效性与系统可维护性:

- 事件总线(EventBus):实现异步发布/订阅机制,解耦模块间通信,提高扩展性。
- 数据库方言优化(Dialect):针对不同数据库生成最优SQL,提升执行效率。
- 事件驱动架构(EDA):业务逻辑与数据流处理分离,降低系统耦合度,提升稳定性和扩展性。
综上所述,通过跨数据库兼容、实时流处理、自动化数据转换、动态建模以及底层组件支持的技术整合,低代码平台能够在复杂业务场景下实现高性能、可扩展、可维护的数据处理体系,为企业级应用提供可靠的技术支撑。
AI深度融合:重构低代码开发体验
1. 智能代码生成与实时优化
AI代码生成模块基于先进的深度学习模型(如 Transformer、CodeBERT、GitHub Copilot 等),能够将自然语言需求高效转化为可执行代码。

- 语义到代码的高精度映射:通过对上下文理解和语义抽象,支持多语言、多框架的代码自动生成。
- 实时静态分析与动态监控:自动检测冗余逻辑、潜在安全漏洞和性能瓶颈,并给出优化方案,实现“边写边优化”。
- 多层级开发适配:对非专业人员,提供拖拽式/自然语言式的模块拼装;对资深开发者,自动补全与模板化生成减少重复劳动。
- 模板与模式定制:允许企业定义生成规则,将业务逻辑、编码风格和合规要求嵌入到生成引擎中,保证一致性与复用性。
2. 主动故障排查与预测维护
AI通过时序数据建模和异常检测算法(如 LSTM、Prophet、异常点检测模型),在问题发生前实现预防性运维。

- 实时日志与性能监控:自动识别异常模式,精准定位系统瓶颈。
- 历史数据驱动预测:结合大规模日志与指标数据,构建风险模型,实现容量规划和性能调优。
- 主动干预与修复:在检测到潜在风险时,系统可自动触发容灾切换、资源调度或修复脚本,减少宕机概率。
3. 场景化推荐与智能决策支持
AI基于上下文、历史项目和行业最佳实践,提供决策参考与架构优化建议。

- 最佳实践推荐:针对不同业务场景,推荐组件组合、架构风格及设计模式。
- 算法与架构优化:结合数据规模与业务需求,智能匹配计算与存储方案(如微服务拆分、缓存策略、分布式架构优化)。
- 降低试错成本:减少团队在技术选型和架构设计上的反复尝试,显著提升扩展性与系统合理性。
4. 自然语言交互开发接口
通过对话式 AI 接口,开发者及跨职能成员可用自然语言与低代码平台直接交互。

- 多模态交互:支持文本、语音、图形化界面多种输入方式。
- 跨职能协作:产品经理、业务人员无需掌握代码,也能通过自然语言描述业务逻辑,AI 负责转化为代码与流程。
- 低代码/无代码结合:在拖拽式界面上,嵌入 AI 自动生成逻辑,支持快速修改与迭代。
5. AI驱动的自动化测试与质量保障
AI确保测试覆盖率与执行效率,为平台提供全生命周期质量保障。

- 智能测试脚本生成:基于代码逻辑与业务流程,自动生成回归测试、接口测试与性能测试脚本。
- 动态测试优化:通过风险分析与性能趋势预测,自动调整测试范围与优先级。
- 减少人工干预:缩短测试周期,减少回归遗漏,降低人力和运维成本。
6. 自适应学习与持续优化
AI持续学习开发者行为与项目数据,推动平台自我进化。

- 行为分析与个性化推荐:基于开发者的提交习惯、调试方式,推荐合适的库、代码片段和最佳实践。
- 趋势预测与前瞻性支持:结合行业趋势与内部历史数据,预测技术瓶颈与业务需求演变。
- 持续优化开发体验:不断提升平台的交互方式、推荐精度和自动化能力,增强企业的技术竞争力。
丰富插件生态:驱动多场景应用与技术扩展
低代码平台通过模块化、插件化架构,构建了多样且开放的插件生态,极大地提升了系统的可扩展性和适应性,满足不同行业与业务场景的复杂需求。以下为关键插件类别及其技术特点:

- 实时数据流处理插件:利用Apache Kafka、Apache Flink等流式计算框架,支持低延迟的数据采集、处理与分析,适应金融交易监控、用户行为追踪等场景。
- AI模型训练与推理插件:集成TensorFlow、PyTorch等深度学习框架,支持模型开发、训练和在线部署,适用于智能推荐、图像识别等应用。
- 智能图像处理插件:基于卷积神经网络(CNN)技术,实现OCR文字识别、目标检测和视频分析,广泛应用于安防监控和医疗影像分析。
- 数据集成与ETL插件:支持多源异构数据的采集、清洗、转换和加载,助力数据仓库与数据湖的建设,提升数据治理能力。
- 自然语言处理插件:集成GPT等大型预训练语言模型,支持语义理解、多语言翻译和文本生成,适合智能客服与舆情分析。
- 智能客服插件:结合对话管理和意图识别技术,实现自动应答、工单生成与客户交互优化,提升服务效率。
- 智能推荐系统插件:基于协同过滤与深度学习算法,提供个性化推荐功能,适用于电商、内容分发等平台。
- 容器化部署插件:支持Docker和Kubernetes,实现云原生应用的弹性部署与高可用保障。
- 低代码RPA插件:通过流程自动化技术实现数据录入、报表生成等重复任务自动化,提升业务效率。
- API网关插件:集成API聚合、负载均衡、认证授权和版本管理,优化微服务架构中的接口性能与安全性。
- 边缘计算插件:支持物联网设备的本地数据处理与分析,降低中心服务器负载,适用于工业自动化等场景。
- 智能运维插件(AIOps):融合故障诊断、性能监控和异常检测技术,提高IT运维效率与系统稳定性。
- 数据安全与隐私保护插件:提供数据加密、访问控制及隐私合规功能,满足金融、医疗等行业的安全需求。
- 身份认证与访问管理插件:支持多因素认证(MFA)、单点登录(SSO)等安全机制,强化身份管理。
- 安全审计与日志分析插件:实现日志采集、异常行为检测与合规性报告,助力网络安全与合规审计。
- 业务流程建模插件:基于BPMN标准,支持快速流程设计与优化,提高企业级流程透明度与管理能力。
- 数据可视化插件:提供多样化交互图表和仪表盘,支持实时数据分析与业务洞察。
- 表单生成插件:通过拖拽组件快速搭建复杂表单,支持动态字段和权限控制,适用于行政审批及问卷调查等场景。
开放架构:高性能技术栈与开源生态融合
低代码平台中的开放架构通过融合高性能技术栈、模块化设计和开源生态资源,构建出可持续、可扩展的企业级技术平台。这种架构不仅提升了系统性能和可靠性,也为复杂业务场景提供了灵活适配能力,并促进平台长期演进和创新。
1.微服务架构:解耦、高并发与数据一致性保障
低代码平台广泛采用微服务架构,通过事件驱动架构(EDA)和分布式任务调度机制实现服务解耦与高并发处理能力:

- 事件总线(EventBus):实现服务间异步事件传递,降低耦合度,提高系统弹性和扩展性。
- 分布式任务调度:基于Celery、Quartz等调度器,实现任务分片、负载均衡和动态资源分配,满足高并发场景的处理需求。
- 分布式事务控制:结合Saga、TCC等事务策略,确保跨服务调用中的数据一致性与事务完整性,支持复杂业务流程的稳定执行。
这种微服务设计不仅保障了高可用性和性能,也为平台在多业务线场景下的弹性扩展提供技术基础。
2.开源框架支持:降低门槛与促进持续创新
低代码平台通过深度集成开源框架,实现开发者快速上手和平台可持续创新:

- 技术栈透明与工具集成:基于SpringBoot、Node.js等主流开源框架,提供完整源码与文档,内置JUnit、Jest等测试工具,确保代码质量与开发效率。
- 社区协作与创新闭环:依托GitHub等全球开源社区,开发者可通过提交PullRequest、参与Issue讨论推动框架优化与功能迭代,实现平台与生态的持续演进。
开源生态不仅降低了技术门槛,也为平台引入外部创新力量、加速新功能开发提供了可靠渠道。
3.多样化组件库:标准化与灵活定制的结合
组件库是低代码平台快速构建业务应用的关键支撑:

- 行业适配:涵盖金融、零售、医疗等多种业务场景,提供表单生成器、动态图表等标准化组件。
- 框架兼容性:支持React、Vue、Angular等前端框架,通过接口适配器实现无缝集成。
- 模块化与插件化:组件可二次开发和个性化定制,简化复杂业务逻辑实现,提升开发效率与系统扩展能力。
通过标准化组件与灵活定制的结合,平台能够在保证开发速度的同时维持系统一致性和可维护性。
4.高性能支撑:内存计算与云原生技术保障
开放架构通过多层技术协同,保障系统在大规模数据处理和高负载场景下的稳定性:

- 内存计算:采用Redis、Memcached等内存数据库,加速数据访问,提高响应性能。
- 云原生技术:结合Docker、Kubernetes,实现应用动态伸缩、快速部署与跨环境适配。
- 列式存储优化:使用ClickHouse、ApacheDruid等列式数据库优化复杂查询,提升大数据分析效率。
通过多技术协同,低代码平台在高并发、大数据和复杂业务场景下,能够同时实现性能、可靠性与扩展性的平衡。
企业功能增强:从开发工具到智能决策支持
随着数字化转型的深入,现代企业的开发环境已经不再局限于单纯的应用构建,而演变为涵盖数据管理、业务处理与智能决策支持的综合技术架构。这种全栈式平台能够显著提升企业在复杂业务场景下的适应能力和处理效率。
1.数据增删查改(CRUD):高效灵活的数据操作
低代码平台通过可视化开发和动态数据绑定,实现拖拽式组件配置,使用户无需编写SQL或后端代码即可完成数据操作:

- 实时同步:UI组件与数据源即时联动,确保界面与数据保持一致。
- 高并发优化:支持批量操作、事务合并及异步任务调度,减轻前端负载,提高响应速度和系统性能。
- 应用场景示例:在电商促销或订单处理系统中,批量订单操作可降低数据库压力,加快处理响应,提升用户体验。
通过这种方式,企业可以在保证数据准确性的同时,大幅降低开发和运维成本。
2图表创建与交互分析:高性能可视化渲染
平台提供标准化图表组件库(柱状图、折线图、热力图等),支持图表类型动态调整和联动过滤:

- 硬件加速渲染:基于WebGL与Canvas技术的渲染引擎,利用GPU加速和分层渲染,确保大规模数据流畅可视化。
- 低延迟交互:增量更新机制对数据变化进行最小化渲染,提升用户操作响应速度。
- 应用场景示例:在金融风控或市场监控中,实时热力图反映数据动态变化,支持多维度交互分析,满足复杂业务决策需求。
3.业务逻辑配置:响应式编程与事件驱动设计
低代码平台内置响应式数据绑定和条件逻辑,支持复杂业务流程快速实现:

- 条件逻辑配置:支持动态字段计算、流程触发及规则验证,确保业务逻辑正确执行。
- 事件驱动机制:基于用户操作或系统状态变化触发业务逻辑,提升业务流程灵活性。
- 交互优化:弹窗与通知设计增强用户体验,如订单审批中实时展示审批历史及关联信息,帮助决策者快速响应。
4.公式计算与规则执行:自动化与实时验证
平台通过内置公式库和规则引擎,实现业务逻辑的自动化执行:

- 公式库覆盖:支持数学运算、逻辑判断与文本处理,并可自定义扩展。
- 实时验证:公式执行结果即时反馈,帮助开发者快速定位与修正错误。
- 规则引擎应用:自动执行库存预警、折扣策略或风险评分规则,减少人工干预并提高业务响应速度。
5.虚拟字段与权限管理:灵活性与安全性并重
通过虚拟字段和权限管理,平台在保证灵活性的同时保障数据安全:

- 虚拟字段:支持动态定义计算字段和关联字段,无需修改底层数据库结构,加速业务模型迭代。
- 角色与权限管理:基于RBAC的细粒度权限控制,保护敏感数据。
- 多租户隔离:通过数据库分片、命名空间隔离等技术实现租户数据隔离,保障数据隐私和合规性。
- 点赞
- 收藏
- 关注作者
评论(0)