【愚公系列】《短视频生成与剪辑实战》003-生成5类常见的短视频文案
🏆 作者简介,愚公搬代码
🏆《头衔》:华为云特约编辑,华为云云享专家,华为开发者专家,华为产品云测专家,CSDN博客专家,CSDN商业化专家,阿里云专家博主,阿里云签约作者,腾讯云优秀博主,腾讯云内容共创官,掘金优秀博主,亚马逊技领云博主,51CTO博客专家等。
🏆《近期荣誉》:2022年度博客之星TOP2,2023年度博客之星TOP2,2022年华为云十佳博主,2023年华为云十佳博主等。
🏆《博客内容》:.NET、Java、Python、Go、Node、前端、IOS、Android、鸿蒙、Linux、物联网、网络安全、大数据、人工智能、U3D游戏、小程序等相关领域知识。
🏆🎉欢迎 👍点赞✍评论⭐收藏
🚀前言
大家好,随着短视频平台的兴起,越来越多的品牌和个人开始利用短视频来传递信息、推广产品和展示创意。然而,如何创作出吸引人的短视频文案成为了许多人面临的挑战。一个好的短视频文案不仅能够抓住观众的注意力,还能有效地传递核心信息。
今天,我们特别准备了一篇关于“生成5类常见的短视频文案”的文章,帮你轻松搞定短视频文案创作。无论你是推广产品的商家、展示日常生活的博主,还是希望通过短视频分享知识的内容创作者,这篇文章都将为你提供实用的灵感和模板。
在接下来的内容中,我们将详细介绍5类常见的短视频文案:互动体验类、情节叙事类、干货分享类、影视解说类和电商类。每一种类型的文案都有其独特的特点和写作技巧,掌握这些技巧,你的短视频将更具吸引力和传播力。
快来一起探索吧,发现短视频文案的奥秘,让你的创作更上一层楼!
欢迎评论区留下你的想法和问题,我们会认真阅读并回复哦!期待你的互动和分享!
希望这些内容能帮你快速进入主题,提供有价值的信息和灵感。
🚀一、生成5类常见的短视频文案
🔎1.生成互动体验类视频文案
互动体验类视频文案是指在视频中用于描述、引导和激发受众参与互动的文字内容,其最主要的目的是吸引受众的注意力,并引导受众积极参与视频中的活动。运用ChatGPT生成互动体验类视频文案,需要用户输人具体的需求和恰当的关键词,具体操作方法如下。
🦋1.1 判断是否了解互动体验类视频文案
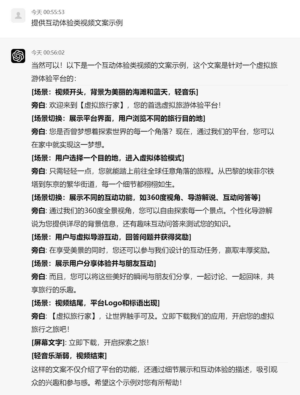
提示词:提供互动体验类视频文案示例

🦋1.2 生成互动体验类视频文案
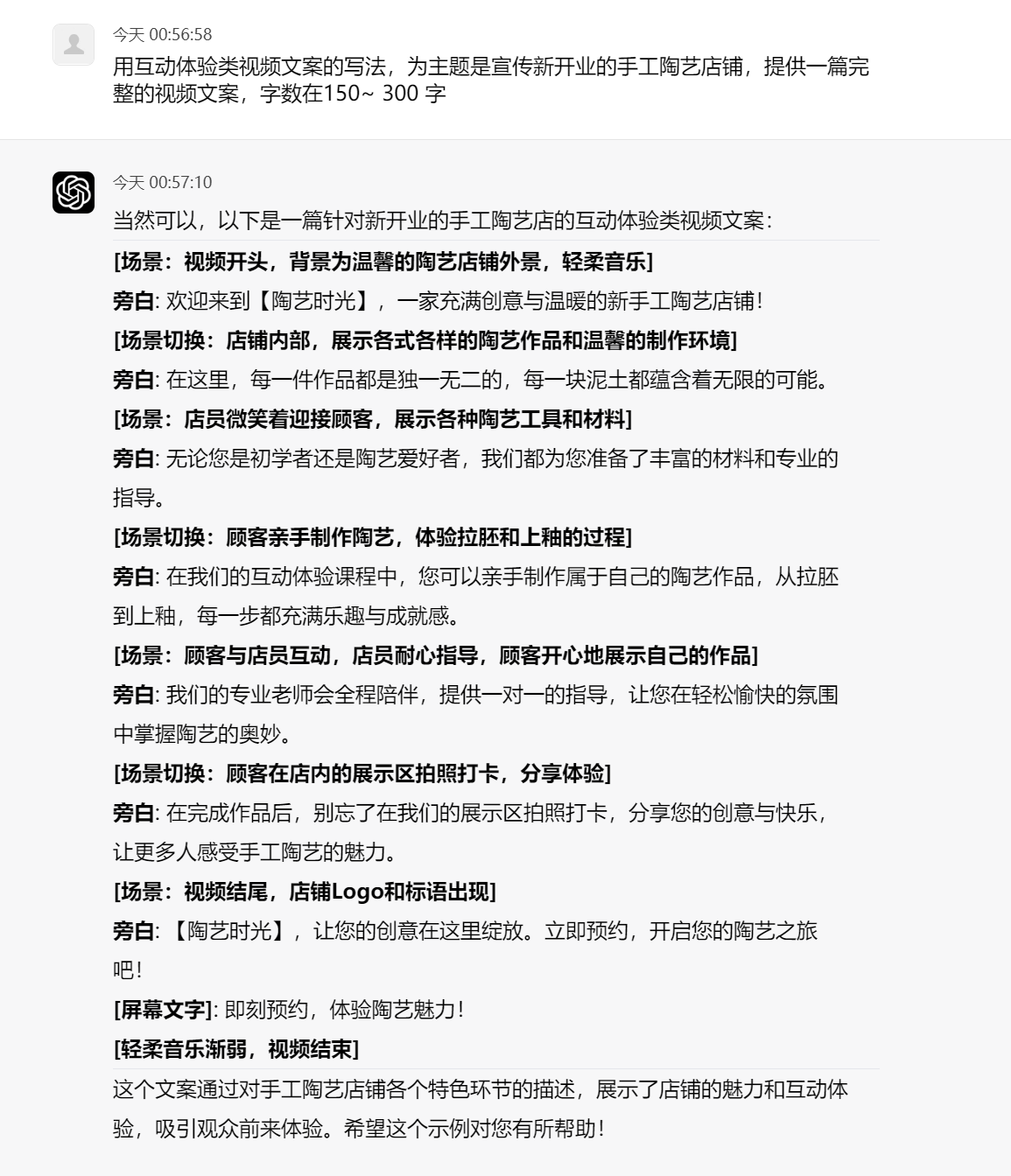
提示词:用互动体验类视频文案的写法,为主题是宣传新开业的手工陶艺店铺,提供一篇完整的视频文案,字数在150~ 300 字

🔎2.生成情节叙事类视频文案
情节叙事类视频文案是指以讲故事的形式描述视频内容的文字这类文案通常可协助镜头语言呈现现实生活或反衬、映射现实生活以讲故事的方式引人人胜。
情节叙事类视频文案的题材内容包括但不限于亲情、爱情、友情等关乎人类情感的故事。现今,在各大短视频平台中,最为热门的情节叙事类视频文案是创作者虚构一个爱情故事,将其作为视频脚本,用镜头的方式呈现出来。
用户运用ChatGPT生成情节叙事类短视频文案时,也可以先让ChatGPT虚构个故事,然后让ChatGPT将故事改成视频脚本,具体操作方法如下。
🦋2.1 虚构一个故事
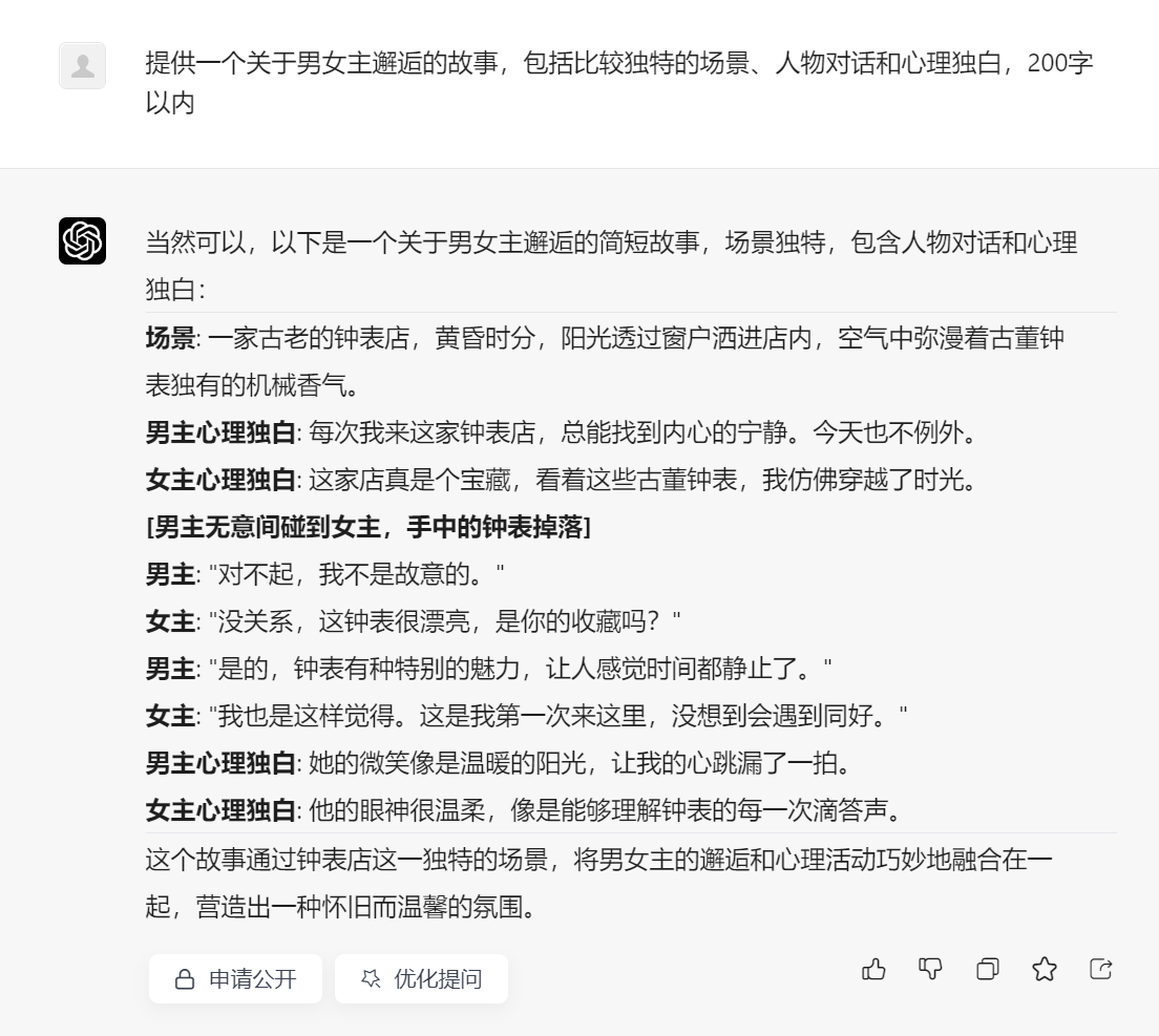
提示词:提供一个关于男女主邂逅的故事,包括比较独特的场景、人物对话和心理独白,200字以内

🦋2.2 将虚构的故事生成视频脚本
提示词:将上述故事用镜头脚本的方式呈现出来。镜头脚本要以表格的方式呈现以下内容:分镜序号、景别(中、近、远、特写等镜头)、画面描述、对话台词(包括人物对话时的动作、语言神态等,越详细越好)、背景音乐(给出具体的歌曲名称)

🔎3.生成干货分享类视频文案
干货分享类视频文案是指在视频内进行知识分享、实用性技能传授的文字描述,能够帮助受众丰富自己的知识、提高能力或解决问题这类文案的呈现方式可以是图文视频,也可以是口播视频。下面介绍运用ChatGPT生成干货分享类视频文案的具体操作方法。
🦋3.1 生成对话前提
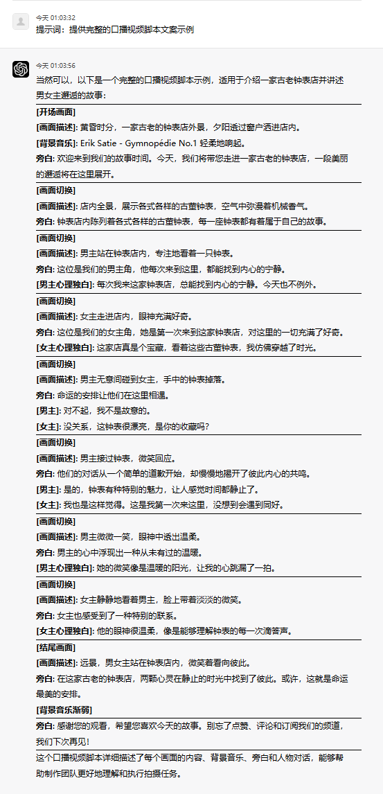
提示词:提供完整的口播视频脚本文案示例

🦋3.2 赋予 ChatGPT身份
提示词:你是一名厨师,现在需要你分享一些专业的家常菜制作技巧,以口播视频脚本文案的方式来分享

🔎4.生成影视解说类视频文案
影视解说类视频文案是指对电影、电视剧情节的视频内容进行简要描述的文字。这类文案一般用语幽默、简洁,具有概括性,能够高度凝练剧集内容,并以最短时间和最快速度传达给受众。下面介绍运用ChatGPT生成影视解说类视频文案的具体操作方法。
🦋4.1 判断是否了解影视解说类视频文案
提示词:影视解说类视频文案是什么

🦋4.2 生成影视解说类视频文案
提示词:提供影视解说类视频文案,主题为简要概括《星球大战》的剧情,要用吸引人、幽默的语言来概括,400字以内

🔎5.生成电商类视频文案
电商类视频文案是指在电商平台发布的针对商品推广或品牌宣传的短视频中的文字描述内容。它的目的是通过简洁明了的语言,引导观众完成购买行为。下面介绍运用ChatGPT生成电商类视频文案的具体操作方法。
🦋5.1 生成相应的电商类视频文案
提示词:为一个火锅店的美食团购短视频创作标题文案和内容文案,300字以内

🦋5.2 改写成分镜头脚本,便于视频生成与制作
提示词:将上述文案用分镜头脚本的方式呈现出来。镜头脚本要以表格的方式呈现以下内容:分镜序号、景别(中、近、远、特写等镜头)、画面描述、对话台词(包括人物对话时的动作、语言、神态等,越详细越好)、背景音乐(给出具体的歌曲名称)

🚀感谢:给读者的一封信
亲爱的读者,
我在这篇文章中投入了大量的心血和时间,希望为您提供有价值的内容。这篇文章包含了深入的研究和个人经验,我相信这些信息对您非常有帮助。
如果您觉得这篇文章对您有所帮助,我诚恳地请求您考虑赞赏1元钱的支持。这个金额不会对您的财务状况造成负担,但它会对我继续创作高质量的内容产生积极的影响。
我之所以写这篇文章,是因为我热爱分享有用的知识和见解。您的支持将帮助我继续这个使命,也鼓励我花更多的时间和精力创作更多有价值的内容。
如果您愿意支持我的创作,请扫描下面二维码,您的支持将不胜感激。同时,如果您有任何反馈或建议,也欢迎与我分享。

再次感谢您的阅读和支持!
最诚挚的问候, “愚公搬代码”
- 点赞
- 收藏
- 关注作者
评论(0)