【愚公系列】《短视频生成与剪辑实战》002-利用ChatGPT生成脚本文案
🏆 作者简介,愚公搬代码
🏆《头衔》:华为云特约编辑,华为云云享专家,华为开发者专家,华为产品云测专家,CSDN博客专家,CSDN商业化专家,阿里云专家博主,阿里云签约作者,腾讯云优秀博主,腾讯云内容共创官,掘金优秀博主,亚马逊技领云博主,51CTO博客专家等。
🏆《近期荣誉》:2022年度博客之星TOP2,2023年度博客之星TOP2,2022年华为云十佳博主,2023年华为云十佳博主等。
🏆《博客内容》:.NET、Java、Python、Go、Node、前端、IOS、Android、鸿蒙、Linux、物联网、网络安全、大数据、人工智能、U3D游戏、小程序等相关领域知识。
🏆🎉欢迎 👍点赞✍评论⭐收藏
🚀前言
亲爱的读者朋友们,
在这里,我们致力于为您提供最前沿、最有趣的短视频创作技巧和灵感。今天,我们特别向大家介绍一种高效、创新且经济的方法——利用ChatGPT生成短视频脚本文案。
ChatGPT不仅能够帮助我们快速生成高质量的文本内容,还能为我们带来源源不断的创意和灵感。通过与ChatGPT的互动,我们可以获得高度定制化的脚本文案,满足不同受众和主题的需求。在保证内容风格和质量一致性的同时,它还能显著降低创作成本,特别适合预算有限的小团队或个人创作者。
此外,ChatGPT还支持多种语言,让我们能够面向不同语言和文化背景的观众,制作出更加丰富多彩的短视频内容。无论您是短视频创作的新手还是资深玩家,都可以通过ChatGPT获得无尽的灵感和帮助。
🚀一、利用ChatGPT生成脚本文案
🔎1.策划短视频主题
用户可以在ChatGPT中通过输人相关主题、情节、角色、对话等信息,启发ChatGPT生成富有创意的短视频脚本。这样,用户就能够更快地创作出吸引人的短视频内容,提高短视频的质量和观众的参与度。
制作短视频的目的是吸引观众的注意力,传达信息和情感,因此用户首先要策划个好的主题,具体操作方法如下。
🦋1.1 生成话题
文本提示词:帮我推荐10个热门短视频话题
🦋1.2 生成子主题
文本提示词:关于#时尚穿搭展示,给我10个子主题建议

🦋1.3 生成视频创意
文本提示词:关于时尚穿搭展示中的运动休闲风格,提供不同职业和运动场合的着装建议等,要作为分享人来说不需要很强的营销口吻,为我再提供10个视频创意

🦋1.4 生成短视频标题
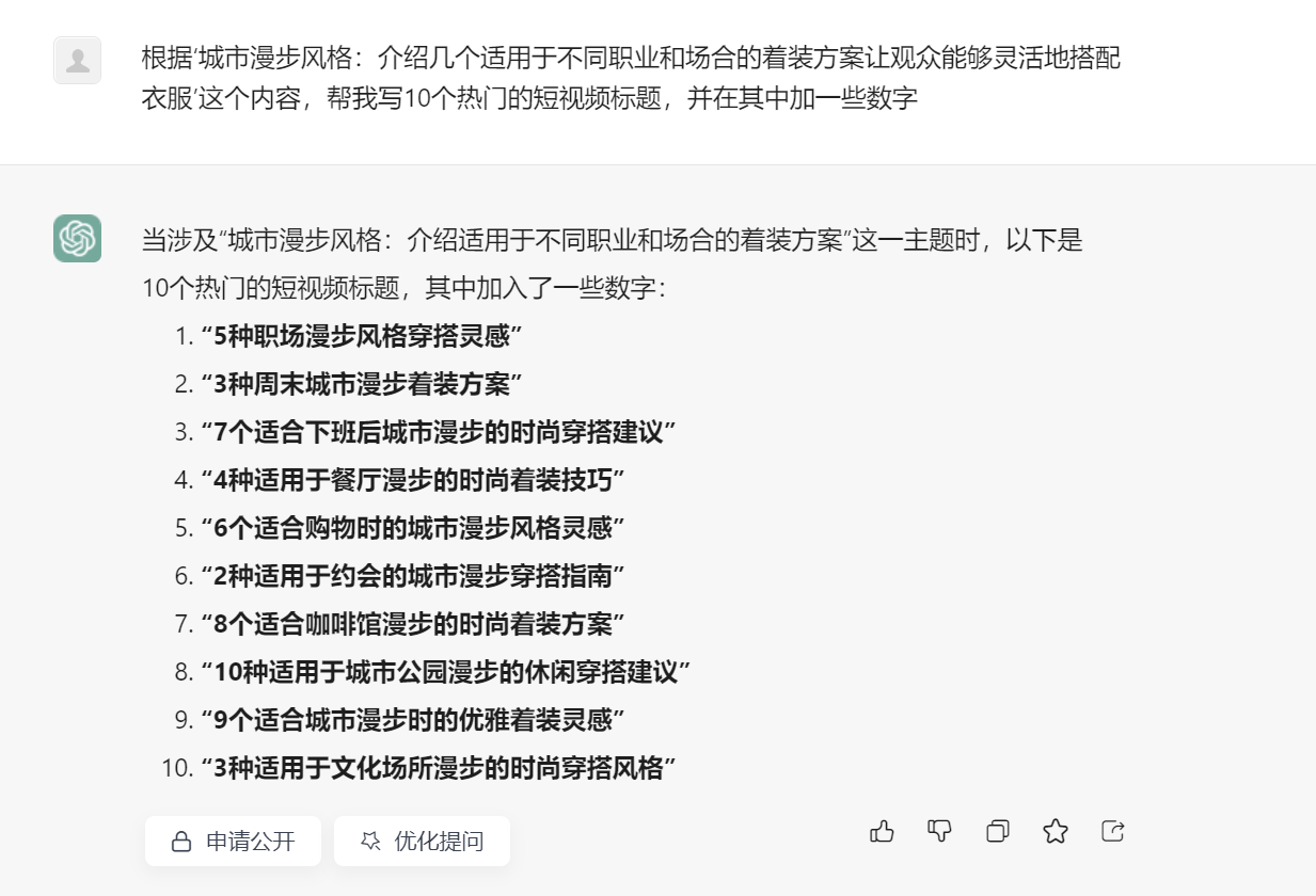
文本提示词:根据“城市漫步风格:介绍几个适用于不同职业和场合的着装方案让观众能够灵活地搭配衣服”这个内容,帮我写10个热门的短视频标题,并在其中加一些数字

🔎2.生成短视频脚本
有了短视频主题后,用户即可让ChatGPT根据这个主题生成详细的脚本内容,具体操作方法如下。
🦋2.1 生成抖音短视频脚本
文本提示词:根据“5种职场漫步风格穿搭灵感“这个标题,写一个抖音短视频脚本。要求:用分享人口吻,语气要惊喜、轻松,内容要符合平台规则,不要用极限词

🦋2.2 细化脚本
文本提示词:请详细展开叙述一下

🔎3.生成分镜头脚本
分镜头脚本文案是用来描述短视频中每一个镜头的内容和细节的文稿,它通常包含标题、场景描述、景别、运镜、台词或对白、道具节奏和节拍等要素,用户在撰写分镜头脚本文案时可以根据具体的需求安排这些要素。下面介绍运用ChatGPT生成分镜头脚本文案的具体方法。
🦋3.1 分镜头脚本文案
文本提示词:分镜头脚本文案是什么

🦋3.2 身份属性设定
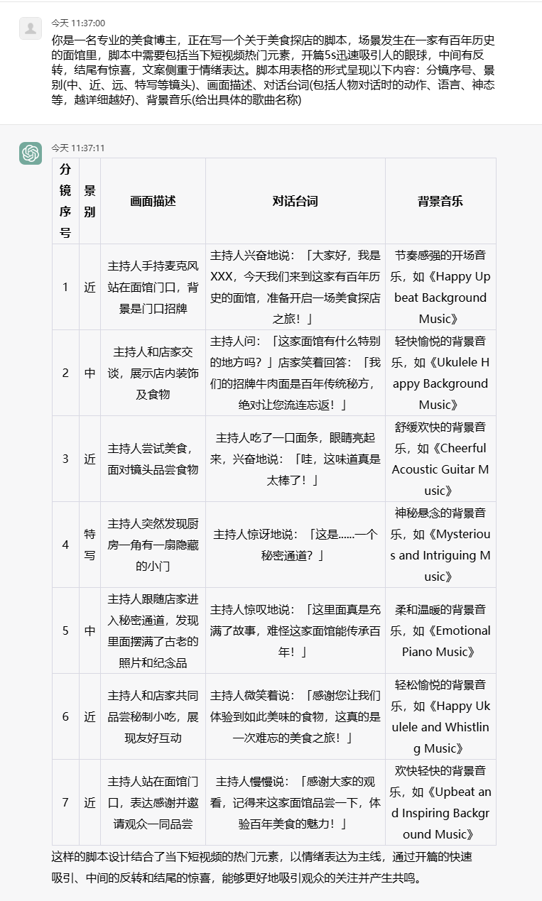
文本提示词:你是一名专业的美食博主,正在写一个关于美食探店的脚本,场景发生在一家有百年历史的面馆里,脚本中需要包括当下短视频热门元素,开篇5s迅速吸引人的眼球,中间有反转,结尾有惊喜,文案侧重于情绪表达。脚本用表格的形式呈现以下内容:分镜序号、景别(中、近、远、特写等镜头)、画面描述、对话台词(包括人物对话时的动作、语言、神态等,越详细越好)、背景音乐(给出具体的歌曲名称)

🔎4.生成标题
除了可以策划主题和生成脚本,ChatGPT还可以用来生成短视频。短视频标题是对短视频主体内容的概括,能够起到突出视频主题、吸引受众观看视频的作用。短视频标题通常会与tag标签一起呈现在短视频平台中如图所示。

因此,用户在运用ChatGPT生成短视频标题文案时,需要在关键词中提到连同tag 标签一起生成。下面介绍运用ChatGPT生成短视频标题文案的具体操作方法。
🦋4.1 生成主题
文本提示词:提供一个主题为“好书分享“的短视频标题文案,并添加tag标签

🦋4.2 对生成的主题提出修改要求
文本提示词:短视频标题文案的要求:1.突出受众痛点;2.能够快速吸引人的眼球,并使受众产生观看视频内容的兴趣。根据要求重新提供标题文案

🦋4.3 生成特定平台的标题
文本提示词:抖音上的短视频标题文案通常是“如果只能给你们推荐一本书,那么我会推荐这本““这本书可以帮你找到成长的回复““钝感是种能力,需要刻意练习(引用书中的话)“等语言风格。请按照抖音上的文案写法,重新提供一个标题文案

🚀感谢:给读者的一封信
亲爱的读者,
我在这篇文章中投入了大量的心血和时间,希望为您提供有价值的内容。这篇文章包含了深入的研究和个人经验,我相信这些信息对您非常有帮助。
如果您觉得这篇文章对您有所帮助,我诚恳地请求您考虑赞赏1元钱的支持。这个金额不会对您的财务状况造成负担,但它会对我继续创作高质量的内容产生积极的影响。
我之所以写这篇文章,是因为我热爱分享有用的知识和见解。您的支持将帮助我继续这个使命,也鼓励我花更多的时间和精力创作更多有价值的内容。
如果您愿意支持我的创作,请扫描下面二维码,您的支持将不胜感激。同时,如果您有任何反馈或建议,也欢迎与我分享。

再次感谢您的阅读和支持!
最诚挚的问候, “愚公搬代码”
- 点赞
- 收藏
- 关注作者
评论(0)