基于CodeArts平台进行电商平台项目开发
概述
这门课程要求学生以小组合作的方式,开发一个在线购物网站,该网站具有前端和后端分离的架构。我们将利用DevCloud平台,其中包括代码托管、代码检查、需求管理、缺陷管理和测试等功能。最终,我们将把网站部署在弹性云服务器ECS上,使其可以被用户访问和进行交互操作。
这个购物网站应该具备以下功能:
用户和商家可以注册账户。
用户可以将商品添加到购物车。
商家可以上架和下架商品。
管理员可以组织商城活动。
整个项目将使用华为云平台作为支持,从需求分析、设计、实施、编码、构建、测试到部署等各个软件开发生命周期阶段都会涉及。 
参考教学视频:
代码托管

参考教学视频:
代码检查


参考教学视频:
代码检查:https://bbs.huaweicloud.com/videos/100671
需求管理

缺陷管理

需求规划

测试

文档

本项目需求分析:
UML用例图


UML泳道图
商品评论系统










仓储物流系统





UML类图


自然语言文本
商品评论系统
1、用户评分评论
• 目标:用户评分评论商品,帮助其他用户做出购买决策,并且帮助商家了解消费者的需求和反馈。
• 前置条件:用户已经登录到商品网站,同时已经购买了该商品并且并没有评分评论过。
• 触发条件:用户想要对该商品进行评分和评论。
• 主场景:
1)用户在订单页面找到评分和评论的入口。
2) 用户选择评分的星级,可以是 1-5 星。
3)用户输入评论内容,可以是文字、图片、视频等多种形式。
5)用户提交评分和评论。
6)系统提示评分和评论提交审核成功
• 其他场景:
1. 用户在输入评论内容时,可以使用一些特殊的格式,比如加粗、斜体、下划线等。
2. 用户在提交评分和评论之前,可以对自己输入的内容进行预览和修改。
3. 用户在评分评论后,可以删除自己的评分评论,但是已通过审核的评分,在删除之后不对商品总评分产生影响,只是不展示该评论。
4. 登陆失败
1)商户或用户进行网站登录验证
2)系统显示登录失败
5. 用户输入的评分不合法,比如输入了 6 星或者负数星级,系统会提示评分不合法。
6. 用户输入的评论内容过长,超过了系统的限制,系统会提示评论内容过长。
7. 用户提交的评论里有敏感词,系统会提示存在敏感词汇,请修改评论
• 异常场景:
用户提交评分和评论时,网络异常或者系统错误导致提交失败,系统会提示提交失败,请重新提交。
• 发生频率:根据商品的销量和用户的评论积极性,每个商品可能会有0到数百甚至是数万次的评分和评论。
2、用户追评
• 目标:用户追评商品,对之前的评价进行补充,以提供更完整和准确的反馈。
• 前置条件:用户已经登录到商品网站,并且已经对该商品进行了评价。
• 触发条件:用户想要对之前的评价进行追评。
• 主场景:
1)用户找到订单入口。
2)用户选择要追评的订单。
3)用户输入追评内容,可以是文字、图片、视频等多种形式。
5) 用户提交追评。
6) 系统提示追评提交审核成功。
• 其他场景:
7) 用户提交的评论里有敏感词,系统会提示存在敏感词汇,请修改评论
• 异常场景:
- 用户找不到之前的评价入口。
- 网络异常或其他原因导致追评提交失败。
• 发生频率:视具体商品和用户而定,频率不会很高。
3、用户对他人的商品评价进行点赞或点踩
• 目标:用户对他人的商品评价进行点赞或点踩,以表达自己的态度和意见。
• 前置条件:用户已经登录到商品网站或应用,并且浏览到了他人的商品评价。
• 触发条件:用户想要对他人的商品评价进行点赞或点踩。
• 主场景:
1) 用户找到他人商品评价的列表。
2)用户选择要点赞或点踩的评价。
3)用户选择点赞或点踩。
4) 系统提示点赞或点踩成功,并且将点赞或点踩的数量显示在评价上。
• 其他场景:
1. 用户在点赞或点踩之前和之后,可以查看其他用户已经对该评价进行的总点赞或总点踩数量。
2. 用户在点赞或点踩后,取消本次点赞或点踩
3. 用户已经对该评价进行过点赞或点踩,系统会提示不能重复点赞或点踩
4. 登陆失败
1)商户或用户进行网站登录验证
2)系统显示登录失败
• 异常场景:
点赞或点踩操作时,网络异常或者系统错误导致操作失败,系统会提示操作失败,请重新尝试。
• 发生频率:根据商品的热度和用户的兴趣度,每个商品可能会有0到数百甚至是数万次的点赞和点踩。
4、用户举报他人的商品评论
• 目标:用户可以举报他人的商品评论,以便网站或应用管理员审核并处理。
• 前置条件:用户已经登录到商品网站或应用,并且浏览到了他人的商品评论。
• 触发条件:用户发现他人的商品评论涉及到不当言论、违法信息或其他违规内容,需要进行举报。
• 主场景:
1) 用户找到要举报的商品评论。
2) 用户点击举报按钮或其他举报入口。
3) 系统提示用户选择举报原因,可以是不当言论、违法信息、垃圾信息等。
4) 用户选择举报原因,并填写补充说明。
5) 系统提示用户确认举报内容,并提交举报请求。
6) 系统提示举报请求提交成功,并将举报内容发送给管理员审核。
• 其他场景:
1. 用户在举报前可以查看该评论的相关信息,如评论人信息、点赞数量等。
2. 用户可以在举报时选择匿名举报或实名举报。
3. 登陆失败
1)商户或用户进行网站登录验证
2)系统显示登录失败
• 异常场景:
用户提交举报请求时出现网络错误或其他异常情况,系统提示用户重新提交。
• 发生频率:根据具体应用的情况而定,一般来说是用户使用应用期间可能发生的情况。
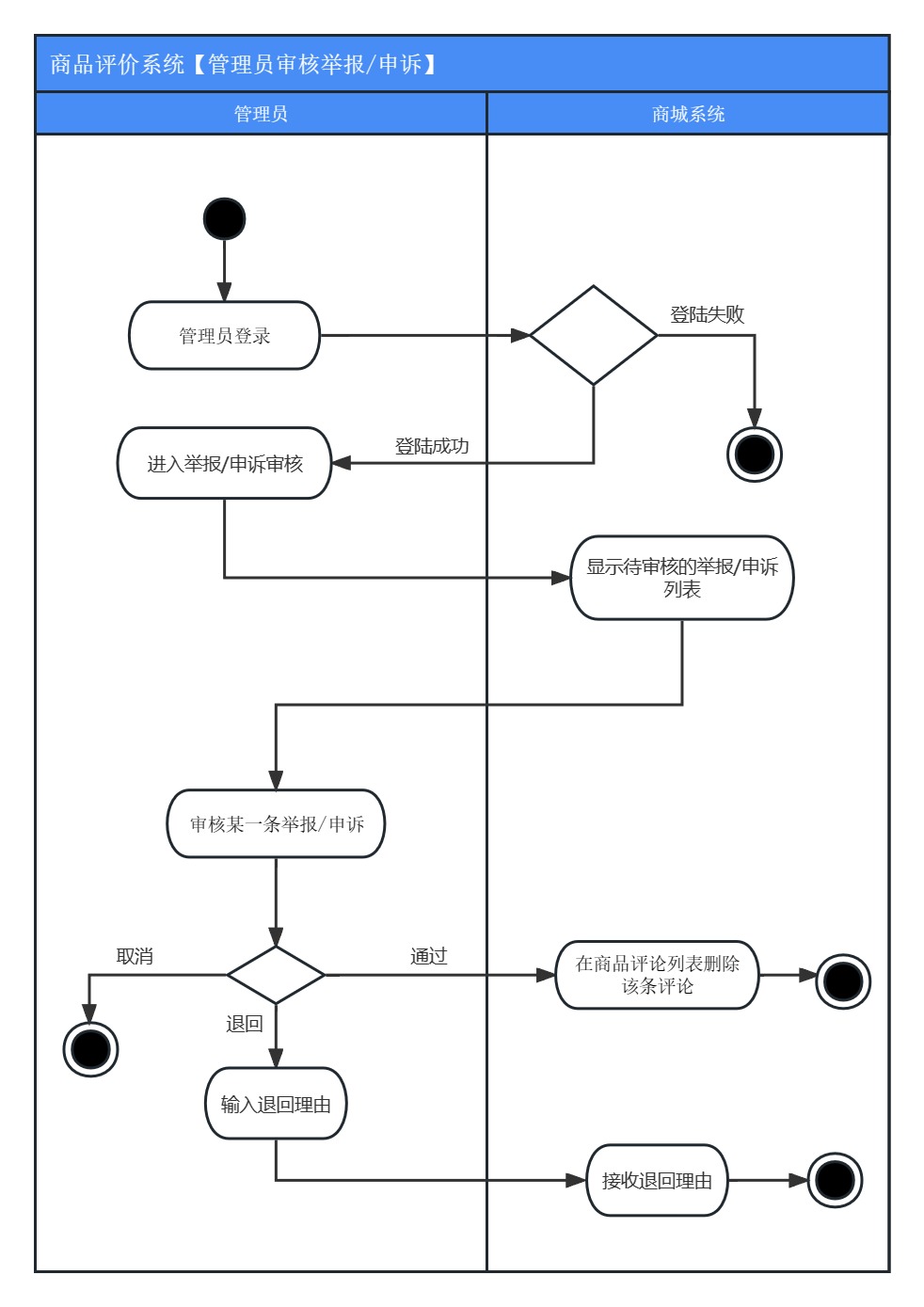
5、管理员审核管理(删除)评论
• 目标:管理员可以审核用户的商品评论及举报,审核商户申诉,删除用户评论,以便维持网站评论秩序。
• 前置条件:管理员已经登录到商品网站或应用,并且进入评论管理页面。
• 触发条件:管理员选择要对评论进行的操作。
• 主场景:管理员对用户和商户评论进行审核管理
1)管理员找到要操作的评论。
2)管理员点击要进行操作(审核或删除)。
3)系统提示管理员对操作进行确认,并提交确认请求。
4)系统提示请求提交成功。
• 其他场景:
1. 登陆失败
1)管理员进行网站登录验证
2)系统显示登录失败
2. 管理员取消操作
1)管理员点击取消按钮
2)系统回到待处理评价列表页面
2. 管理员退回申请
1)管理员点击退回按钮。
2)管理员输入退回理由。
3)系统提示管理员对操作进行确认,并提交确认请求。
4)系统回到待处理评价列表页面。
• 异常场景:
1. 网络故障导致系统无法提交请求
按照主场景执行到管理员确认操作之后
1)管理员提交操作请求时出现网络错误或其他异常情况
2)系统提示管理员重新提交。
• 发生频率:取决于管理员自己的操作频率。
6、 商家申诉
• 用例名称:商户向管理员申诉用户对商品的评价
• 参与者:商户,管理员
• 目标:商户可以有效申诉顾客对商品的评价,并得到管理员确认。
• 前置条件:商户登录、查看商品评论。
• 触发条件:商户遇到问题并决定提出申诉。
• 主场景:商户提出申诉
1)商户找到要申诉的评论。
2)商户点击申诉按钮。
3)系统显示申诉提示框提示商户。
4)商户输入申诉理由。
5)系统提示商户对申诉进行确认,并提交申诉请求。
6)系统提示申诉请求提交成功,并将申诉内容发送给管理员审核。
7)平台管理员接收商户的申诉,并进行记录。
8)平台管理员根据商户申诉理由对申诉进行通过。
• 其他场景:
1. 登陆失败
1)商户进行网站登录验证
2)系统显示登录失败
2. 商户取消申诉
1)商户点击取消申诉按钮
2)系统回到商品评价页面
3. 申诉被驳回
1)管理员认为申诉不成立。
2)管理员向商户解释驳回原因。
• 异常场景:
1. 网络故障导致系统无法提交请求
按照主场景执行到确认申诉操作之后
1)商户提交申诉请求时出现网络错误或其他异常情况
2)系统提示商户重新提交申诉。
•发生频率:商户申诉的频率取决于具体平台的业务规模和用户的评价情况。
7、用户删除评论
• 用例名称:用户删除自己的评论
• 参与者:用户
• 目标:用户能够删除自己发布的评论,并确保评论被成功删除。
• 前置条件:用户已登录并发布了评论。
• 触发条件:用户决定删除自己发布的评论。
• 主场景:用户删除评论
1)用户登录到平台并找到自己发布的评论。
2)用户选择要删除的评论,并点击删除选项。
3)系统显示确认删除的提示,用户确认删除操作。
4)系统显示评论已成功删除的确认信息。
• 其他场景:
1. 登陆失败
1)用户进行网站登录验证
2)系统显示登录失败
2. 用户取消删除
1)商户点击取消按钮
2)系统回到商品评价页面
• 异常场景:
1. 评论删除失败
1)用户尝试删除评论。
2)系统执行删除操作时出现错误。
3)系统显示删除失败的错误提示。
4)用户重新尝试删除评论。
2. 用户无法删除评论
1)用户尝试删除其他用户发布的评论。
2)系统提示用户无权删除其他用户的评论,并提醒用户只能删除自己发布的评论。
•发生频率:用户删除评论的频率取决于用户个人的行为和需求。用户可能会因为各种原因决定删除自己发布的评论,如修改意见、撤销评论、错误发布等。
仓储物流系统
1、商户处理退货
• 用例名称:商户处理退货
• 参与者:商户、顾客
• 目标:商户能够有效处理顾客的退货退款请求并进行退款。
• 前置条件:顾客已经提出退货请求。
• 后置条件:退货请求得到了妥善处理,包括退款退款或重新发货。
• 触发条件:顾客提出退货请求。
• 主场景:商户一次性通过顾客退货退款申请
1)商户收到顾客的退货请求。
2)商户确认顾客的订单信息和退货原因,并验证退货请求的合理性。
3)商户决定接受退货,商户向顾客提供退货地址。
4)商户安排退货物品的接收并核实退货物品的完整性和状态。
5)商户确认退货物品符合退货要求后,进行相应的退款操作。
6)商户完成退货退款处理,并记录相关信息以备将来参考。
• 其他场景:
1. 登陆失败
1)商户或用户进行网站登录验证
2)系统显示登录失败
2. 退货请求不合理或不符合退货政策,商户拒绝退货退款请求,并向顾客解释拒绝的原因。
1)商户拒绝退货退款请求
2)商户写入拒绝原因
3)系统显示拒绝成功
3. 退货物品在接收和核实过程中不符合退货要求,商户可以拒绝退款或重新发货,并与顾客协商解决方案。
1)商户拒绝退货退款请求
2)商户写入拒绝原因
3)系统显示拒绝成功
• 异常场景:
1. 无效的退货申请
按照主场景执行到商户确认顾客的订单信息和退货原因之后
1)系统提示顾客提出的退货请求缺少必要的信息,例如订单号、退货原因。
2)系统提示商户联系客服,使系统自动拒绝该退货申请。
2. 等待第三方支付系统超时
按照主场景执行到进行相应的退款操作之后
1)系统等待第三方在线支付结果超时
2)系统提示商户联系客服以解决问题
•发生频率:取决于商户的业务规模和顾客的购买行为,可以因各种因素而有所不同,比如产品质量、退货政策、商品类型、顾客满意度、季节性因素等。
2、查看物流信息
• 用例名称:查看物流信息
• 主要参与者:商户、用户
• 目标:商户和用户能够方便地查看订单的物流信息,包括物流状态、预计送达时间等。
• 前置条件:用户已经完成订单的下单流程。
• 后置条件:商户和用户成功查看到订单的物流信息。
• 触发条件:商户成功选择仓储地和物流公司发货。
• 主场景:商户或用户一次性完成查看物流信息的操作
1)商户或用户进行网站登录验证。
2)商户或用户登录成功后进入订单管理页面。
3)商户或用户选择特定的订单,并点击查看物流信息选项。
4)系统显示该订单的物流信息页面,包括物流公司、运单号、物流状态、物流历史记录和预计送达时间。
5)商户或用户完成查看物流信息的操作,可以返回订单管理页面。
• 其他场景:
1. 登陆失败
1)商户或用户进行网站登录验证
2)系统显示登录失败
2. 查看物流信息失败后再次尝试成功
按照主场景执行到点击查看物流信息选项之后
1)系统显示查看物流信息失败并提示重新尝试
2)商户或用户选择重新尝试
3)系统显示物流信息后按照主场景继续显示,最终成功。
3. 查看物流信息失败后用户或商户选择放弃
按照主场景执行到点击查看物流信息选项之后
1)系统显示查看物流信息失败并提示重新尝试
2)商户或用户选择放弃
• 异常场景:
1. 等待第三方物流信息结果超时
按照主场景执行到点击查看物流信息选项之后
1)系统等待第三方物流信息结果超时
2)系统提供相应的提示信息:商户或用户可以尝试重新加载或联系客服以解决问题。
2. 物流信息尚未生成
按照主场景执行到点击查看物流信息选项之后
1)系统显示物流信息结果为空
2)系统提供相应的提示信息:商户或用户可以稍后再查看物流信息。
3. 物流信息丢失
按照主场景执行到点击查看物流信息选项之后
1)系统显示物流信息结果为空
2)系统提供相应的提示信息:物流信息丢失,商户或用户可以稍后再查看物流信息或联系客服以解决问题。
• 发生频率: 该用例的发生频率取决于商户和用户的订单数量和操作频率。具体频率可能因商户的业务规模、用户购物行为、物流服务的可靠性等因素而有所不同。在日常运营中,商户和用户可能会频繁查看物流信息,特别是对于重要或紧急的订单。然而,具体的频率无法给出准确的数值,因为它会受到多种因素的影响。
3、商户查看仓储地信息
• 用例名称:商户查看仓储地信息
• 主要参与者:商户
• 目标:商户能够方便地查看与其业务相关的仓储地信息,包括仓库位置、仓库容量、商品信息等。
• 前置条件:商户已经新建至少一个仓储地
• 触发条件:商户进入仓储管理页面或相关功能页面。
• 后置条件:商户成功查看到仓储地信息。
• 主场景:商户一次性完成查看仓储地信息的操作
1)商户进行网站登录验证。
2)商户进入系统的仓储管理页面。
3)商户选择特定的仓储地,并点击查看仓储地详情选项。
4)系统显示该仓储地的详细信息页面,包括仓库名称、位置、容量、仓库内商品信息等。
5)商户完成查看仓储地信息的操作,可以返回仓储管理页面。
• 其他场景:
1. 登陆失败
1)商户进行网站登录验证
2)系统显示登录失败
2. 查看仓储地信息失败后再次尝试成功
按照主场景执行到点击查看仓储地详情选项之后
1)系统显示查看仓储地信息失败并提示重新尝试
2)商户选择重新尝试
3)系统显示仓储地信息后按照主场景继续显示,最终成功。
3. 查看仓储地信息失败后商户选择放弃
按照主场景执行到点击查看仓储地信息选项之后
1)系统显示查看仓储地信息失败并提示重新尝试
2)商户选择放弃
4. 商户查看多个仓储地的信息进行比较,以选择最适合的仓库合作。
按照主场景执行到进入系统的仓储管理页面之后
1)商户选择多个仓储地进行比较,并依次点击查看仓储地信息选项。
2)系统成功显示多个仓储地的详细信息页面,并显示横向比较结果。
3)商户比较多个仓储地的位置、容量、设施等信息,以便选择最适合合作的仓库。
4)商户根据比较结果,做出合作决策或进一步了解其他仓储地的信息。
5)商户完成多个仓储地信息的比较和选择,根据需求进一步与选定的仓储地进行合作洽谈。
•异常场景:
1. 无法获取仓储地信息
按照主场景执行到点击查看仓储地详情选项之后
1)系统显示仓储地信息结果为空
2)系统提供相应的提示信息:商户可以稍后再查看仓储地信息或联系客服以解决问题。
2. 仓储地容量已满
按照主场景执行到系统显示该仓储地的详细信息页面之后
1)系统显示仓储地容量已满
2)系统提供相应的提示信息:仓储地无法接受新的进货。
•发生频率: 该用例的发生频率取决于商户的业务规模、库存需求以及仓储地的变动情况。商户可能在不同时间点需要查看仓储地信息,以满足库存管理和物流需求。具体频率可能因商户的业务增长、仓储地的合作关系变更或季节性需求等因素而有所不同。无法提供确切的频率,但商户在日常运营中可能会定期查看仓储地信息,以保持与合作伙伴的沟通和了解仓库的状态。
4、记录入库/出库货物
• 用例名称:记录入库/出库货物
• 主要参与者:商户
• 目标:记录并跟踪货物从供应商处入库到仓库或从仓库出货送往别处以及仓库之间货物调度的流动过程。
• 前置条件:
仓储管理系统已经启动并且可以接收入库、出库记录。
入库/出库单据和相关信息已经准备好。
• 触发条件:
收到/发出来自供应商的货物。
• 主场景:
(1)商户收到来自供应商的货物或发出仓库中的货物,并检查货物的数量和质量。
(2)商户使用仓库管理系统登录,并选择创建新的入库/出库记录。
(3)系统显示创建入库/出库记录的表单,商户填写以下信息:货物出发地、货物目的地、货物描述、数量、入库/出库日期和时间。
(4)商户提交入库/出库记录表单。
(5)系统验证表单信息的完整性和准确性。
(6)系统生成唯一的入库记录编号,并将表单信息与编号一起存储在数据库中。
(7)系统更新仓库库存信息,将入库/出库的货物数量添加/减少到相应的库存位置。
(8)系统显示入库/出库记录的详细信息,包括记录编号、货物出发地、货物目的地、货物描述、数量、入库/出库日期。
(9)商户核对并确认入库/出库记录的准确性。
(10)系统将入库/出库记录存档,以备将来的查询和追踪。
• 其他场景:
1. 登陆失败
1)商户进行网站登录验证
2)系统显示登录失败
2. 表单信息不完整或有误,提交失败,商户修改后成功
按照主场景执行到商户提交入库/出库记录表单之后
1)系统验证表单信息的完整性和准确性,发现表单信息不完整或有误,系统显示相应的错误消息,并要求商户进行修正
2)商户修改后提交成功
3. 表单信息不完整或有误,提交失败,商户不修改直接退出
按照主场景执行到商户提交入库/出库记录表单之后
1)系统验证表单信息的完整性和准确性,发现表单信息不完整或有误,系统显示相应的错误消息,并要求商户进行修正
2)商户不修改直接退出
• 异常场景:
1. 网络故障导致系统无法提交入库/出库记录表单
按照主场景执行到商户提交入库/出库记录表单之后
1)系统显示网络故障,提交失败
2)商户将尝试重新提交表单或联系技术支持团队
2. 仓储地容量已满
按照主场景执行到系统更新仓库库存信息之后
1)系统显示仓储地容量已满
2)系统提供相应的提示信息:仓储地无法接受新的进货。
• 发生频率:
根据仓库的运营情况,入库/出库记录可以每天、每周或每月发生多次。频率取决于供应商交货的频率、商城的销量和仓库的需求。
5、新建仓库
• 用例名称:新建仓库
• 主要参与者:商户
• 目标:在仓储物流系统中创建一个新的仓库,以进行货物的存储和管理。
• 前置条件:
仓储物流系统已经启动并且商户具有足够的权限进行仓库管理。
• 触发条件:
商户需要在系统中添加一个新的仓库。
• 主场景:
(1)商户登录仓储物流系统,并导航到仓库管理功能。
(2)商户选择创建新仓库的选项。
(3)系统显示创建新仓库的表单,商户填写以下信息:仓库名称、仓库地址、仓库联系人信息(姓名、电话、电子邮件等)、仓库容量、仓库类型(普通仓库、冷链仓库等)、其他相关属性(如安全设施、特殊要求等)
(4)商户提交仓库创建表单。
(5)系统验证表单信息的完整性和准确性。
(6)系统生成唯一的仓库标识符,并将表单信息与标识符一起存储在数据库中。
(7)系统创建新的仓库记录,并在系统中显示该仓库的详细信息,包括仓库名称、地址、联系人信息和仓库容量等。
(8)商户核对并确认新仓库信息的准确性。
(9)系统更新仓库列表,将新建的仓库添加到可用仓库的列表中。
• 其他场景:
1. 登陆失败
1)商户进行网站登录验证
2)系统显示登录失败
2. 系统验证仓库信息有误,商户修改后再提交
按照主场景执行到商户提交仓库创建表单之后
1)系统验证表单信息的完整性和准确性,发现表单信息不完整或有误,系统显示相应的错误消息,并要求商户进行修正
2)商户修改后提交成功
3. 系统验证仓库信息有误,商户不再修改直接退出
按照主场景执行到商户提交仓库创建表单之后
1)系统验证表单信息的完整性和准确性,发现表单信息不完整或有误,系统显示相应的错误消息,并要求商户进行修正
2)商户不再修改直接退出
• 异常场景:
1. 网络故障导致系统无法提交仓库新建表单
按照主场景执行到商户提交仓库创建表单之后
1)系统显示网络故障,提交失败
2)商户将尝试重新提交表单或联系技术支持团队
• 发生频率:
新建仓库的频率通常较低,一般在店铺扩大业务、新增物流中心或需要开设新的分布点时发生。频率取决于店铺的业务策略和发展需求。
6、删除仓库
• 用例名称:删除仓库
• 主要参与者:商户
• 目标:在仓储物流系统中删除不再需要的仓库,以停止对该仓库的货物管理和跟踪。
• 前置条件:
仓储物流系统已经启动并且商户具有足够的权限进行仓库管理。
要删除的仓库没有未完成的入库或出库记录。
要删除的仓库里已经没有货物。
• 触发条件:
商户决定删除一个不再需要的仓库。
• 主场景:
(1)商户登录仓储物流系统,并导航到仓库管理功能。
(2)商户查找并选择要删除的仓库。
(3)系统显示删除仓库的确认对话框,以确保商户的意图。
(4)商户确认删除操作,并在对话框中提供必要的确认信息。
(5)系统验证删除操作的合法性,确保仓库没有未完成的入库或出库记录且没有货物存储。
(6)系统从数据库中删除该仓库的记录,包括仓库信息和相关的库存记录。
(7)系统更新仓库列表,将已删除的仓库从可用仓库的列表中移除。
(8)系统显示成功删除仓库的消息,并提供操作日志或确认信息。
• 其他场景:
1. 登陆失败
1)商户进行网站登录验证
2)系统显示登录失败
2. 系统验证删除操作的合法性,商户修改后再删除
按照主场景执行到商户确认删除操作之后
1)系统验证删除操作的合法性,仓库有未完成的入库或出库记录或有货物存储,系统显示相应的错误消息,并要求商户进行修正
2)商户修改后删除成功
3. 系统验证删除操作的合法性,商户不再删除
按照主场景执行到商户确认删除操作之后
1)系统验证删除操作的合法性,仓库有未完成的入库或出库记录或有货物存储,系统显示相应的错误消息,并要求商户进行修正
2)商户不再删除
• 异常场景:
1. 网络故障导致系统无法提交删除操作
按照主场景执行到商户确认删除操作之后
1)系统显示网络故障,提交失败
2)商户将尝试重新删除或联系技术支持团队
• 发生频率:
删除仓库的频率相对较低,一般在仓库结构调整、业务调整或仓库停用时发生。频率取决于店铺的运营和业务变化。
7、修改仓库信息
• 用例名称:修改仓库信息
• 主要参与者:商户
• 目标:在仓储物流系统中修改已存在的仓库信息,以更新仓库的相关属性和细节。
• 前置条件:
仓储物流系统已经启动并且商户具有足够的权限进行仓库管理。
要修改的仓库信息已存在于系统中。
• 触发条件:
商户需要对某个仓库的信息进行修改。
• 主场景:
(1)商户登录仓储物流系统,并导航到仓库管理功能。
(2)商户查找并选择要修改的仓库。
(3)系统显示选定仓库的详细信息和编辑选项。
(4)商户对需要修改的仓库属性进行更改,如仓库名称、地址、联系人信息、容量等。
(5)商户提交修改后的仓库信息。
(6)系统验证修改后的信息的完整性和准确性。
(7)系统更新仓库记录,在数据库中更新仓库的相关属性和细节。
(8)系统显示成功修改仓库信息的消息,并提供操作日志或确认信息。
• 其他场景:
1. 登陆失败
1)商户进行网站登录验证
2)系统显示登录失败
2. 系统验证仓库信息有误,商户修改后再提交
按照主场景执行到商户提交修改后的仓库信息之后
1)系统验证表单信息的完整性和准确性,发现表单信息不完整或有误,系统显示相应的错误消息,并要求商户进行修正
2)商户修改后提交成功
3. 系统验证仓库信息有误,商户不再修改直接退出
按照主场景执行到商户提交修改后的仓库信息之后
1)系统验证表单信息的完整性和准确性,发现表单信息不完整或有误,系统显示相应的错误消息,并要求商户进行修正
2)商户不再修改直接退出
• 异常场景:
1. 网络故障导致系统无法提交修改后的表单
按照主场景执行到商户提交修改后的仓库信息之后
1)系统显示网络故障,提交失败
2)商户将尝试重新提交或联系技术支持团队
• 发生频率:
修改仓库信息的频率取决于仓库的管理需求和变化情况。在仓库属性、联系人信息或其他相关细节发生变化时,商户可能会执行此操作。频率可以是每月、每季度或根据具体需求而定。
项目最终效果







本项目还支持沙箱支付

- 点赞
- 收藏
- 关注作者
评论(0)