Spring 5系统架构
Spring大约有20个模块,由1300多个不同的文件构成。这些模块可以分为核心容器、AOP和设备支持、数据访问与集成、Web组件、通信报文和集成测试、集成兼容等类。Spring 5的模块结构如下图所示。
组成Spring框架的每个模块都可以单独存在,也可以将一个或多个模块联合实现。下面分别介绍每类模块的组成和功能。
1 核心容器
核心容器由spring-beans、spring-core、spring-context和spring-expression(Spring Expression Language,SpEL)4个模块组成。
spring-beans和spring-core模块是Spring框架的核心模块,包含了控制反转(Inversion of Control, IOC)和依赖注入(Dependency Injection,DI)。BeanFactory使用控制反转对应用程序的配置和依赖性规范与实际的应用程序代码进行了分离。但BeanFactory实例化后并不会自动实例化Bean,只有当Bean被使用时,BeanFactory才会对该 Bean 进行实例化与依赖关系的装配。
spring-context模块构架于核心模块之上,扩展了BeanFactory,为它添加了Bean生命周期控制、框架事件体系及资源加载透明化等功能。此外,该模块还提供了许多企业级支持,如邮件访问、远程访问、任务调度等,ApplicationContext是该模块的核心接口,它的超类是BeanFactory。与BeanFactory不同,ApplicationContext实例化后会自动对所有的单实例Bean进行实例化与依赖关系的装配,使之处于待用状态。
spring-context-support模块是对Spring IoC容器及IoC子容器的扩展支持。
spring-context-indexer模块是Spring的类管理组件和Classpath扫描组件。
spring-expression模块是统一表达式语言(EL)的扩展模块,可以查询、管理运行中的对象,同时也可以方便地调用对象方法,以及操作数组、集合等。它的语法类似于传统EL,但提供了额外的功能,最出色的要数函数调用和简单字符串的模板函数。EL的特性是基于Spring产品的需求而设计的,可以非常方便地同Spring IoC进行交互。
2 AOP和设备支持
AOP和设备支持由spring-aop、spring-aspects和spring-instrument 3个模块组成。
spring-aop是Spring的另一个核心模块,是AOP主要的实现模块。作为继OOP后对程序员影响最大的编程思想之一,AOP极大地拓展了人们的编程思路。Spring以JVM的动态代理技术为基础,设计出了一系列的AOP横切实现,比如前置通知、返回通知、异常通知等。同时,Pointcut接口可以匹配切入点,可以使用现有的切入点来设计横切面,也可以扩展相关方法根据需求进行切入。
spring-aspects模块集成自AspectJ框架,主要是为Spring提供多种AOP实现方法。
spring-instrument模块是基于Java SE中的java.lang.instrument进行设计的,应该算AOP的一个支援模块,主要作用是在JVM启用时生成一个代理类,程序员通过代理类在运行时修改类的字节,从而改变一个类的功能,实现AOP。
3 数据访问与集成
数据访问与集成由spring-jdbc、spring-tx、spring-orm、spring-oxm和spring-jms 5个模块组成。
spring-jdbc模块是Spring 提供的JDBC抽象框架的主要实现模块,用于简化Spring JDBC操作。主要提供JDBC模板方式、关系数据库对象化方式、SimpleJdbc方式、事务管理来简化JDBC编程,主要实现类有JdbcTemplate、SimpleJdbcTemplate及NamedParameterJdbcTemplate。
spring-tx模块是Spring JDBC事务控制实现模块。Spring对事务做了很好的封装,通过它的AOP配置,可以灵活地在任何一层配置。但是在很多需求和应用中,直接使用JDBC事务控制还是有优势的。事务是以业务逻辑为基础的,一个完整的业务应该对应业务层里的一个方法,如果业务操作失败,则整个事务回滚,所以事务控制是应该放在业务层的。持久层的设计则应该遵循一个很重要的原则:保证操作的原子性,即持久层里的每个方法都应该是不可分割的。在使用Spring JDBC控制事务时,应该注意其特殊性。
spring-orm模块是ORM框架支持模块,主要集成 Hibernate,Java Persistence API(JPA)和 Java Data Objects(JDO)用于资源管理、数据访问对象(DAO)的实现和事务策略。
spring-oxm模块主要提供一个抽象层以支撑OXM(OXM是Object-to-XML-Mapping的缩写,它是一个O/M-mapper,将Java对象映射成XML数据,或者将XML数据映射成Java对象),例如JAXB、Castor、XMLBeans、JiBX和XStream等。
spring-jms模块能够发送和接收信息,自Spring 4.1开始,它还提供了对spring-messaging模块的支撑。
4 Web组件
Web组件由spring-web、spring-webmvc、spring-websocket和spring-webflux 4个模块组成。
spring-web模块为Spring提供了最基础的Web支持,主要建立在核心容器之上,通过Servlet或者Listeners来初始化IoC容器,也包含一些与Web相关的支持。
众所周知,spring-webmvc模块是一个Web-Servlet模块,实现了Spring MVC(Model-View- Controller)的Web应用。
spring-websocket模块是与Web前端进行全双工通信的协议。
spring-webflux是一个新的非堵塞函数式 Reactive Web 框架,可以用来建立异步的、非阻塞的、事件驱动的服务,并且扩展性非常好。
5 通信报文
通信报文即spring-messaging模块,它是Spring 4新加入的一个模块,主要职责是为Spring 框架集成一些基础的报文传送应用。
6 集成测试
集成测试即spring-test模块,主要为测试提供支持,使得在不需要将程序发布到应用服务器或者连接到其他设施的情况下能够进行一些集成测试或者其他测试,这对于任何企业都是非常重要的。
7 集成兼容
集成兼容即spring-framework-bom模块,主要解决Spring的不同模块依赖版本不同的问题。
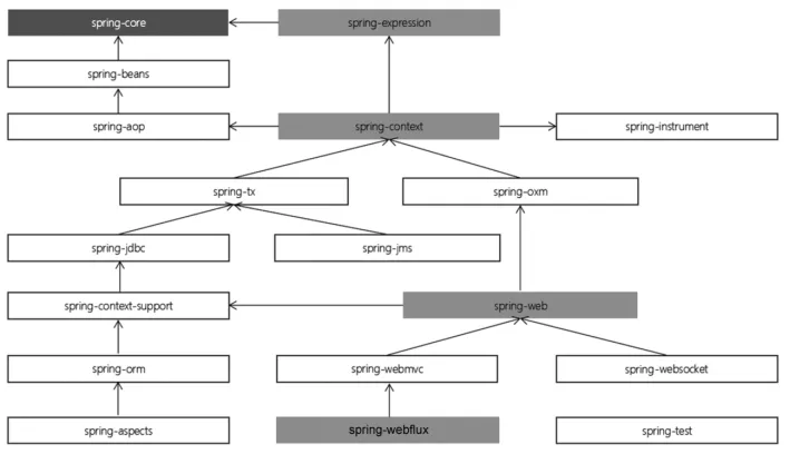
8 各模块之间的依赖关系
Spring官网对Spring 5各模块之间的关系做了详细说明,如下图所示。
下图对Spring 5各模块做了一次系统的总结,描述了模块之间的依赖关系,希望能对“小伙伴们”有所帮助。
本文为“Tom弹架构”原创,转载请注明出处。技术在于分享,我分享我快乐!
如果本文对您有帮助,欢迎关注和点赞;如果您有任何建议也可留言评论或私信,您的支持是我坚持创作的动力。关注微信公众号“Tom弹架构”可获取更多技术干货!
- 点赞
- 收藏
- 关注作者



评论(0)