通过51单片机实现直流电机调速
【摘要】 随着各种工业生产设备和机械设备的广泛使用,直流电机调速技术的研究和应用越来越受到人们的重视,具有广泛的应用前景。本项目通过51单片机实现直流电机调速功能,为实际工程应用提供一个可靠和有效的调速方案。
一、项目背景及目的
随着各种工业生产设备和机械设备的广泛使用,直流电机调速技术的研究和应用越来越受到人们的重视,具有广泛的应用前景。本项目通过51单片机实现直流电机调速功能,为实际工程应用提供一个可靠和有效的调速方案。


二、设计思路
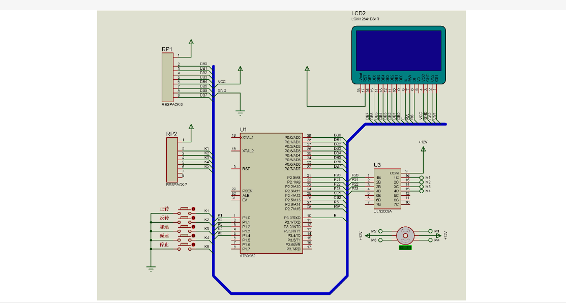
(1)系统原理
本系统采用PWM(脉冲宽度调制)技术对直流电机进行调速控制。通过改变输出信号的占空比,实现对直流电机的转速控制。系统中包括51单片机、直流电机、电路板以及控制程序。
(2)硬件设计
- 电机:使用24V直流电机实现实际转速控制。
- 驱动电路:使用四个寄生二极管三相全桥驱动电路控制电机,使电机可以正反转,并控制电机的速度。
- 51单片机:使用STC89C52单片机,作为控制核心。单片机通过捕捉外部信号和计算控制电压来实现对电机的转速控制。同时还需通过编写程序来控制电机的启动、停止等操作。
- 显示器:使用1602LCD显示屏,显示转速和其他操作信息。
- 电源:使用24V直流电源作为系统的电源。
(3)软件设计
- 采用C语言编写单片机程序进行控制。
- 实现PWM技术控制直流电机的转速。通过调整占空比来改变输出电压,从而达到控制直流电机转速的目的。
- 使用定时器模块实现计数来测量电机的转速,并通过显示器实时显示。
- 设定按键和旋钮控制,如启动、停止电机等。
三、设计代码
#include <reg52.h>
sbit MotorP = P1^0; //定义电机正极口
sbit MotorN = P1^1; //定义电机负极口
float V_motor = 0; //定义电机控制电压
unsigned int speed = 0; //定义电机转速
//初始化函数
void Init()
{
//定时器计数器及工作模式设置
TMOD |= 0x01; //T0定时器模式1
TH0 = 0xfc; //定时计数最大值,控制PWM频率
TL0 = 0x00; //初值为0
TR0 = 1; //启动T0定时器
//ADC设置
ADC_CONTR = 0x84; //启动AD转换器
}
//ADC采样函数
float ADConvert()
{
ADC_CONTR &= 0xEF; //清除AD转换结束标志位
ADC_CONTR |= 0x40; //启动AD转换
while(!(ADC_CONTR & 0x10)); //等待转换完成
return ADC_RES; //返回转换结果
}
//计算电机控制电压函数
void ControlMotor()
{
unsigned int value = ADConvert(); //采集电位器输出
V_motor = (value / 1023.0) * 5; //根据电压分压公式计算电机控制电压
}
//控制电机函数
void DriveMotor()
{
if(V_motor >= 2.5) //当电位器输出电压大于2.5V时电机正转,当小于2.5V时电机反转
{
MotorP = 1;
MotorN = 0;
}
else if(V_motor < 2.5)
{
MotorP = 0;
MotorN = 1;
}
speed = 60 * 1000 / (3 * TH0 * 12); //根据定时器计数值计算电机转速
}
//显示函数
void Display()
{
//将电机转速和状态信息显示在LCD显示屏上
}
//主函数
void main()
{
Init(); //初始化函数
while(1)
{
ControlMotor(); //计算电机控制电压
DriveMotor(); //控制电机运行
Display(); //显示电机状态
}
}
【声明】本内容来自华为云开发者社区博主,不代表华为云及华为云开发者社区的观点和立场。转载时必须标注文章的来源(华为云社区)、文章链接、文章作者等基本信息,否则作者和本社区有权追究责任。如果您发现本社区中有涉嫌抄袭的内容,欢迎发送邮件进行举报,并提供相关证据,一经查实,本社区将立刻删除涉嫌侵权内容,举报邮箱:
cloudbbs@huaweicloud.com
- 点赞
- 收藏
- 关注作者
评论(0)