基于51单片机设计的热敏电阻测温系统
一、项目介绍
当前文章介绍基于51单片机的热敏电阻测温系统的设计过程,用于实时监测环境温度,并在温度超过预设阈值时进行报警。由于采用的是热敏电阻测温技术,无需外置温度传感器,使得系统具有结构简单、成本较低等优点。
主控芯片采用STC89C52,具有良好的稳定性和可靠性,适应于工业控制等领域的应用需要。ADC采集模块采用PCF8591模块,可方便地实现对热敏电阻温度数据的转换和采集,提高了系统的准确度和实用性。
系统通过4位数码管显示出温度值,同时通过按键设置温度上限阀值,当温度超过阀值时,会通过蜂鸣器报警,提醒用户注意环境温度的变化情况。
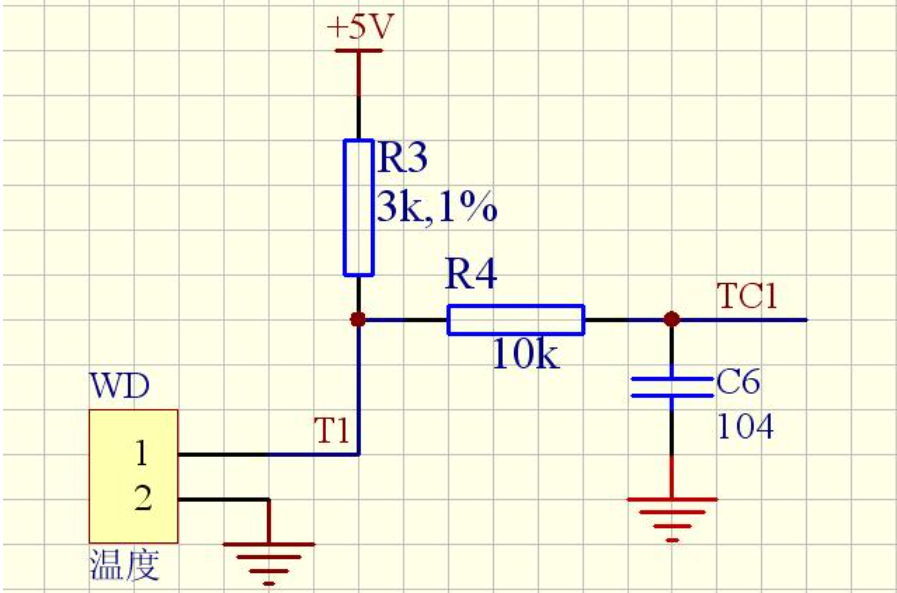
在项目中主要是用到了热敏电阻和PCF8591模块。
(1)热敏电阻介绍
热敏电阻(Thermistor)是一种基于材料的电阻元件,其电阻值随温度的变化而发生相应的变化。通常情况下,热敏电阻的电阻值随温度升高而降低,反之则随温度降低而升高,这种特性被称为负温度系数(NTC)或正温度系数(PTC)。
热敏电阻的工作原理是基于材料的温度敏感性质。在热敏电阻中,存在许多导电粒子,当温度升高时,导电粒子与材料中的离子激发程度增强,导致导电粒子的数量变多,因此电阻值降低;反之,当温度降低时,导电粒子的数量变少,电阻值增加。

(2)PCF8591
PCF8591是一款4通道、8位模数转换器(ADC)和1通道、8位数模转换器(DAC)的集成电路芯片。可以通过I2C总线与微控制器进行通信,实现模拟信号的输入和输出。
PCF8591的输入电压范围为0V~VCC(通常为5V),可以通过外部电阻进行放大或缩小。它还有一个内部参考电压源,可以通过软件控制选择使用。
PCF8591的输出电压范围也是0V~VCC,可以用于控制模拟信号的输出,比如控制电机的转速、LED的亮度等。
在热敏电阻测温系统中,使用PCF8591模块来采集热敏电阻的电压信号,并将其转换为数字信号,进而计算出温度值。



二、设计思路
2.1 系统结构
系统采用单片机作为主控芯片,热敏电阻用于测量环境温度,PCF8591模块采集热敏电阻的温度数据并将其转换为正常温度值,通过数码管进行显示。同时,系统设置上限阀值,当温度超过该值时,系统会通过蜂鸣器报警。
2.2 硬件设计
(1)主控芯片
本系统采用STC89C52单片机作为主控芯片,具有强大的计算能力、稳定的性能和较低的功耗,支持多种外设接口,适合于工业控制等领域的应用需求。
(2)温度传感器
本系统采用热敏电阻作为温度传感器,其结构简单、价格便宜,且无需额外的电源供应,可直接通过PC8591模块的输入端口进行检测。
(3)ADC采集模块
系统采用PCF8591模块进行ADC采集,具有4路模拟输入通道和一个模拟输出通道,采样精度高达8位,能够满足本系统对温度信号的准确采集需求。
(4)数码管显示模块
系统采用4位共阳数码管进行数据显示,其显示范围为-999~+9999,可满足本系统对温度数据的实时显示需求。
(5)蜂鸣器报警模块
系统采用蜂鸣器进行报警提示,当温度超过预设阈值时,蜂鸣器会发出持续声响,提醒用户注意环境温度的变化情况。
(6)按键模块
按键模块,方便用户进行阀值的设置和调整操作。
2.3 软件设计
(1)温度采集与转换
系统使用ADC采集热敏电阻的温度信号,并将采集到的数字信号转换成温度值进行显示。转换公式为: T=(adc_value/255.0)*330,其中adc_value为AD转换器输出的数字值,330是热敏电阻的参考电阻值。
(2)温度上限阀值设置
系统通过按键实现温度上限阀值的设置和调整操作,用户可以根据自己的需求进行设定。
(3)报警功能设计
系统在采集到温度超过预设阈值时,蜂鸣器会发出声响进行提醒,并且LED指示灯会亮起。
2.4 总体流程
(1)初始化各个模块,包括单片机、PCF8591、数码管、蜂鸣器和按键等。
(2)采集热敏电阻的温度信号,并将数字信号转换为温度值。
(3)将温度值通过数码管进行显示。
(4)检测当前温度是否超过预设阈值,若超过,则触发报警并点亮LED指示灯。
(5)用户可以通过按键设置温度上限阀值,系统会保存设置的阈值并进行下一次温度比较。
三、代码实现
以下是基于51单片机设计的热敏电阻测温系统的实现代码。
#include <reg52.h>
#include <intrins.h>
typedef unsigned char u8;
typedef unsigned int u16;
#define PCF8591_address_write 0x90
#define PCF8591_address_read 0x91
sbit SCLK = P1^0; //PCF8591模块时钟线
sbit DOUT = P1^1; //PCF8591模块数据线
sbit DIN = P1^2; //PCF8591模块数据线
sbit CS = P1^3; //PCF8591模块片选线
sbit LATCH1 = P3^4; //锁存器1
sbit LATCH2 = P3^5; //锁存器2
sbit KEY1 = P2^0; //按键1
sbit KEY2 = P2^1; //按键2
sbit BUZZ = P2^3; //蜂鸣器
u16 ADC_value; //采集到的ADC值
float temperature; //计算得到的温度值
u8 table[] = { //共阳数码管段码表
0xc0, //0
0xf9, //1
0xa4, //2
0xb0, //3
0x99, //4
0x92, //5
0x82, //6
0xf8, //7
0x80, //8
0x90, //9
0xbf, //-
};
void delay(u16 i){
while(i--);
}
void delay_ms(u16 ms){
u16 i, j;
for(i=0; i<ms; i++){
for(j=0; j<110; j++);
}
}
void write_PCF8591(u8 data){
u8 i;
DIN = 1;
SCLK = 0;
CS = 0;
for(i=0; i<8; i++){
DOUT = (data & 0x80) >> 7;
data <<= 1;
SCLK = 1;
SCLK = 0;
}
CS = 1;
}
u16 read_ADC(){
u16 value;
CS = 0;
DIN = 1;
SCLK = 0;
DIN = 0;
_nop_();
_nop_();
_nop_();
_nop_();
_nop_();
_nop_();
_nop_();
_nop_();
SCLK = 1;
_nop_();
_nop_();
_nop_();
_nop_();
_nop_();
_nop_();
_nop_();
_nop_();
value = P1;
SCLK = 0;
value <<= 8;
_nop_();
_nop_();
_nop_();
_nop_();
_nop_();
_nop_();
_nop_();
_nop_();
SCLK = 1;
_nop_();
_nop_();
_nop_();
_nop_();
_nop_();
_nop_();
_nop_();
_nop_();
value |= P1;
CS = 1;
return value;
}
void display(u8 addr, u8 dat){
LATCH1 = 0;
LATCH2 = 0;
P0 = addr;
LATCH1 = 1;
LATCH1 = 0;
P0 = table[dat];
LATCH2 = 1;
LATCH2 = 0;
}
void main(){
u8 set_value = 40; //温度上限阀值
u8 temp;
write_PCF8591(0x40);
while(1){
ADC_value = read_ADC();
temperature = (float)ADC_value * 330 / 255;
temperature -= 50;
if(temperature > set_value){ //温度超过上限阀值,触发报警
BUZZ = 1;
}
else{
BUZZ = 0;
}
if(temperature < -99){
temp = '-';
display(0x00, temp);
display(0x01, 10);
display(0x02, 10);
display(0x03, 10);
}
else if(temperature < 0){
temp = '-';
display(0x00, temp);
temp = ~(int)temperature + 1;
display(0x01, temp/10);
display(0x02, temp%10);
display(0x03, 11); //小数点
}
else if(temperature > 999){
display(0x00, 10);
display(0x01, 9);
display(0x02, 9);
display(0x03, 9);
}
else{
display(0x00, temperature/100);
display(0x01, temperature/10%10);
display(0x02, temperature%10);
display(0x03, 11); //小数点
}
if(KEY1 == 0){ //按键1按下,增加上限阀值
delay_ms(10);
if(KEY1 == 0){
set_value++;
while(!KEY1);
}
}
if(KEY2 == 0){ //按键2按下,减小上限阀值
delay_ms(10);
if(KEY2 == 0){
set_value--;
while(!KEY2);
}
}
delay_ms(10);
}
}
代码中采用了共阳数码管,通过采集热敏电阻产生的电压值,计算得到环境温度值,再通过数码管进行显示;当温度超过设定的上限值时,会触发蜂鸣器报警。可以通过按键对温度上限阀值进行设置和调整操作。
- 点赞
- 收藏
- 关注作者
评论(0)