基于51单片机设计的呼吸灯
一、项目介绍
呼吸灯是一种常见的LED灯光效果,它可以模拟人类呼吸的变化,使灯光看起来更加柔和和自然。51单片机是一种广泛使用的微控制器,具有体积小、功耗低、成本低等优点,非常适合用于控制LED呼吸灯。本项目的呼吸灯将使用PWM(脉冲宽度调制)技术控制LED亮度,从而实现呼吸灯的效果。
在本项目中,将使用51单片机作为主控制器,通过编程实现呼吸灯的控制。将使用C语言编写代码,并使用Keil C51集成开发环境进行编译和调试。使用Proteus仿真软件进行电路设计和仿真,确保电路的正确性和稳定性。

二、设计原理
2.1 PWM技术
PWM是脉冲宽度调制(Pulse Width Modulation)的缩写,是一种通过改变脉冲宽度来控制电路的技术。在数字电路中,PWM是一种非常常见的技术,它可以用来控制电机、LED灯等电子设备的亮度、速度等参数。
PWM技术的基本原理是通过控制脉冲的宽度和周期来控制电路的输出。在一个PWM周期内,电路会以一定的频率(也就是PWM频率)产生一系列脉冲,每个脉冲的宽度和高电平时间占整个周期的比例是由控制器根据需要设定的。通过这种方式,可以实现对电路输出的精确控制。
在LED呼吸灯项目中,使用定时器模拟PWM技术可以实现呼吸灯效果。具体来说,就是通过定时器产生一定频率的脉冲信号,然后通过改变脉冲的占空比来控制LED灯的亮度。当脉冲的占空比逐渐增大时,LED灯的亮度也会逐渐增强,直到达到最大亮度;当脉冲的占空比逐渐减小时,LED灯的亮度也会逐渐减弱,直到最终熄灭。这样就可以实现类似于人类呼吸的渐变效果。
2.2 呼吸灯原理
呼吸灯是一种将 LED 灯光做成渐变效果的技术,可以让 LED 的亮度在一定时间内慢慢地增加和减小,使得 LED 的亮度变化更加自然和柔和,适合用于需要渐变效果的场景,如灯光调节、音响节拍等。
呼吸灯的原理是通过改变 LED 的 PWM 信号的占空比来控制 LED 的亮度。PWM(Pulse Width Modulation,脉宽调制)是一种调节模拟信号幅度的常用技术,它通过改变信号的脉冲宽度来实现对信号幅度的调节。在呼吸灯中,PWM 信号的频率较高,而占空比则会随着时间的推移而逐渐变化,从而实现 LED 亮度的渐变效果。
呼吸灯的实现通常需要使用一个定时器和一个 PWM 模块。定时器用来定时触发中断事件,在中断处理函数中改变 PWM 信号的占空比,从而控制 LED 的亮度。在定时器中断处理函数中,可以通过数学函数(如正弦、余弦等)或者简单的数值计算来得到不同的 PWM 占空比,实现不同的呼吸灯效果。
2.3 51单片机
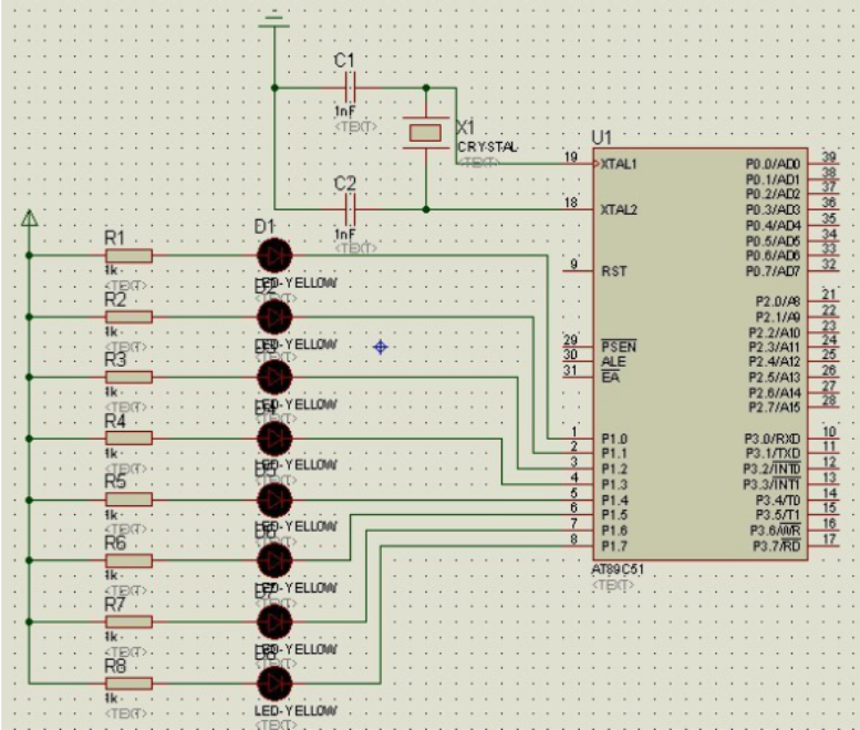
51单片机是一种广泛使用的微控制器,具有体积小、功耗低、成本低等优点,非常适合用于控制LED呼吸灯。
STC89C52是一种基于MCS-51内核的8位单片机,由中国的STC公司生产。具有高性价比、易于编程、广泛应用等特点,在工业控制、通信、家电控制等领域得到了广泛应用。
STC89C52单片机的主要特点如下:
- 采用MCS-51内核,具有8位数据总线和16位地址总线,可以访问64KB的程序存储器和64KB的数据存储器。
- 内置12MHz的晶振,可以通过软件设置分频系数来获得不同的系统时钟频率。
- 具有多种外设接口,包括UART、SPI、I2C、定时器、中断等,可以方便地实现各种应用。
- 支持ISP(In-System Programming)编程方式,可以通过串口或并口进行在线编程,方便快捷。
- 具有低功耗模式,可以通过软件设置进入不同的睡眠模式,以节省系统能耗。
STC89C52单片机可以使用C语言或汇编语言进行编程,编写的程序可以通过编译器生成HEX文件,然后通过编程器烧录到芯片中。由于STC89C52单片机的广泛应用和丰富的资料,因此学习和使用它相对来说比较容易。
三、代码实现
3.1 自动呼吸灯
因为STC89C52单片机没有PWM输出功能,只能使用延时函数实现,以下是基于STC89C52单片机实现呼吸灯效果的完整代码:
#include <reg52.h>
#define LED P1
void delay(unsigned int xms)
{
unsigned int i, j;
for (i = xms; i > 0; i--)
for (j = 110; j > 0; j--);
}
void main()
{
unsigned char i;
while (1)
{
for (i = 0; i < 255; i++)
{
LED = i;
delay(10);
}
for (i = 255; i > 0; i--)
{
LED = i;
delay(10);
}
}
}
在这个代码中,使用了STC89C52单片机的P1口来控制LED灯的亮度。通过一个循环,让LED灯的亮度从0到255逐渐增加,再从255到0逐渐减小,这样就实现了呼吸灯的效果。
在代码中,使用了一个delay函数来控制循环的速度。这个函数可以让程序延时一定的时间,从而控制LED灯的亮度变化速度。在这个代码中,设置了每次延时10毫秒,可以根据需要调整这个值来改变呼吸灯的效果。
3.2 按键控制灯光亮度
以下是基于STC89C52单片机的LED灯亮度控制完整代码,其中使用了两个按键分别控制LED的亮度和灭度。
#include <reg52.h>
#define LED P1
sbit KEY_UP = P3 ^ 2;
sbit KEY_DOWN = P3 ^ 3;
unsigned char pwm = 0;
void delay(unsigned int i) {
while (i--);
}
void key_scan() {
if (KEY_UP == 0) {
delay(1000);
if (KEY_UP == 0) {
pwm += 10;
if (pwm >= 100) {
pwm = 100;
}
}
}
if (KEY_DOWN == 0) {
delay(1000);
if (KEY_DOWN == 0) {
pwm -= 10;
if (pwm <= 0) {
pwm = 0;
}
}
}
}
void main() {
TMOD = 0x01; // 设置定时器0为模式1
TH0 = 0xFC; // 定时器初值,用于产生PWM信号的频率为50Hz
TL0 = 0x67;
TR0 = 1; // 启动定时器0
ET0 = 1; // 允许定时器0中断
EA = 1; // 开启总中断
while (1) {
key_scan();
}
}
void timer0() interrupt 1 {
static unsigned char cnt = 0;
if (cnt >= 100) {
cnt = 0;
}
if (cnt < pwm) {
LED = 0;
} else {
LED = 1;
}
cnt++;
}
以上代码中,使用了定时器0来产生PWM信号,控制LED的亮度。使用了两个按键来调整LED的亮度和灭度。其中,KEY_UP按键用于增加LED的亮度,KEY_DOWN按键用于减小LED的亮度。在每次定时器中断时,根据pwm的值来控制LED的亮度。当cnt小于pwm时,LED为低电平,LED亮度较高;当cnt大于等于pwm时,LED为高电平,LED亮度较低。
- 点赞
- 收藏
- 关注作者
评论(0)