【云驻共创】华为数字机器人,快速构建小而美的SaaS应用
前言
在信息化高速发展的大潮下,各行各业都在力求加入数字化转型的赛道,构建新的工作方式和服务模式。作为行业先行者,华为打造的数字机器人是华为公司自研的,每个人的自动化伙伴!华为数字机器人将RPA、AI及低代码能力深度融合,具备“智、快、好、省、信”的技术优势。它可辅助员工完成重复性且有规则可遵循的工作,提升运营效率,使人更聚焦在创造性工作中。此外,低代码能力助力实现嵌入企业流程,降低开发门槛要求,还能进行智能决策分析提高作业质量。
本文以发票报销等多个场景为例,揭秘如何使用RPA+AI+低代码快速构建小而美的SaaS应用。我们将从三个方面来介绍本次内容。首先,对华为WeAutomate产品进行整体介绍。然后开始进行分享,进行RPA+AI+低代码应用案例展示。最后,通过对华为数字机器人7天训练营活动的介绍,让大家更深入地了解七天训练营活动的主要流程,还有一些主要的课程组成结构。
一、华为WeAutomate产品进行整体介绍

1.1 RPA能做哪些工作?
那么,究竟什么是RPA机器人呢?在日常工作中,往往会经常遇到过一些如下的常见问题,甚至由此产生痛苦和烦恼。
(1)应用割裂、数据孤岛、自动化断点多,打通依赖人拉肩抗;
(2)现有业务流程中存在大量手工重复操作,费时费力、错误率高;
(3)老旧IT系统无法暴露API,改造周期长、风险大。
上边的这些问题,都可以由RPA机器人来帮助解决。RPA(Robotic Process Automation),即机器人流程自动化,是一种软件技术,可以使软件机器人像人一样,在不同系统之间进行数据的录入、提取和验证等操作。RPA有以下三大特点:1.机器人Robotic:模拟人机交互,代替或补充人的操作;2.流程Process:重复标准化流程;3.自动化Automation :7x24全天候自动运作。

1.2 RPA能做哪些工作?
RPA能模仿人工操作:登录应用程序、操作文件夹和文件、正在发言、从网页获取数据、读写数据库、调用其它系统API、从文档、电子邮件和表单中提取内容、打开电子邮件和附件。相应来实现自动化:数据采集、文本阅读、文档制作、业务监控、视频图像识别、业务审核、报表生成、邮件处理、跟催提醒、问题诊断、数据迁移、问题处理、单据填写等。
1.3 华为WeAutomate RPA产品全景图
华为WeAutomate RPA产品的场景化解决方案有:政务助手,企业财务助手,金融营销助手。它的产品/服务需经历发现、设计、运行、管理、协作、运营一个全生命周期。它的基础能力:自动化(RPA)、智能化AI、低代码(Low-code)。它的部署环境:ARM、x86、欧拉、Linux、Windows、UOS。

1.4 华为RPA产品主要套件介绍
华为RPA平台的组件由Studio(设计器),Robot(执行器),Management Center(管理中心)组成。
(1)设计器Studio
基于Python语言的流程自动化设计器。在Studio中,可以使用内置录制器,或拖放活动,以可视化的方式构建自动化流程。
(2)执行器Robot
Robot就是一个计算机助手,随时待命执行编排好的流程。Robot可以执行本地计算机的自动化流程包,也可以接收Management Center的命令执行相应的自动化流程包。
(3)管理中心Management Center
- 集中调度、管理和监控所有Robot的平台;
- 存储可重用组件,资产,以及进行任务管理和配置执行器;
- 提供低代码APP开发平台,方便设计人机交互场景。

1.5 华为RPA设计器介绍-概览
从总体设计来看,分三类。RPA机器人设计工具,为用户设计机器人业务流程;内置流程录制工具,通过拖拉方式构建自动化流程;集成RPA机器人助手,可调试、验证、执行自动化流程。华为RPA设计器有以下的特点:
(1)开发方式灵活
支持录制、编排和XML文件三种开发方式
(2)全面录制
提供Web、OfficeCS客户端全面录制能力
(3)预置多种控件
可通过控件快速便捷调用网页、Java、Office、数据库、系统文件、Citrix、本地应用、控制台、 OCR等自动化能力。
(4)自定义控件
提供自动插件快速开发,合作伙伴和用户可快速扩展自动化控件能力。
1.6 Studio界面简介
接下来,看一下Studio的界面。
(1)导航栏
包括【开始】【设计】【设置】【帮助】【扩展管理】5个栏目;
(2)项目和控件区
左侧为项目区,指向正在打开编辑的项目和项目保存路径;右侧为控件区,排放了Studio支持的所有控件;
(3)菜单栏
包括UI录制、运行、保存及发布等常用功能;
(4)控件属性及使用帮助
显示当前已选中控件的参数设置界面和使用帮助界面;
(5)日志、常量、参数设置及健康检查区
支持日志调试、常量、参数设置及健康检查等;
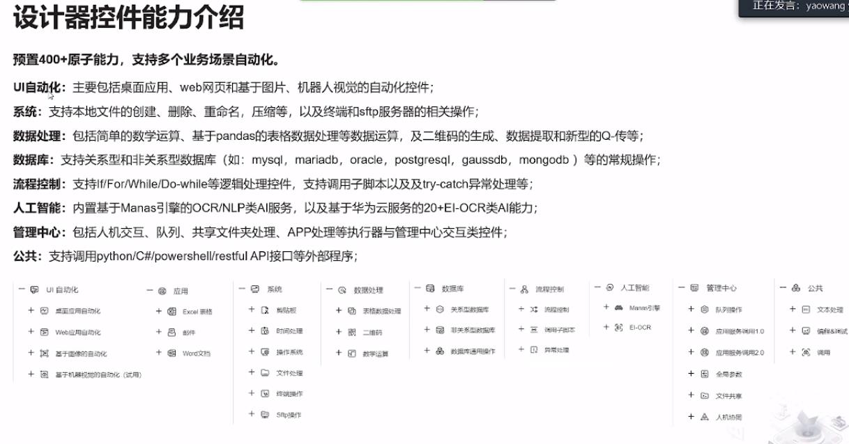
1.7 设计器控件能力介绍
设计器控件预置400+原子能力,支持多个业务场景自动化。
Ul自动化:主要包括桌面应用、web网页和基于图片、机器人视觉的自动化控件;
系统:支持本地文件的创建、删除、重命名、压缩等,以及终端和sftp服务器的相关操作;
数据处理:包括简单的数学运算、基于pandas的表格数据处理等数据运算,及二维码的生成、数据提取和新型的Q-传等;
数据库:支持关系型和非关系型数据库(如:mysgl,mariadb,oracle,postgresql,gaussdb,mongodb)等的常规操作;
流程控制:支持If/For/While/Do-while等逻辑处理控件,支持调用子脚本以及try-catch异常处理等;
人工智能:内置基干Manas引擎的OCR/NLP类AI服务,以及基于华为云服务的20+EI-OCR类AI能力;
管理中心:包括人机交互、队列、共享文件夹处理、APP处理等执行器与管理中心交互类控件:
公共:支持调用pvthon/C#/powershell/restful API接口等外部程序。
1.8 华为RPA执行器(助手)介绍-概览
RPA机器人,用于业务流程的自动化执行。它有三种模式。
(1)有人值守:运行在员工的电脑上,根据员工的指令,可以完成即时触发、多次调度业务流程自动化工作任务。
(2)无人值守:运行在独立工作站上,无需员工介入即可独立工作,根据员工定义的调度策略,实现业务流程7x24自动运行。
(3)服务型机器人:用户使用人机交互界面完成输入,触发或多次调度业务流程自动化工作任务,同时将机器人执行完成的结果返回人机交互界面。
RPA执行器(助手)有以下一些优点。
(1) 别具一格:个性化任务调度和策略设置;
(2) 轻松运行:让业务和开发者轻松管理自己的自动化流程;
(3) 一机多用:可以同步管理中心任务,方便业务人员使用;
(4) 更强大的文本获取能力:支持企业微信、钉钉等应用内文本亳秒级获取,准确率和速率高干传统OCR,支持国产操作系统环境运行。
1.9 华为RPA管理中心介绍
华为RPA管理中心有以下功能:角色管理、安全管理、协同工作、调度管理、监控管理、 统计分析、日志管理、 升级管理、配置部署、资产管理。它有以下一些特点:
(1) 多种部署方式:本地部署+云化部署;
(2) 管理能力强:单管理中心可管理2000机器人,支持横向扩展。
(3) 数据开放:支持客户自定义。
想获取更多更详细全面的信息,我们可以访问下面两个网址,华为内网https://adctools.gde.Huawei.com 公网:https://rpa21.gde.huawei.com

1.10 管理中心主要功能
任务管理:支持机器人调度管理功能,对执行器进行远程启动、并即时、定时或周期调度,监控运行状态、运行结果、执行历史记录以及历史结果等;
队列管理:解决流程自动化过程机器间协同,机器与应用间协同的难题。支持创建队列、添加/导入队列数据等;
人机协同任务:当自动化流程需要员工做出批准等特殊处理时,可实现人机交互,实现全流程无缝对接;
执行器/连接器/设计器:支持统一管理多台执行器、连接器以及设计器等;
许可证:支持独立许可证和全局许可证的管理等;
集群:由多个执行器组成的一个集体,当某台执行器繁忙或宕机时,管理中心自动调度给空闲的执行器执行任务;
扩展管理/脚本管理:支持将录制和编排好的机器人上传到管理中心进行统一管理,无需进行本地维护;
参数配置:支持对敏感信息进行加密等。
二、RPA+AI+低代码应用案例展示
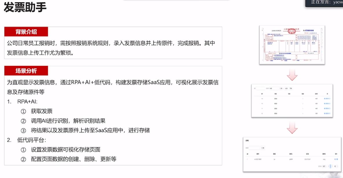
2.1 发票助手
公司日常员工报销时,需按照报销系统规则,录入发票信息并上传原件,完成报销。其中发票信息上传工作尤为繁琐。为直观显示发票信息,通过RPA+Al+低代码,构建发票存储SaaS应用,可视化展示发票信息及存储原件等。
2.1.1 RPA+AI:
(1)获取发票;
(2)调用AI进行识别,解析识别结果;
(3)将结果以及发票原件上传至SaaS应用中,进行存储。
2.1.2 低代码平台:
(1)设置发票数据可视化存储页面;
(2)配置页面数据的创建、删除、更新等。
2.2 发票报销
构建发票存储SaaS应用,主要分为RPA+AI和低代码平台开发两个部分:
2.2.1 RPA+AI开发:
(1)从邮箱中获取发票附件;
(2)调用AI服务OCR识别发票的数据信息;
(3)解析识别结果;
(4)上传发票附件及发票信息至发票存储SaaS应用中。
2.2.2 低代码平台开发:
(1)代码平台构建两个页面:发票展示页面、发票创建页面;
(2)发票展示页面:支持人工手动的创建、删除、修改等操作;
(3)发票创建页面: 创建中需要填充的发票数据,上传发票附件的功能。
2.3 疫情防控助手(1)
疫情期间,为应对疫情防控管理要求,各社区需统计社区人员是否已完成核酸。各人员将核酸截图发送至微信群,社区管理人员逐一查看并统计整理。工作量大,目长时间核查会导致出错率高,不准确等。为快速、直观对信息进行统计、查询,可通过RPA+AI及低代码能力,将微信群中核酸检测图片,提取并识别为具体信息,集中存储在一个SaaS应用中。
2.3.1 RPA+AI:
(1)获取微信群消息中核酸检测结果图片及发消息人员;
(2)分析获取的消息数据,调用AI识别核酸结果信息;
(3)将结果回传至管理SaaS应用。
2.3.2 低代码平台:
(1)设置数据展示页面:配置查询能力、一键启动机器人能力;
(2)分析核酸结果的属性,阴性显示为绿,阳性为红色;
(3)对核酸结果的图片进行存储,方便后期调用。
2.4 疫情防控助手(2)
构建发票存储SaaS应用,主要分为RPA+AI和低代码平台开发两个部分:
2.4.1 RPA+AI开发:
1.登录微信;
2.搜索对应群组,获取指定时间的群内消息;
3.解析群消息,根据时间、群名称、发送人,消息内容方式进行归类;
4.通过AI解析获取的核酸检测结果的图片;
5.将解析后的消息内容,上传至SaaS应用。
2.4.2 低代码平台开发:
1.SaaS应用中配置两个页面:数据总览页和数据详情页;
2.数据详情页:展示RPA上传的所有数据信息;
3.数据总览页: 展示关键信息,如人员、核算结果等,其中可分析核酸结果并以不同的颜色进行渲染;设置筛选、查询能力;配置一键启动RPA机器人的能力。
2.5 疫情数据统计(1)
疫情期间,某防疫检测部门,为方便对疫情信息进行统计、分析,每日都需要在某特定网站对疫情数据进行获取、分析,并图形化展示。开发平台工作量比较大,开发周期较长。为缩短开发周期,降低开发成本,可通过低代码平台构建SaaS应用,通过RPA实时获取疫情数据,上传至SaaS应用中,进行数据分析并展示。
2.5.1 RPA+AI:
(1)登录指定链接,实时获取全国疫情数据;
(2)解析数据,上传至对应的SaaS应用中。
2.5.2 低代码平台:
(1)设计发票数据可视化存储页面;
(2)设置本省和全国累计数据的展示页面;
(3)分析RPA上传的数据,设置不同的图形化展示页面。
2.6 疫情数据统计(2)
2.6.1 SaaS应用构建:
(1)在低代码平台设置图表展示、数据累计、本地累计等5个页面
(2)对RPA获取的数据:
• 可在SaaS应用中后台进行数据分析
• 生成不同的图表展示
• 使用不用的颜色进行分类
2.6.2 图标展示:
• 在图形展示页面进行数据可视化展示
• 分别使用柱状图、地图两种图表

2.7 雷锋助手
某社区人社岗位,每个业务老师使用多个系统,在办理业务时需要频繁的登录系统,系统需要输入账号密码和验证码进行登录,系统每隔几分钟自动退出并需要重新输入账号密码和验证码,操作单一且浪费时间,业务办理效率低,群众等待时间久。

SaaS应用构建:
1.在低代码平台构建一个主页面,两个设置按钮,和一个显示系统快捷登录的图标显示区;
2.系统设置:可以配置页面显示区的可操作应用程序的显示以及隐藏;
3.个人设置:可以配置页面可以配置的应用程序,以及登录系统所需要的登录凭证;
4.显示区:用于显示可进行操作的应用程序,双击可实现系统的登录,可配置一键调用RPA脚本实现对该应用程序的自动化操作。

三、 华为数字机器人7天训练活动介绍
3.1 7天精品课程,轻松掌握RPA
课程大纲和每日课程内容如下:
Day.01 华为RPA安装配置。包括设计器的下载安装与激活、执行器的下载安装与激活等;
Day.02 Ul录制。了解Ul录制器的使用,掌握流程录制的基本步骤及特定录制场景下的基本操作等;
Day.03 编排基础。介绍变量与数据类型、常见数据操作以及分支循环控件的使用等,为进一步学习场景自动化打下基础;
Day.04 网页自动化。介绍Web Selector定位网页元素方法,重点掌握获取网页文本、网页数据抓取等常用Web自动化控件的使用;
Day.05 Excel自动化。主要讲解打开/关闭Excel获取单元格信息等基础控件的使用,Excel透视表和宏操作等;
Day.06 Email自动化。主要讲解QQ,Outlook,163邮箱等自动收发邮件时常用控件的使用;
Day.07 人工智能-图像识别。主要讲解图像识别、自然语言处理等AI能力相关控件及使用方法。
多层次课程体系,循序渐进式练习,夯实技能基础!
3.2 在线自主学习,深入掌握RPA使用技能
3.3 参与华为RPA专业认证,成为具备核心竞争力的RPA专业人士

3.4 华为数字机器7天训练营活动介绍
面向对象:零开发基础,不局限于专业和业务,所有对RPA感兴趣的朋友。3大阶段精彩活动,助力您轻松学习。
阶段一:招募期
招募时间:2月27日-3月7日
微话题互动,微话题互动。
阶段二:课程期
招募时间:3月8日-3月16日
每日课程任务打卡,完成阶段学习后,发表学习心得,专家线上答疑互动。
阶段三:结业期
招募时间:3月20日-3月31日
申请《华为数字机器人7天训练营》结业证书,参与实训体验活动。
3.5 活动激励介绍

本文以发票报销等多个场景为例,揭秘如何使用RPA+AI+低代码快速构建小而美的SaaS应用。同时,也介绍了本期训练营活动的详细内容。
本文参与华为云社区【内容共创】活动第23期。
- 点赞
- 收藏
- 关注作者















评论(0)