《图解物联网》读书笔记
@[toc]
前言
本篇博客是在阅读《图解物联网》书籍的读书笔记,若文章中出现相关问题,请指出!
所有博客文件目录索引:博客目录索引(持续更新)
一、基础知识
物联网常用的两种标准:蓝牙与ZigBee。
网络包含:①设备连接到其他设备的网络;②设备连接到服务器的网络。
对于物联网服务也有两种传输方式:①同步传输。②异步传输。
某个物品添加了传感器之后,能够利用对应的传感器来采集对应的信息,将非结构化数据(图像、语言、自然语言)中的有用信息提取出来存储到数据库中。
能够使用机器学习等方式来训练数据,掌握这些数据之间的联系,最终提供更好的服务。

二、物联网架构
物联网服务作用:①从设备收到的数据保存到数据库,并对采集的数据进行分析。②向设备发送指令和信息。
整体架构:设备、网关、服务器

三种协议:HTTP、WebSocket、MQTT(专门针对物联网信息传输协议)
- websocket:用于在互联网上实现套接字通信。它实现了 Web 浏览器和 Web 服务器间的数据双向连续传输。
- websocket与http区别:
HTTP协议而言,每次发送数据都必须生成发送数据用的通信路径及连接,也就是说客户端没有发出申请就不能进行通信;而websocket只要一开始根据客户端发出的连接申请确立了连接,就能持续用同一个连接传输数据。另外,只要确立了连接,就算客户端没有发出申请,服务器也能给客户端发送数据。
- websocket与http区别:
- MQTT:是一种能实现一对多通信(人们称之为发布或订阅型)的协议。MQTT 还实现了轻量型协议。因此它还能在网络带宽低、可靠性低的环境下运行;又因为消息小、协议机制简单,所以在硬件资源(设备、CPU 和内存等)受限的条件下也能运行,可以说是为物联网量身定做的协议。
使用MQTT,双发如设备、发送服务器可以不知道对方的ip地址,而是通过订阅、发布操作来通过MQTT这个中介来获取对应的数据信息。

传输数据格式:MessagePack:直接以二进制形式接收数据,利于计算机处理

处理数据有两种方式:流处理与批处理。
- 批处理(隔一段时间就分批处理一次积攒的数据): Hadoop MapReduce、Apache Spark。
- 流处理(不保存数据,按照到达处理服务器的顺序对数据依次进行处理):Spark Streaming、Apache Storm
三、物联网设备
ZigBee痛点:想要跟 PC、智能手机联动,就需要给这些设备连接专用的接收器,而蓝牙很多设备都是默认自带支持的。
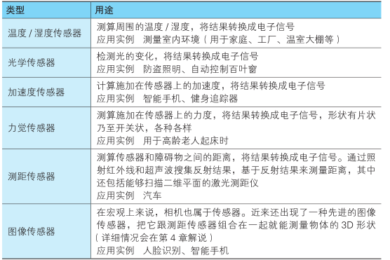
传感器:是一种装置,它的用途在于检测周边环境的物理变化,将感受到的信息转换成电子信号的形式输出。人类用五种感官来感知环境的变化,设备则用传感器来感知。

四、先进的感测技术
GPS:利用人造卫星来围绕地球旋转。一启动接收器,接收器就会开始接收卫星发射出的无线电波,GPS 接收器并不会向卫星发射信息,它毕竟只是一台用来接收卫星发来的无线电波的设备。
卫星发射出来的信息:最重要的两条①发射无线电波时的准确时刻。②卫星在宇宙空间中的位置。

五、物联网服务的系统开发
系统结构:无线设备、网关以及中心服务器。


第八章、物联网与机器人
日本产业技术综合研究所:机器人相关的。
ROS:开源的机器人操作系统
日本产业技术综合研究所](https://openrtm.org/openrtm/):机器人相关的。
ROS:开源的机器人操作系统
物联网就是把所有设备连接到互联网
我是长路,感谢你的耐心阅读。如有问题请指出,我会积极采纳!
欢迎关注我的公众号【长路Java】,分享Java学习文章及相关资料
Q群:851968786 我们可以一起探讨学习
注明:转载可,需要附带上文章链接
- 点赞
- 收藏
- 关注作者
评论(0)