硬件基础知识笔记(二极管、三极管、MOS管、运放、滤波器、跟随器、整流)
老样子,把电路设计时候有时候需要查的资料,知识点,笔记,记录下来,一点一点完善
有点乱,等找个时间好好整理下
......更新全面认识MOS管部分 2022/4/11
......更新全面认识二极管部分 2022/5/8
- 1
- 2
- 3
- 4
一、二极管相关
二极管的知识我重新写了一篇文章总结,可以查看博文:
二极管就是一个PN结,原理不多介绍,需要记住的是二极管的伏安特性:

-
正向特性(外加正向电压)
当正向电压超过某一数值后,二极管才有明显的正向电流,该电压值称为导通电压,用Vth表示。
在室温下,硅管的Vth约为0.5V,锗管的Vth约为0.1V。当流过二极管的电流I比较大时,二极管两端的电压几乎维持恒定,硅管约为0.6~0.8V(通常取0.7V),锗管约为0.2~0.3V(通常取0.2V)。 -
反向特性(外加反向电压)
在反向电压小于反向击穿电压的范围内,由少数载流子形成的反向电流很小,而且与反向电压的大小基本无关。
由二极管的正向与反向特性可直观的看出:①二极管是非线性器件;②二极管具有单向导电性。 -
反向击穿特性
当反向电压增加到某一数值VBR时,反向电流急剧增大,这种现象叫做二极管的反向击穿。
温度对二极管伏安特性的影响:
温度升高会导致正向特性左移(导通电压降低,正向压降降低),反向特性下移(反向电流增加)。
主要参数
器件的参数是其特性的定量描述,是我们正确使用和合理选择器件的依据。
(1)正向—最大整流电流IF
(2)反向—反向击穿电压VBR
二极管应用电路
(1)限幅电路—利用二极管单向导电性和导通后两端电压基本不变的特点组成,将信号限定在某一范围中
变化,分为单限幅和双限幅电路。多用于信号处理电路中。
(2)箝位电路—将输出电压箝位在一定数值上。
(3)开关电路—利用二极管单向导电性以接通和断开电路,广泛用于数字电路中。
(4)整流电路—利用二极管单向导电性,将交流信号变为直流信号,广泛用于直流稳压电源中。
(5)低电压稳压电路—利用二极管导通后两端电压基本不变的特点,采用几只二极管串联,获得3V以下输出电压。
稳压二极管
稳压管是一种特殊的二极管,它利用PN结反向击穿后特性陡直的特点,在电路中起稳压作用。稳压管工作在反向击穿状态。
TVS二极管
瞬态电压抑制二极管(Transient voltage suppression diode)也称为TVS二极管。
TVS二极管会和要保护的电路并联。当其电压超过突崩溃准位时,直接分流过多的电流。TVS二极管是箝位器,会抑制超过其崩溃电压的过高电压。当过电压消失时,TVS二极管会自动复归,而其吸收的能量比类似额定的撬棒电路要大很多。
二、三极管相关
(三极管相关点估计可以单独用一篇博文列出来,都是以前的笔记,如果我还保留以前参考的链接,肯定会把原链接放出来,有些笔记上没有,还望谅解,等有时间把三极管单独独立出来一篇)
用三极管需要考虑的问题:
1)耐压够不够
2)负载电流够不够大
3)速度够不够快(有时却是要慢速)
4)B极控制电流够不够
5)有时可能考虑功率问题
6)有时要考虑漏电流问题(能否“完全”截止)。
7)一般都不怎么考虑增益(我的应用还没有对此参数要求很高)
实际使用时,晶体管注意四个要素就行:-0.1~-0.3V振荡电路, 0.65-0.7V放大电路,0.8V以上为开关电路,β值中放、高放为30-40,低放60-80,开关100-120以上就行,不必研究其它的,研究它的共价键、电子、空穴没用
Vce=VCC(电源电压)-Vc(集电极电压)=VCC-Ic(集电极电流)Rc(集电极电阻)。
可以看出,这是一条斜率为-Rc的直线,称为“负载线”。当Ic=0时,Vce=Vcc。当Vce=0时(实际上正常工作时Vce不可能等于0,这是它的特性决定的),Ic=Vcc/Rc。也就是说,Ic不可能大于这个数值。对应的基极电流Ib=Ic/β=Vcc/βRc,这就是饱和基极电流的计算公式。
饱和分临界饱和和过度饱和两种状态。当Ib=Vcc/βRc时,三极管基本处于临界饱和状态。
当基极电流大于此值的两倍,三极管就基本进入深度饱和状态。三极管深度饱和和临界饱和的Vce差很大。临界饱和压降大,但退出饱和容易;深度饱和压降小但不容易退出饱和。所以,不同用途选择的基极电流是不一样的。
还有,饱和压降和集电极电流有直接关系。集电极电阻越小,饱和集电极电流就越大,饱和压降越大。反之也相反(集电极电阻越大,饱和集电极电流就越小,饱和压降越小)。如果集电极电流5毫安时三极管饱和,9013、9012之类的饱和压降一般不超过0.6伏。基极电流超过两倍Vcc/βRc时,一般饱和压降就小到0.3V左右了。
以下内容转至:三极管饱和及深度饱和状态的理解和判断!
三极管饱和问题总结:
1.在实际工作中,常用Ibβ=V/R作为判断临界饱和的条件。根据Ibβ=V/R算出的Ib值,只是使晶体管进入了初始饱和状态,实际上应该取该值的数倍以上,才能达到真正的饱和;倍数越大,饱和程度就越深。
2.集电极电阻 越大越容易饱和;
3.饱和区的现象就是:二个PN结均正偏,IC不受IB之控制
问题:基极电流达到多少时三极管饱和?
解答:这个值应该是不固定的,它和集电极负载、β值有关,估算是这样的:假定负载电阻是1K,VCC是5V,饱和时电阻通过电流最大也就是5mA,用除以该管子的β值(假定β=100)5/100=0.05mA=50μA,那么基极电流大于50μA就可以饱和。
对于9013、9012而言,饱和时Vce小于0.6V,Vbe小于1.2V。下面是9013的特性表:

问题:如何判断饱和?
判断饱和时应该求出基级最大饱和电流IBS,然后再根据实际的电路求出当前的基级电流,如果当前的基级电流大于基级最大饱和电流,则可判断电路此时处于饱和状态。
饱和的条件: 1.集电极和电源之间有电阻存在 且越大就越容易管子饱和;2.基集电流比较大以使集电极的电阻把集电极的电源拉得很低,从而出现b较c电压高的情况。
影响饱和的因素:1.集电极电阻 越大越容易饱和;2.管子的放大倍数 放大倍数越大越容易饱和;3.基集电流的大小;
饱和后的现象:1.基极的电压大于集电极的电压;2.集电极的电压为0.3左右,基极为0.7左右(假设e极接地)
谈论饱和不能不提负载电阻。假定晶体管集-射极电路的负载电阻(包括集电极与射极电路中的总电阻)为R,则集-射极电压Vce=VCC-IbhFER,随着Ib的增大,Vce减小,当Vce<0.6V时,B-C结即进入正偏,Ice已经很难继续增大,就可以认为已经进入饱和状态了。当然Ib如果继续增大,会使Vce再减小一些,例如降至0.3V甚至更低,就是深度饱和了。以上是对NPN型硅管而言。
另外一个应该注意的问题就是:在Ic增大的时候,hFE会减小,所以我们应该让三极管进入深度饱和Ib>>Ic(max)/hFE,Ic(max)是指在假定e、c极短路的情况下的Ic极限,当然这是以牺牲关断速度为代价的。
注意:饱和时Vb>Vc,但Vb>Vc不一定饱和。一般判断饱和的直接依据还是放大倍数,有的管子Vb>Vc时还能保持相当高的放大倍数。例如:有的管子将Ic/Ib<10定义为饱和,Ic/Ib<1应该属于深饱和了。
从晶体管特性曲线看饱和问题:我前面说过:谈论饱和不能不提负载电阻。现在再作详细一点的解释。
以某晶体管的输出特性曲线为例。由于原来的Vce仅画到2.0V为止,为了说明方便,我向右延伸到了4.0V。
如果电源电压为V,负载电阻为R,那么Vce与Ic受以下关系式的约束:Ic = (V-Vce)/R
在晶体管的输出特性曲线图上,上述关系式是一条斜线,斜率是 -1/R,X轴上的截距是电源电压V,Y轴上的截距是V/R(也就是前面NE5532第2帖说的“Ic(max)是指在假定e、c极短路的情况下的Ic极限”)。这条斜线称为“静态负载线”(以下简称负载线)。各个基极电流Ib值的曲线与负载线的交点就是该晶体管在不同基极电流下的工作点。见下图:
图中假定电源电压为4V,绿色的斜线是负载电阻为80欧姆的负载线,V/R=50MA,图中标出了Ib分别等于0.1、0.2、0.3、0.4、0.6、1.0mA的工作点A、B、C、D、E、F。据此在右侧作出了Ic与Ib的关系曲线。根据这个曲线,就比较清楚地看出“饱和”的含义了。曲线的绿色段是线性放大区,Ic随Ib的增大几乎成线性地快速上升,可以看出β值约为200。兰色段开始变弯曲,斜率逐渐变小。红色段就几乎变成水平了,这就是“饱和”。实际上,饱和是一个渐变的过程,兰色段也可以认为是初始进入饱和的区段。在实际工作中,常用Ib*β=V/R作为判断临界饱和的条件。在图中就是假想绿色段继续向上延伸,与Ic=50MA的水平线相交,交点对应的Ib值就是临界饱和的Ib值。图中可见该值约为0.25mA。
由图可见,根据Ib*β=V/R算出的Ib值,只是使晶体管进入了初始饱和状态,实际上应该取该值的数倍以上,才能达到真正的饱和;倍数越大,饱和程度就越深。
图中还画出了负载电阻为200欧姆时的负载线。可以看出,对应于Ib=0.1mA,负载电阻为80欧姆时,晶体管是处于线性放大区,而负载电阻200欧姆时,已经接近进入饱和区了。负载电阻由大到小变化,负载线以Vce=4.0为圆心呈扇状向上展开。负载电阻越小,进入饱和状态所需要的Ib值就越大,饱和状态下的C-E压降也越大。在负载电阻特别小的电路,例如高频谐振放大器,集电极负载是电感线圈,直流电阻接近0,负载线几乎成90度向上伸展(如图中的红色负载线)。这样的电路中,晶体管直到烧毁了也进入不了饱和状态。以上所说的“负载线”,都是指直流静态负载线;“饱和”都是指直流静态饱和。
转:这是我当年教电子技术时的一点心得,谈到三极管,初学的人很难理解,为了讲通讲透彻,我给学生做了一个形象的比喻:三极管就是一个资本家(全课堂哄然),比如一个生产手机的资本家,生产一部手机,原材料100元,售价400元,利润率400%,相对于三极管的放大倍数就是4,原来一天生产100部,利润好几万,资本家觉得这生意不错,想扩大利润,提高产能,改成一天生产200部,也就是三极管的输入电流增加了,这时资本家发现了,利润成倍上涨,好啊!随即改成一天生产300部,后来改成一天生产400部、500部……直到1000部,但是资本家很快发现,当产能超过800部时,利润就不再成比例上升了,而是缓慢上升,超过1000部,利润根本就不上升,维持原样,这是因为产量太大,市场饱和,售价下降等等,这时三极管就进入了饱和状态,输入电流再怎么增加,输出电流也不会增加。由于经济危机,产品销售不出去,资本家只好停产,每天一部也不生产,这时就相当于三极管进入截止状态,但是工厂总要维持,于是,就每天卖点原材料、废旧设备、废材料,或者组织工人打扫卫生,清理仓库和车间,卖点破烂,好歹每天能有点收益,这点收益就是三极管截止状态的漏电流。也就是说,输入端没有一点电流,输出端还是有些微电流的。从这个过程,我们可以发现,其实资本家只是放大了利润,原材料变成了成品,这中间要消耗大量的人力、脑力和电力。三极管与此类同,三极管电流放大其实放大的是三极管输入端的信号,输出的是放大之后的信号,中间要消耗大量的电能,这些电能必须是直流电,例如电池或者整流后的交流电。跟资本家维持工厂运转一样,人力、脑力和电力要基本维持稳定,不能天天乱变。当然对于功率放大三极管,道理基本一样,不过放大的是信号的电流和电压,当然,投入的人力、脑力和电力仍旧是必不可少的。三个级,基极是采购,集电极是加工车间,发射极是销售。
三、MOS管
MOS管部分可以查看我的另外一篇博文:
四、光耦


输出特性
光耦合器的输出特性实际也就是其内部光敏三极管的特性,与普通的三极管类似。常见的参数有:
- 集电极电流Ic(Collector Current) 光敏三极管集电极所流过的电流,通常表示其最大值。
- 集电极-发射极电压Vceo(C-E Voltage) 集电极-发射极所能承受的电压。
- 发射极-集电极电压Veco(E-C Voltage) 发射极-集电极所能承受的电压
- 反向截止电流Iceo
- C-E饱和电压Vce(sat)(C-E Saturation Voltage)
曾经在设计的时候考虑过,在输出端三极管的集电极端能加多少V的电压?

五、电感和磁珠
-
电感是储能元件,而磁珠是能量转换(消耗)器件。电感和磁珠都可以用于滤波,但是机理不一样。电感滤波是将电能转化为磁能,磁能将通过两种方式影响电路:一种方式是重新转换回电能,表现为噪声;一种方式是向外部辐射,表现为EMI(电磁干扰)。而磁珠是将电能转换为热能,不会对电路构成二次干扰。
-
电感在低频段滤波性能较好,但在50MHz以上的频段滤波性能较差;磁珠利用其电阻成分能充分地利用高频噪声,并将之转换为热能已达到彻底消除高频噪声的目的。
-
从EMC(电磁兼容)的层面说,由于磁珠能将高频噪声转换为热能,因此具有非常好的抗辐射功能,是常用的抗EMI器件,常用于用户接口信号线滤波、单板上高速时钟器件的电源滤波等。
-
电感和电容构成低通滤波器时,由于电感和电容都是储能器件,因此两者的配合可能产生自激;磁珠是耗能器件,与电容协同工作时,不会产生自激。
-
一般来说,电源用电感的额定电流相对较大,因此,电感常用于需要通过大电流的电源电路上,如用于电源模块滤波;而磁珠一般仅用于芯片级电源滤波。
-
磁珠和电感都具有直流电阻,磁珠的直流电阻相对于同样滤波性能的电感更小一些,因此用于电源滤波时,磁珠上的压降更小。
-
用于滤波时,电感的工作电流小于额定电流,否则,电感不一定会损坏,但是电感值会出现偏差
参考《高速电路设计时间》-王剑宇
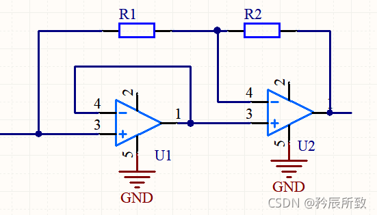
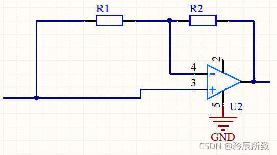
六、精密全波整流电路(利用单电源供电运放)
利用单电源运放的跟随器的工作特性,也可以实现精密全波整流。单电源供电的运放构成的跟随器,当输入信号大于0时,输出跟随输入变化。当输入信号小于0的时候,输出为0。利用这个特性可以构成如下的电路。

当输入为正电压时,等效电路如下:

输入电阻Rin = inf(以前做的笔记,现在又点不懂了= =~!)
输出电阻 Rout = 0
Vout = Vin
当输入为负电压时,等效电路如下:

输入电阻Rin = R1
输出电阻 Rout = 0
Vout = - R2/R1 * Vin
使用时要小心单电源运放在信号很小时的非线性。而且,单电源跟随器在负信号输入时也有非线性。这些都会导致输入波形的失真。另外,输入电阻随输入信号的极性也会发生变化,如果R1、R2 不相等,则增益也随输入信号的极性变化。
七、RC低通滤波器
采用这种模拟滤波器抑制低频干扰时,要求滤波器有较大的时间常数和高精度的RC网络,增大时间常数要求增大R值,其漏电流也随之增大,从而降低了滤波效果;
RC低通滤波器中R和C参数选择
输出电压 2A左右 1A左右 0.5-1A 0.1-0.5A 100-50mA 50m以下
滤波电容 4000uF 2000uF 1000uF 500uF 200-500uF 200uF
电容的放电时间常数( t= RC)愈大,放电愈慢,输出电压愈高,脉动成分也愈少,即滤波效果愈好。
为了得到比较好的滤波效果,在实际工作中经常要根据下式来选择滤波电容的容量:
RC≥5T/2 RC≥(3-5)T(半波)
RC≥(3-5)T/2(全波)自己把C导出来就可以了
八、关于AD前面的电压跟随器
网上关于此电路有关解答:
R25的作用是消反射的,运放的3、4角理论上是电压相同的,且输入阻抗是无穷大!那么输入信号的电流主要是通过R28流入地,也就是输入点的电压在 IN 点形成,理论上不会有电流流入R25,如果没有R25那么信号就会100%反射到 IN 上,如果信号源的内阻非常的大,也就是带载的能力很差,反射的信号就会在R28的输入点附近形成很强的发射震荡也就是“回音”这样的噪声经过放大就会使输出信号质量很差,R25和C12的接入可以把在 3pin 的反射信号有效地吸收,高频的反射信号通过C12泄放到地(GND)R25把反射的信号阻隔在 3pin 的输入端。那么R25为什么是20K呢? 这个可能是经验值,R25大了就会影响到 3pin 的信号强度毕竟运放不是理想的在说也同样会反射大量的信号,小了就像导线一样不能阻挡反射信号。通常会取到R28的2-3倍这个样子。R28、R25、R27的选取和运放的工作阻抗有关。D2、D3静电钳位,100ohm电阻不是阻抗匹配!通常的电路都有内阻,一般的数字电路的普遍内阻在100ohm左右,也就是VCC 5V的情况下,最大输出电流时50mA的样子,所以电路中常用100ohm的电阻来消反射。这样的电路中的输出功率最大也就是阻抗匹配!电流也最大,电路较通常!
尼玛!看了头痛。R25,明显只干了二件事情。
1)RC滤波的R。2)为降低失调电压平衡输入阻抗。
单电源供电需要设置直流偏置,并通过和电容进行电源滤波
答案只是原贴的复制,仅供参考
文章来源: blog.csdn.net,作者:矜辰所致,版权归原作者所有,如需转载,请联系作者。
原文链接:blog.csdn.net/weixin_42328389/article/details/120084184
- 点赞
- 收藏
- 关注作者
评论(0)