树莓派 pcf8591 AD转换模块使用
树莓派 pcf8591 AD转换模块使用
因为 项目需要因此要使用 PCF8591


1.准备工具
树莓派pi一个。pcf8591一个。模拟量传感器一个(我这用 热敏电阻当温度计使用)。
2.原理。
PCF8591 是单片、单电源低功耗8位CMOS数据采集器件,具有4个模拟输入、一个输出和一个行I2C总线接口。
3个地址引脚A0、A1和A2用于编程硬件地址,允许将最多8个器件连接至I2C总线而不需要额外硬件。
器件的地址、控制和数据通过两线双向I2C总线传输。器件功能包括多路复用模拟输入、片上跟踪和保持功能、
8位模数转换和8位数模拟转换。最大转换速率取决于I2C 总线的最高速率。
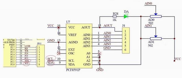
引脚定义:
本模块左边和右边分别外扩2路排针接口,分别说明如下:
左边 AOUT 芯片DA输出接口
AINO 芯片模拟输入接口0 我在使用的时候接的时A0,接的是光敏传感器的AO口;
AIN1 芯片模拟输入接口1
AIN2 芯片模拟输入接口2
AIN3 芯片模拟输入接口3
右边 SCL IIC时钟接口 接树莓派的scl口
SDA IIC数字接口 接树莓派的sda口
GND 模块地 外接地
VCC 电源接口 外接3.3v-5v 我用的是3.3
我用的是pcf8591模块。包含了热敏和光敏电阻。
模块共有3个红色短路帽,分别作用如下:
P4 接上P4短路帽,选择热敏电阻接入电路
P5 接上P5短路帽,选择光敏电阻接入电路
P6 接上P6短路帽,选择0-5V可调电压接入电路
模块为下图。
下面为芯片引脚定义。
(1)、AD的位数:表明这个AD共有2^n个刻度,8位AD,输出的刻度是0~255. 8591就是8为精度的,因此它digtalRead的数据在0-255之间。
(2)、分辨率:就是AD能够分辨的最小的模拟量变化,假设5.10V的系统用8位的AD采样,那么它能分辨的最小电压就是5.10/255=0.02V。
AD转换的原理简单来理解就是通过电路将非电信号转为电信号,然后通过一个基准电压(PCF8591的基准电压是5V),然后判断这个这个电信号的电压高低,然后得到一个0-255(8位精度)的比值。
具体实现:
程序在进行 A/D 读取数据的时候,共使用了两条程序去读了 2 个字节:I2CReadACK(); val = I2CReadNAK(); PCF8591 的转换时钟是 I2C 的 SCL,8 个SCL 周期完成一次转换,所以当前的转换结果总是在下一个字节的 8 个 SCL 上才能读出,因此我们这里第一条语句的作用是产生一个整体的 SCL 时钟提供给 PCF8591 进行 A/D 转换,第二次是读取当前的转换结果。如果我们只使用第二条语句的话,每次读到的都是上一次的转换结果。
控制字节的第 0 位和第 1 位就是通道选择位了,00、01、10、11 代表了从 0 到 3 的一共4 个通道选择。
先连接好线


在树莓派上开启SPI和I2C

python 实现
创建 ac.py
编辑代码如下
#!/usr/bin//env python
# -*- coding:utf-8 -*-
import smbus
import time
address = 0x48 ## address ---> 器件的地址(硬件地址 由器件决定)
A0 = 0x40 ## A0 ----> 器件某个端口的地址(数据存储的寄存器)
A1 = 0x41
A2 = 0x42
A3 = 0x43
bus = smbus.SMBus(1) ## 开启总线
while True: ##循环查询
bus.write_byte(address,A2) ## 告诉树莓派 你想获取那个器件的那个端口的数据
value = 143-bus.read_byte(address) ## 获得数据
print("当前温度:%1.0f ℃ " %(value)) ##打印数据
time.sleep(1) ##延迟1秒
然后测试 输入python./ac.py

如何同时使用多片 I2C 设备 :[同时使用两片I2C同型号设备时地址怎样设置 (如何更改器件地址)_Five-菜鸟级的博客-CSDN博客_i2c从设备地址相同](https://blog.csdn.net/qq_41923622/article/details/86104132 "同时使用两片I2C同型号设备时地址怎样设置 (如何更改器件地址))
树莓派上使用WiringPI的操作步骤。
一。安装wiringPi
这里给出官方做法:
If you do not have GIT installed, then under any of the Debian releases (e.g. Raspbian), you can install it with:
$ sudo apt-get install git-core
If you get any errors here, make sure your Pi is up to date with the latest versions of Raspbian: (this is a good idea to do regularly, anyway)$ sudo apt-get update
$ sudo apt-get upgrade
To obtain WiringPi using GIT:$ cd
$ git clone git://git.drogon.net/wiringPi
If you have already used the clone operation for the first time, then$ cd ~/wiringPi
$ git pull origin
Will fetch an updated version then you can re-run the build script below.To build/install there is a new simplified script:
$ cd ~/wiringPi
$ ./build
The new build script will compile and install it all for you – it does use the sudo command at one point, so you may wish to inspect the script before running it.
安装之后如果使用gpio -v,出现以下内容即可。
附上GPIO 引脚图
链
然后打开i2c
sudo raspi-config
选择8 Advanced Options,打开SPI和I2C,然后会提示重启。重启完之后。
安装i2c工具sudo apt-get install i2c-tools
然后运行i2cdetect -l
但是我在这一步出现了一个问题,就是在输入上述指令后什么都没有出现,也已经确定了spi和i2c开启。经过查资料找到的解决方法是。
sudo cat /sys/module/i2c_bcm2708/parameters/baudrate 改了波特率 100000 //但我并不知道这是不是关键点。
sudo nano /etc/modules
添加以下两行内容:
i2c-bcm2708
i2c-dev
sudo nano /etc/modprobe.d/raspi-blacklist.conf
到这两行:
blacklist spi-bcm2708
blacklist i2c-bcm2708
将他们删掉,然后保存退出,并重启树莓派!
发现问题解决了。
然后i2cdetect -y 1,发现一个48,而0x48就是我的pcf8591的I2C地址。这个后面需要使用。
代码
ad.c
#include <wiringPi.h>
#include <pcf8591.h>
#include <stdio.h>
#define Address 0x48
#define BASE 64
#define A0 BASE+0
#define A1 BASE+1
#define A2 BASE+2
#define A3 BASE+3
int main(void)
{
int value;
wiringPiSetup();
pcf8591Setup(BASE,Address);
while(1)
{
value=analogRead(A0);
printf("value: %d\n",value);
delay(20);
}
}
- 点赞
- 收藏
- 关注作者
评论(0)