全面解析|搞懂Nginx这一篇就够了
前言
Nginx是一个http服务器,是一个使用c语言开发的高性能的http服务器及反向代理服务器。Nginx是一款高性能的http服务器/反向代理服务器及电子邮件(IMAP/POP3)代理服务器。由俄罗斯的程序设计师Igor Sysoev所开发,官方测试Nginx能够支撑5万并发链接,并且cpu、内存等资源消耗却非常低,运行非常稳定。本文将为大家详细介绍关于Nginx的原理以及在应用场景下的相关解析。
1. Nginx的概念?
「什么是Nginx呢:」
-
Nginx是一个基于HTTP的反向代理服务器,也是一个基IMAP/POP3/SMTP服务邮件服务器
-
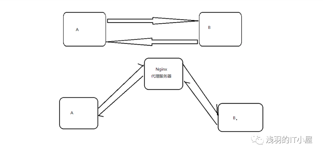
反向代理服务器:现在我们A需要访问的目标B服务器的10.7.182.100,我要访问这个B服务器上的资源,现在如果使用了Nginx之后,我可以通过Nginx服务器从而达到访问10.7.182.100这个服务器的目的
-
IMAP/POP/SMTP:这三个是邮件的传输协议
-
邮件服务器:发送邮件 接收邮件
-
Web服务器:本身是一个Web服务器的软件,类似于Tomcat这种Web服务的软件
「Nginx能干什么呢:」
-
可以作为Web服务器
-
可以作为邮件服务器
-
可以作为反向代理的服务器
-
动静分离(就是将动态资源和静态资源分隔开)
-
可以实现负载均衡
2、Nginx的安装
「Nginx安装步骤:」
3、Nginx的配置文件的解析
「配置文件:」
4、实现Nginx下的反向代理
「做一个反向代理:」
-
表示的是如果你访问的后缀是 .jpg结尾的话,那么就访问下面的另外的服务器
5、实现Nginx下的负载均衡
「第一种策略:默认是轮循的策略:」
「第二种策略:权重(weight):」
「第三种策略:IPHash的使用:」
6、实现Nginx下的动静分离
「动静分离:」
-
简单的来说就是将动态资源和静态资源给分隔开
-
静态资源放到Nginx服务器上
-
动态资源放到Tomcat服务器上
「动静分离的实现:」
-
在/usr/local目录下创建webapp文件夹
-
在webapp目录下创建css、html、js、img文件夹
-
编写HTML的内容并将html文件放到webapp目录下
-
将图片放到img目录下,将css放到css目录下,将js文件放到js的目录下
-
编写动态资源的这个工程
-
编写配置文件 /conf/nginx.xml文件
-
测试
7、虚拟主机
「虚拟主机配置:」
结语
本篇关于Nginx的介绍就先到这里结束了,后续会出更多关于Nginx系列更多文章,谢谢大家支持!
点个赞,证明你还爱我
- 点赞
- 收藏
- 关注作者

评论(0)