Nat. Comm. | 使用Tensor-cell2cell对细胞通讯进行环境感知去卷积
编译 | 王娜
审稿 | 王海云
本文介绍由美国加州大学圣地亚哥分校生物工程系Nathan E. Lewis通讯发表在 Nature Communications 的研究成果:作者介绍了Tensor-cell2cell,这是一种基于张量分解的无监督方法,它通过同时说明细胞的多个阶段、状态或位置来破译上下文驱动的细胞间通信。为此,Tensor-cell2cell揭示了与不同表型状态相关并由细胞类型和配体-受体对的独特组合决定的上下文驱动的通信模式。Tensor-cell2cell有力地改进和扩展了现有工具的分析能力。作者发现,Tensor-cell2cell可以识别与明显通讯过程相关的多个模块,这些通讯过程与COVID-19严重程度和自闭症谱系障碍相关。因此,作者引入了一种有效且易于使用的策略来理解不同条件下的复杂通信模式。

1
简介
当细胞在其微环境中通过细胞间的相互作用来适应和协调其功能时,就会出现有机体表型。这些相互作用是由细胞产生的信号和受体的变化介导的,导致细胞间通信(CCC)的变化。因此,CCC依赖于时间、空间和条件特定的环境,我们在这里将其称为细胞环境。“细胞环境”是指基因型、生物状态或条件的变化,这些变化可以形成细胞的微环境,从而形成细胞的CCC。单细胞组学分析为测量这些细胞间相互作用和介导细胞间相互作用的配体-受体对提供了必要的分辨率。虽然推断CCC的计算方法对于发现许多生物过程(包括有机体发育和疾病发病机制)背后的细胞和分子相互作用非常宝贵,但目前的方法无法解释环境中的高度可变性。现有方法失去了跨环境的相关性结构,因为它们涉及对每个环境分别进行重复地分析,忽略了疾病严重程度、时间点、受试者或细胞位置等因素中CCC的信息变化。
基于张量的方法,如张量分量分析(TCA),可以解卷积与感兴趣系统的生物背景相关的模式。在恢复与相关的真值模式时,TCA优于基于矩阵的降维方法。TCA表现出优越的性能,因为它不需要跨不同环境将数据集聚合到单个矩阵中。相反,它将数据组织为张量,即矩阵的高阶泛化,通过保留矩阵缺少的数学特征,可以更好地保留潜在的环境驱动的相关结构。
在这里,作者介绍了Tensor-cell2cell,这是一种基于TCA的策略,可以在多个环境中解卷积细胞间通信,并揭示CCC的模块或潜在的环境相关模式。这些数据驱动的模式揭示了在环境、配体-受体对和细胞之间同时相互作用的情况下潜在的通信变化。作者还说明,Tensor-cell2cell具有广泛的适用性,能够研究与COVID-19严重性和自闭症谱系障(ASD)相关的各种生物学问题。此外,Tensor-cell2cell计算速度更快,需要更少的内存,并且在分离特定于环境的信息方面可以实现更好的准确性。
2
结果
使用Tensor-cell2cell解读环境驱动的通信模式
简而言之,Tensor-cell2cell首先生成4D通信张量,该张量包含非负分数,以表示不同条件下的细胞通信(图1a-c)。然后,应用非负TCA将该张量的潜在CCC结构解卷积为低维分量或因子(图1d-e)。因此,这些因素中的每一个都可以解释为一个通信模块或模式,其跨环境的动态由环境维度中的负载表示(图1e)。
为了演示Tensor-cell2cell如何恢复潜在的通信模式,作者模拟了一个由3种细胞类型组成的系统,通过12个环境中的300个LR对进行交互(在模拟中表示为时间点)(图2a)。构建了一个4D通信张量,该张量包含一组嵌入的通信模式,这些模式分配给特定交互细胞对使用的某些LR对,并通过通信分数的振荡、脉动、指数和线性变化来表示(图2a-f)。作者发现四个因素导致了分解,从而最大限度地减少了误差,与引入模式的数量一致(图2f)。作者基于模拟的分析进一步证明,Tensor-cell2cell准确检测通信的环境相关变化,并确定哪些LR对、发送细胞和接收细胞是重要的(图2g)。
Tensor-cell2cell有力地扩展了细胞通信分析
为了证明同时考虑多个环境的能力,作者将Tensor-cell2cell的计算效率和准确性与CellChat进行了比较,CellChat是唯一一种能自动总结多个成对比较的工具(表1)。简而言之,作者发现Tensor-cell2cell在分析多个样本的CCC时速度更快,占用更少的内存,并且实现了更高的准确性。Tensor-cell2cell可以将这些输出重构为4D通信张量(图1),扩展其恢复环境相关通信模式的能力。这种普遍性使用户能够采用任何评分方法。因此,可以使用CellPhoneDB、CellChat、NATMI和SingleCellSignalR对样本特定分析生成的通信分数以及Tensor-cell2cell的内置分数运行Tensor-cell2cell。作者采用上述每种方法分析了12份来自COVID-19不同严重程度(健康、中度和重度)患者的支气管肺泡灌洗液(BALF)样本。结果表明,Tensor-cell2cell可以独立于初始通信评分方法(图3a)一致地识别环境相关的通信模式,平均相似性分数为0.82。Tensor-cell2cell可以检测到一致的CCC特征,与校正基因表达的方法无关,但原始计数除外,正如观察到的高度相似性所示(图3b)。
Tensor-cell2cell将细胞间通信与COVID-19的不同严重程度联系起来
因此,作者在来自COVID-19患者的BALF样本的单细胞数据集上做了测试,以了解Tensor-cell2cell可以揭示COVID-19疾病中多少细胞-细胞以及LR对关系。通过将与该数据集相关的张量分解为10个因子(图4a),tensor-cell2cell发现了代表与COVID-19严重性高度相关的通信模式的因子(图4c)和其他区分不同疾病阶段特征的因子。前两个因子捕获的CCC,涉及BALF中上皮细胞与免疫细胞的自分泌和旁分泌相互作用(图4a)。这些因素的样本负荷揭示了一种通信模式,其中所涉及的LR和细胞-细胞相互作用随着严重程度的增加而变得更强(斯皮尔曼相关性为0.72和0.61,图4c)。Tensor-cell2cell强调上皮细胞是因子1中的主要发送细胞(图4a),作者还进一步提供了涉及顶级信号(如APP、MDK、MIF和CD99)的分子机制的详细信息(图4b)。

图1 细胞间通讯的张量表示和分解

图2 Tensor-cell2cell恢复模拟通讯模式

表1 可用工具中的方法策略和基于环境的分析

图3 不同输入值引起的张量分解的比较

图4 不同程度COVID-19患者细胞间通讯的去卷积
张量细胞阐明与自闭症谱系障碍相关的通讯机制
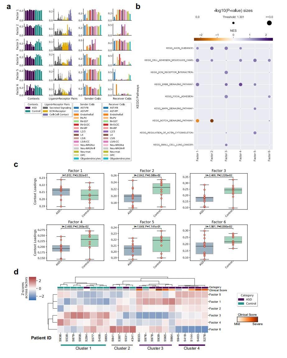
自闭症谱系障碍(ASD)的神经发育失调与信号通路紊乱和CCC以复杂方式相关。为了了解这些细胞和分子机制,作者分析了来自13例ASD患者和10例对照的死后前额叶大脑皮层(PFC)的单核RNA序列(snRNA序列)数据,构建了一个4D通信张量,包含所有样本中存在的16种细胞类型,包括神经元和非神经元细胞,以及749对LR。然后,使用Tensor-cell2cell将其相关CCC解卷积为6种环境驱动模式(图5a)。作者观察到,每个因子与不同的生物学功能相关,包括轴突引导、细胞粘附、细胞外基质受体相互作用、ERBB信号、MAPK信号等(图5b)。此外因素3和4显著区分自闭症与典型的发展对照组(图5c)。皮质层的神经元是因子3中的主要发送细胞,而中间神经元是因子4中的关键接收细胞类型(图5a),小白蛋白中间神经元(in-PV)和表达SV2C的神经元间(in-SV2C)是排名靠前的细胞,与之前报道的在ASD条件下受影响更大的细胞类型一致。下游分析结果表明,在ASD条件下,Tensor-cell2cell捕获的CCC模式的多个失调同时发生(图5d),即使这些模式在单独考虑时无法解释表型差异(图5c)。

图5 Tensor-cell2cell细胞在研究ASD患者细胞间通讯机制中的应用
3
总结与讨论
作者介绍了Tensor-cell2cell,这是一种计算方法,用于识别细胞间通信模块及其在不同背景下的变化(例如,不同疾病严重程度的受试者、多个时间点、不同组织等)。该方法可以根据LR对每个通信模块的贡献对其进行排序,并将这些信号连接到特定的细胞类型和表型。Tensor-cell2cell同时考虑多个环境以识别环境相关的通信模式的能力超越了现有的工具。因此,Tensor-cell2cell是一种灵活的方法,可以集成多个数据集,并以上环境感知的方式轻松识别细胞间通信模式。
Tensor-cell2cell使用许多其他评分方法稳健地检测通信模式。因此,Tensor-cell2cell不仅是对其他工具的改进,而且大大扩展了这些工具,使现有方法能够进行独特的分析。与成对比较相比,Tensor-cell2cell分析多个样本的速度更快,大大缩短了运行时间并减少了内存需求。当GPU可用时,可以进一步加速Tensor-cell2cell的运行时间。与CellChat相比,Tensor-cell2cell的分类准确率更高,使得COVID-19受试者的分类准确率高出10-20%。
生物学意义可以很容易地从Tensorcell2cell中识别出来。例如,对BALF COVID-19分解的手动解释发现了先前在原始研究中未观察到的通信结果,并概括了跨越数十篇同行评审文章的发现。
Tensor-cell2cell的局限性是张量中缺少通信分数的可能性(例如,当一种罕见的细胞类型仅出现在一个样本中时)。尽管Tensor-cell2cell可以处理某些情况下缺失的细胞类型,但实现的张量分解算法可以针对缺失值进行进一步优化。除了此处分析的单细胞数据外,Tensor-cell2cell还接受大量转录组学数据,并且可以进一步用于分析蛋白质组学数据。
参考资料
Armingol, E., Baghdassarian, H.M., Martino, C. et al. Context-aware deconvolution of cell–cell communication with Tensor-cell2cell. Nat Commun 13, 3665 (2022).
https://doi.org/10.1038/s41467-022-31369-2
数据
https://doi.org/10.24433/CO.0051950.v2
代码
https://doi.org/10.24433/CO.0051950.v2 http://lewislab.ucsd.edu/cell2cell/
文章来源: drugai.blog.csdn.net,作者:DrugAI,版权归原作者所有,如需转载,请联系作者。
原文链接:drugai.blog.csdn.net/article/details/125650567
- 点赞
- 收藏
- 关注作者
评论(0)