数据类型选方法【SPSS 073期】
【摘要】
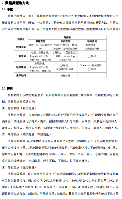
一、教学内容
二、备注
相关资料已上传我的资源,下载链接https://blog.csdn.net/TIQCmatlab?spm=1011.2124.3001.5343
...
一、教学内容


二、备注
相关资料已上传我的资源,下载链接https://blog.csdn.net/TIQCmatlab?spm=1011.2124.3001.5343
文章来源: qq912100926.blog.csdn.net,作者:海神之光,版权归原作者所有,如需转载,请联系作者。
原文链接:qq912100926.blog.csdn.net/article/details/109553579
【版权声明】本文为华为云社区用户转载文章,如果您发现本社区中有涉嫌抄袭的内容,欢迎发送邮件进行举报,并提供相关证据,一经查实,本社区将立刻删除涉嫌侵权内容,举报邮箱:
cloudbbs@huaweicloud.com
- 点赞
- 收藏
- 关注作者
评论(0)