题目: javaWeb学院图书借阅系统(附源码链接免费下载)
目录
一、 语言和环境 语言和环境
1. 实现语言:JAVA 语言。
2. 环境要求:MyEclipse/Eclipse + Tomcat + MySql。
3. 使用技术:Jsp+Servlet+JavaBean+Jdbc 或 Jsp+Servlet+JavaBean+Mybatis。
4. 功能要求: 不得 使用第三方工具生成实体类、持久层代码,否则不得分 。
二、 实现功能 实现功能
随着学院图书馆书籍日与俱增,传统的管理方式已经无法更加方便、快捷、高效地管理学生借书、还书
等需求,现需要开发一套 B/S 结构的图书借阅系统,包含图书的查询、新增、借阅功能,具体实现如下:
1. 首页默认显示所有图书信息,默认要求按照书名排序,如图 1 所示。
(1)按书名排列。
(2)如果该书籍已经被借出,则显示为灰色背景,同时最后无“借阅”操作链接,如果未被借出,则显
示无背景色,同时最后一栏显示“借阅”超链接。
(3)图书状态需要根据状态标识显示“已借出”和“未借出”字样,而不是 0 和 1。
2. 点击“添加图书”链接,跳转至新增图书表单界面,如图 2 所示。
(1)书名、作者、价格不能为空,出版社可以为空。
(2)添加日期默认获取当前系统时间。
(3)添加时状态默认为 0,表示“未借出”。
3. 管理员输入图书基本信息后,点击“保存图书”按钮,要求对表单进行非空验证,其中包括书名、作者,价格,填入这三项必填信息后才能提交,如图 3 所示。
4. 用户输入完整信息提交以后,要求自动跳转至列表界面,此时列表界面显示新增的图书信息(按名称排序,且新增的图书状态应该是“未借出”),如图 4 所示。
5. 用户点击图书列表界面中的“借阅”超链接,弹出提示“您确认借阅该图书?”,如图 5 所示,点击确定后执行借阅操作,然后列表将进行自动刷新,此时借阅的图书状态变更为“已借出”且带有灰色背景色,如图 6 所示。
三、 数据库设计 数据库设计
1. 创建数据库(library_db)。
2. 创建数据表(tb_book),结构如下。
四、 具体要求及推荐实现步骤 具体要求及推荐实现步骤
1.P JSP 版本 的实现步骤 如下:
(1)按以上数据库要求建库、建表,并添加测试数据(不少于 5 条,测试数据不需要和上图一致)。
(2)创建 Web 工程并创建各个包,导入工程所需的 jar 文件(数据库驱动)。
(3)创建 Book 实体类。
(4)创建 Servlet 获取用户不同的请求,并将这些请求转发至业务处理层相应的业务方法。
(5)创建业务处理层,在其中定义业务方法,实现系统需求,在这些业务方法中需要执行 DAO 方法。
(6)创建 BaseDAO 工具类,使用 JDBC 完成数据表数据的查询、添加、借阅的功能方法代码。
(7)编写 JSP 页面,展示数据的查询结果。
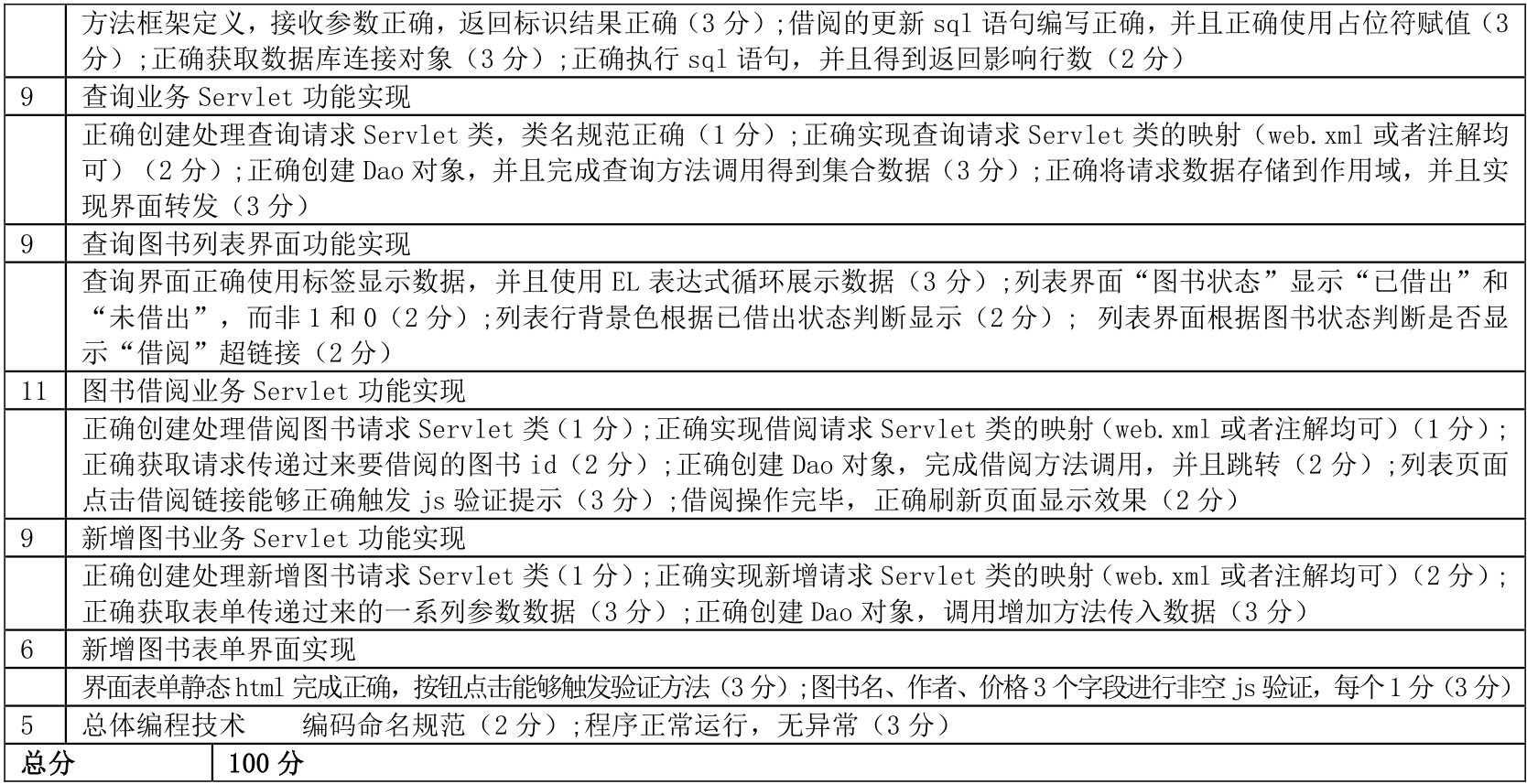
五、 评分标准
下载链接:
- 点赞
- 收藏
- 关注作者









评论(0)