Java并发JUC(java.util.concurrent)JMM内存模型
【摘要】 👨🏻🎓博主介绍:大家好,我是芝士味的椒盐,一名在校大学生,热爱分享知识,很高兴在这里认识大家🌟🌈擅长领域:Java、大数据、运维、电子🙏🏻如果本文章各位小伙伴们有帮助的话,🍭关注+👍🏻点赞+🗣评论+📦收藏,相应的有空了我也会回访,互助!!!🤝另本人水平有限,旨在创作简单易懂的文章,在文章描述时如有错,恳请各位大佬指正,在此感谢!!!@[TOC] JMM是什么请你谈...

👨🏻🎓博主介绍:大家好,我是芝士味的椒盐,一名在校大学生,热爱分享知识,很高兴在这里认识大家🌟
🌈擅长领域:Java、大数据、运维、电子
🙏🏻如果本文章各位小伙伴们有帮助的话,🍭关注+👍🏻点赞+🗣评论+📦收藏,相应的有空了我也会回访,互助!!!
🤝另本人水平有限,旨在创作简单易懂的文章,在文章描述时如有错,恳请各位大佬指正,在此感谢!!!
@[TOC]
JMM是什么
-
请你谈谈你对 Volatile 的理解
Volatile 是 Java 虚拟机提供轻量级的同步机制
1、保证可见性
2、不保证原子性
3、禁止指令重排
-
什么是JMM
JMM : Java内存模型,不存在的东西,概念!约定!
关于JMM的一些同步的约定:
1、线程解锁前,必须把共享变量立刻刷回主存。
2、线程加锁前,必须读取主存中的最新值到工作内存中!
3、加锁和解锁是同一把锁
-
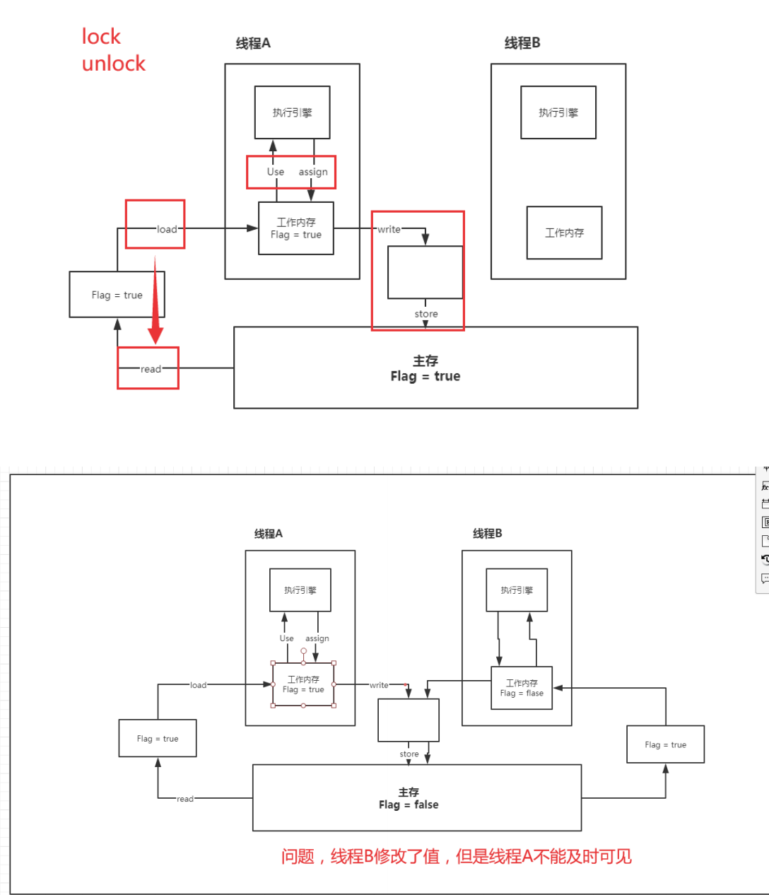
线程 工作内存 、主内存

⚠️ TIps:内存交互操作有8种,虚拟机实现必须保证每一个操作都是原子的,不可在分的(对于double和long类型的变量来说,load、store、read和write操作在某些平台上允许例外)
- lock (锁定):作用于主内存的变量,把一个变量标识为线程独占状态
- unlock (解锁):作用于主内存的变量,它把一个处于锁定状态的变量释放出来,释放后的变量才可以被其他线程锁定
- read (读取):作用于主内存变量,它把一个变量的值从主内存传输到线程的工作内存中,以便随后的load动作使用
- load (载入):作用于工作内存的变量,它把read操作从主存中变量放入工作内存中
- use (使用):作用于工作内存中的变量,它把工作内存中的变量传输给执行引擎,每当虚拟机遇到一个需要使用到变量的值,就会使用到这个指令
- assign (赋值):作用于工作内存中的变量,它把一个从执行引擎中接受到的值放入工作内存的变量副本中
- store (存储):作用于主内存中的变量,它把一个从工作内存中一个变量的值传送到主内存中,以便后续的write使用write (写入):作用于主内存中的变量,它把store操作从工作内存中得到的变量的值放入主内存的变量中
JMM对这八种指令的使用,制定的规则
- 不允许read和load、store和write操作之一单独出现。即使用了read必须load,使用了store必须write
- 不允许线程丢弃他最近的assign操作,即工作变量的数据改变了之后,必须告知主存
- 不允许一个线程将没有assign的数据从工作内存同步回主内存
- 一个新的变量必须在主内存中诞生,不允许工作内存直接使用一个未被初始化的变量。就是怼变量实施use、store操作之前,必须经过assign和load操作
- 一个变量同一时间只有一个线程能对其进行lock。多次lock后,必须执行相同次数的unlock才能解锁
- 如果对一个变量进行lock操作,会清空所有工作内存中此变量的值,在执行引擎使用这个变量前,必须重新load或assign操作初始化变量的值
- 如果一个变量没有被lock,就不能对其进行unlock操作。也不能unlock一个被其他线程锁住的变量
- 对一个变量进行unlock操作之前,必须把此变量同步回主内存
【版权声明】本文为华为云社区用户原创内容,未经允许不得转载,如需转载请自行联系原作者进行授权。如果您发现本社区中有涉嫌抄袭的内容,欢迎发送邮件进行举报,并提供相关证据,一经查实,本社区将立刻删除涉嫌侵权内容,举报邮箱:
cloudbbs@huaweicloud.com
- 点赞
- 收藏
- 关注作者
评论(0)