最全汇总GAN网络及其各种变体(附论文及代码实现)
最近小论文难产啊,各种网络、各种公式推导、各种复杂结构,各种…还是多读读论文,总有好处的~
下面主要总结了GAN网络及其各种变体模型,并附录上模型的论文出处及代码,结合最原始的论文和代码实现,可以加深对模型原理的理解。(文章主要内容来源于网络)
@TOC
前言
下面给出一个整理出来的总体大纲思维导图,下面再分别给出具体内容。文献和代码可直接跳转下载哦~

GAN(经典)
实现最原始的,基于多层感知器构成的生成器和判别器,组成的生成对抗网络模型(Generative Adversarial)。

参考论文:《Generative Adversarial Networks》
代码地址:https://github.com/eriklindernoren/Keras-GAN/blob/master/gan/gan.py
Auxiliary Classifier GAN
实现辅助分类-生成对抗网络(Auxiliary Classifier Generative Adversarial Network)。

参考论文:《Conditional Image Synthesis With Auxiliary Classifier GANs》
代码地址:https://github.com/eriklindernoren/Keras-GAN/blob/master/acgan/acgan.py
BiGAN
实现双向生成对抗网络(Bidirectional Generative Adversarial Network)。

参考论文:《Adversarial Feature Learning》
代码地址:https://github.com/eriklindernoren/Keras-GAN/blob/master/bigan/bigan.py
BGAN
实现边界搜索生成对抗网络(Boundary-Seeking Generative Adversarial Networks)。

参考论文:《Boundary-Seeking Generative Adversarial Networks》
代码地址:https://github.com/eriklindernoren/Keras-GAN/blob/master/bgan/bgan.py
CC-GAN
实现基于上下文的半监督生成对抗网络(Semi-Supervised Learning with Context-Conditional Generative Adversarial Networks)。

参考论文:《Semi-Supervised Learning with Context-Conditional Generative Adversarial Networks》
代码地址:https://github.com/eriklindernoren/Keras-GAN/blob/master/ccgan/ccgan.py
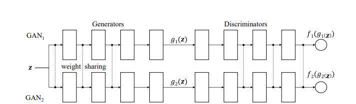
CoGAN
实现耦合生成对抗网络(Coupled generative adversarial networks)。

参考论文:《Coupled Generative Adversarial Networks》
代码地址:https://github.com/eriklindernoren/Keras-GAN/blob/master/cogan/cogan.py
CycleGAN
实现基于循环一致性对抗网络(Cycle-Consistent Adversarial Networks)的不成对的Image-to-Image 翻译。

参考论文:《Unpaired Image-to-Image Translation using Cycle-Consistent Adversarial Networks》
代码地址:https://github.com/eriklindernoren/Keras-GAN/blob/master/cyclegan/cyclegan.py
DCGAN
实现深度卷积生成对抗网络(Deep Convolutional Generative Adversarial Network)。

参考论文:《Unsupervised Representation Learning with Deep Convolutional Generative Adversarial Networks》
代码地址:https://github.com/eriklindernoren/Keras-GAN/blob/master/dcgan/dcgan.py
DualGAN
实现对偶生成对抗网络(DualGAN),基于无监督的对偶学习进行Image-to-Image翻译。

参考论文:《DualGAN: Unsupervised Dual Learning for Image-to-Image Translation》
代码地址:https://github.com/eriklindernoren/Keras-GAN/blob/master/dualgan/dualgan.py
InfoGAN
实现的信息最大化的生成对抗网络(InfoGAN),基于信息最大化生成对抗网络的可解释表示学习。

代码地址:https://github.com/eriklindernoren/Keras-GAN/blob/master/infogan/infogan.py
LSGAN
实现最小均方误差的生成对抗网络(Least Squares Generative Adversarial Networks)。

参考论文:《Least Squares Generative Adversarial Networks》
代码地址:https://github.com/eriklindernoren/Keras-GAN/blob/master/lsgan/lsgan.py
SGAN
实现半监督生成对抗网络(Semi-Supervised Generative Adversarial Network)。

参考论文:《Semi-Supervised Learning with Generative Adversarial Networks》
代码地址:https://github.com/eriklindernoren/Keras-GAN/blob/master/sgan/sgan.py
WGAN
实现 Wasserstein GAN。

参考论文:《Wasserstein GAN》
代码地址:https://github.com/eriklindernoren/Keras-GAN/blob/master/wgan/wgan.py
- 点赞
- 收藏
- 关注作者
评论(0)