Hadoop之MapReduce04【客户端源码分析】
【摘要】
本文是基于hadoop2.6.5的源码分析。
客户端源码分析
启动的客户端代码
public static void main(String[] args) throws Exception {...
本文是基于hadoop2.6.5的源码分析。
客户端源码分析
启动的客户端代码
public static void main(String[] args) throws Exception {
// 创建配置文件对象
Configuration conf = new Configuration(true);
// 获取Job对象
Job job = Job.getInstance(conf);
// 设置相关类
job.setJarByClass(WcTest.class);
// 指定 Map阶段和Reduce阶段的处理类
job.setMapperClass(MyMapperTask.class);
job.setReducerClass(MyReducerTask.class);
// 指定Map阶段的输出类型
job.setMapOutputKeyClass(Text.class);
job.setMapOutputValueClass(IntWritable.class);
// 指定job的原始文件的输入输出路径 通过参数传入
FileInputFormat.setInputPaths(job, new Path(args[0]));
FileOutputFormat.setOutputPath(job, new Path(args[1]));
// 提交任务,并等待响应
job.waitForCompletion(true);
}
- 1
- 2
- 3
- 4
- 5
- 6
- 7
- 8
- 9
- 10
- 11
- 12
- 13
- 14
- 15
- 16
- 17
- 18
- 19
- 20
- 21
- 22
- 23
1.Configuration 对象
Configuration 用来存储相关的配置文件。在该类中有一段static代码块

2.Job对象的获取
我们来看下Job对象的实例化过程。
// 获取Job对象
Job job = Job.getInstance(conf);
- 1
- 2
进入getInstance(conf)方法。
public static Job getInstance(Configuration conf) throws IOException {
// create with a null Cluster
JobConf jobConf = new JobConf(conf);
return new Job(jobConf);
}
- 1
- 2
- 3
- 4
- 5
Job类中同样有static代码块。

进入loadResources方法

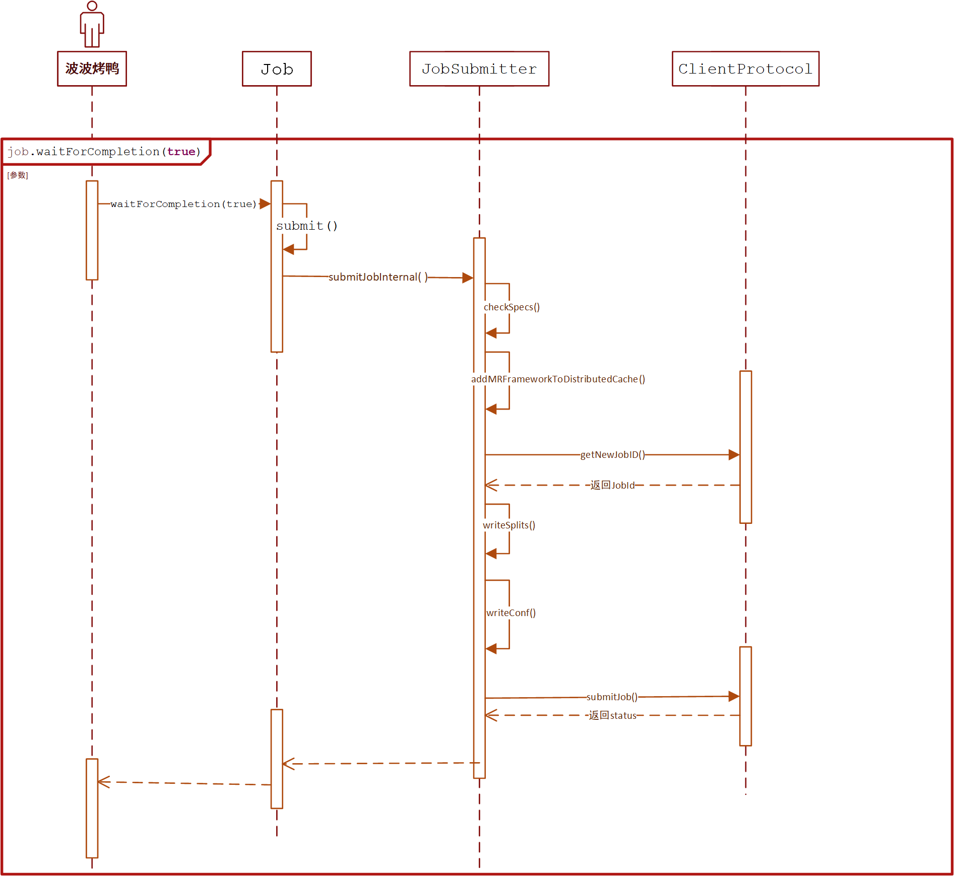
3.waitForCompletion
该方法的执行过程比较复杂,我们慢慢来分析,首先来看下简化的时序图

3.1waitForCompletion
public boolean waitForCompletion(boolean verbose
) throws IOException, InterruptedException,
ClassNotFoundException {
// 判断任务的状态,如果是DEFINE就提交
if (state == JobState.DEFINE) {
submit();
}
if (verbose) {
// 监听并且输出任务信息
monitorAndPrintJob();
} else {
// get the completion poll interval from the client.
int completionPollIntervalMillis =
Job.getCompletionPollInterval(cluster.getConf());
while (!isComplete()) {
try {
// 间隔判断是否执行完成
Thread.sleep(completionPollIntervalMillis);
} catch (InterruptedException ie) {
}
}
}
return isSuccessful();
}
- 1
- 2
- 3
- 4
- 5
- 6
- 7
- 8
- 9
- 10
- 11
- 12
- 13
- 14
- 15
- 16
- 17
- 18
- 19
- 20
- 21
- 22
- 23
- 24
3.2submit
进入submit方法查看
public void submit()
throws IOException, InterruptedException, ClassNotFoundException {
// 再次确认任务状态
ensureState(JobState.DEFINE);
// 默认使用new APIs
setUseNewAPI();
// 初始化cluster对象
connect();
// 根据初始化得到的cluster对象生成JobSubmitter对象
final JobSubmitter submitter =
getJobSubmitter(cluster.getFileSystem(), cluster.getClient());
//
status = ugi.doAs(new PrivilegedExceptionAction<JobStatus>() {
public JobStatus run() throws IOException, InterruptedException,
ClassNotFoundException {
// 进入 submitJobInternal 方法查看
return submitter.submitJobInternal(Job.this, cluster);
}
});
//将job的状态设置为RUNNING
state = JobState.RUNNING;
LOG.info("The url to track the job: " + getTrackingURL());
}
- 1
- 2
- 3
- 4
- 5
- 6
- 7
- 8
- 9
- 10
- 11
- 12
- 13
- 14
- 15
- 16
- 17
- 18
- 19
- 20
- 21
- 22
- 23
3.3 submitJobInternal
/**
*
* 检查job的输入输出规范
* 计算job的InputSplit
* 如果需要的话,设置需要的核算信息对于job的分布式缓存
* 复制job的jar和配置文件到分布式文件系统的系统目录
* 提交作业执行以及监控它的状态
*/
JobStatus submitJobInternal(Job job, Cluster cluster)
throws ClassNotFoundException, InterruptedException, IOException {
//检查job的输出空间
checkSpecs(job);
Configuration conf = job.getConfiguration();
// 将MapReduce框架加入分布式缓存中
addMRFrameworkToDistributedCache(conf);
// 初始化job的工作根目录并返回path路径
Path jobStagingArea = JobSubmissionFiles.getStagingDir(cluster, conf);
//configure the command line options correctly on the submitting dfs
InetAddress ip = InetAddress.getLocalHost();
if (ip != null) {
submitHostAddress = ip.getHostAddress();
submitHostName = ip.getHostName();
conf.set(MRJobConfig.JOB_SUBMITHOST,submitHostName);
conf.set(MRJobConfig.JOB_SUBMITHOSTADDR,submitHostAddress);
}
// 为job分配一个名字
JobID jobId = submitClient.getNewJobID();
job.setJobID(jobId);
// 获得job的提交路径,也就是在jobStagingArea目录下建一个以jobId为文件名的目录
Path submitJobDir = new Path(jobStagingArea, jobId.toString());
JobStatus status = null;
// 进行一系列的配置
try {
conf.set(MRJobConfig.USER_NAME,
UserGroupInformation.getCurrentUser().getShortUserName());
conf.set("hadoop.http.filter.initializers",
"org.apache.hadoop.yarn.server.webproxy.amfilter.AmFilterInitializer");
conf.set(MRJobConfig.MAPREDUCE_JOB_DIR, submitJobDir.toString());
LOG.debug("Configuring job " + jobId + " with " + submitJobDir
+ " as the submit dir");
// get delegation token for the dir
TokenCache.obtainTokensForNamenodes(job.getCredentials(),
new Path[] { submitJobDir }, conf);
populateTokenCache(conf, job.getCredentials());
// generate a secret to authenticate shuffle transfers
if (TokenCache.getShuffleSecretKey(job.getCredentials()) == null) {
KeyGenerator keyGen;
try {
keyGen = KeyGenerator.getInstance(SHUFFLE_KEYGEN_ALGORITHM);
keyGen.init(SHUFFLE_KEY_LENGTH);
} catch (NoSuchAlgorithmException e) {
throw new IOException("Error generating shuffle secret key", e);
}
SecretKey shuffleKey = keyGen.generateKey();
TokenCache.setShuffleSecretKey(shuffleKey.getEncoded(),
job.getCredentials());
}
// 这个方法实现文件上传
copyAndConfigureFiles(job, submitJobDir);
Path submitJobFile = JobSubmissionFiles.getJobConfPath(submitJobDir);
// Create the splits for the job
LOG.debug("Creating splits at " + jtFs.makeQualified(submitJobDir));
// 方法内部会根据我们之前的设置,选择使用new-api还是old-api分别进行分片操作
int maps = writeSplits(job, submitJobDir);
conf.setInt(MRJobConfig.NUM_MAPS, maps);
LOG.info("number of splits:" + maps);
// write "queue admins of the queue to which job is being submitted"
// to job file.
String queue = conf.get(MRJobConfig.QUEUE_NAME,
JobConf.DEFAULT_QUEUE_NAME);
AccessControlList acl = submitClient.getQueueAdmins(queue);
conf.set(toFullPropertyName(queue,
QueueACL.ADMINISTER_JOBS.getAclName()), acl.getAclString());
// removing jobtoken referrals before copying the jobconf to HDFS
// as the tasks don't need this setting, actually they may break
// because of it if present as the referral will point to a
// different job.
TokenCache.cleanUpTokenReferral(conf);
if (conf.getBoolean(
MRJobConfig.JOB_TOKEN_TRACKING_IDS_ENABLED,
MRJobConfig.DEFAULT_JOB_TOKEN_TRACKING_IDS_ENABLED)) {
// Add HDFS tracking ids
ArrayList<String> trackingIds = new ArrayList<String>();
for (Token<? extends TokenIdentifier> t :
job.getCredentials().getAllTokens()) {
trackingIds.add(t.decodeIdentifier().getTrackingId());
}
conf.setStrings(MRJobConfig.JOB_TOKEN_TRACKING_IDS,
trackingIds.toArray(new String[trackingIds.size()]));
}
// 提交规划文件 job.split wc.jar ...
writeConf(conf, submitJobFile);
//
// Now, actually submit the job (using the submit name)
// 提交任务
printTokens(jobId, job.getCredentials());
status = submitClient.submitJob(
jobId, submitJobDir.toString(), job.getCredentials());
if (status != null) {
return status;
} else {
throw new IOException("Could not launch job");
}
} finally {
if (status == null) {
LOG.info("Cleaning up the staging area " + submitJobDir);
if (jtFs != null && submitJobDir != null)
jtFs.delete(submitJobDir, true);
}
}
}
- 1
- 2
- 3
- 4
- 5
- 6
- 7
- 8
- 9
- 10
- 11
- 12
- 13
- 14
- 15
- 16
- 17
- 18
- 19
- 20
- 21
- 22
- 23
- 24
- 25
- 26
- 27
- 28
- 29
- 30
- 31
- 32
- 33
- 34
- 35
- 36
- 37
- 38
- 39
- 40
- 41
- 42
- 43
- 44
- 45
- 46
- 47
- 48
- 49
- 50
- 51
- 52
- 53
- 54
- 55
- 56
- 57
- 58
- 59
- 60
- 61
- 62
- 63
- 64
- 65
- 66
- 67
- 68
- 69
- 70
- 71
- 72
- 73
- 74
- 75
- 76
- 77
- 78
- 79
- 80
- 81
- 82
- 83
- 84
- 85
- 86
- 87
- 88
- 89
- 90
- 91
- 92
- 93
- 94
- 95
- 96
- 97
- 98
- 99
- 100
- 101
- 102
- 103
- 104
- 105
- 106
- 107
- 108
- 109
- 110
- 111
- 112
- 113
- 114
- 115
- 116
- 117
- 118
- 119
- 120
- 121
- 122
3.4writeSplits
private int writeSplits(org.apache.hadoop.mapreduce.JobContext job,
Path jobSubmitDir) throws IOException,
InterruptedException, ClassNotFoundException {
JobConf jConf = (JobConf)job.getConfiguration();
int maps;
if (jConf.getUseNewMapper()) {
//进入
maps = writeNewSplits(job, jobSubmitDir);
} else {
maps = writeOldSplits(jConf, jobSubmitDir);
}
return maps;
}
- 1
- 2
- 3
- 4
- 5
- 6
- 7
- 8
- 9
- 10
- 11
- 12
- 13
3.5writeNewSplits
int writeNewSplits(JobContext job, Path jobSubmitDir) throws IOException,
InterruptedException, ClassNotFoundException {
Configuration conf = job.getConfiguration();
// 根据我们设置的inputFormat.class通过反射获得inputFormat对象
InputFormat<?, ?> input =
ReflectionUtils.newInstance(job.getInputFormatClass(), conf);
// 获取分片信息
List<InputSplit> splits = input.getSplits(job);
T[] array = (T[]) splits.toArray(new InputSplit[splits.size()]);
// sort the splits into order based on size, so that the biggest
// go first
Arrays.sort(array, new SplitComparator());
// 将分片的信息写入到jobSubmitDir --job.split文件中
JobSplitWriter.createSplitFiles(jobSubmitDir, conf,
jobSubmitDir.getFileSystem(conf), array);
return array.length;
}
- 1
- 2
- 3
- 4
- 5
- 6
- 7
- 8
- 9
- 10
- 11
- 12
- 13
- 14
- 15
- 16
- 17
- 18
3.6 getSplits
public List<InputSplit> getSplits(JobContext job) throws IOException {
Stopwatch sw = new Stopwatch().start();
// 最小值
long minSize = Math.max(getFormatMinSplitSize(), getMinSplitSize(job));
// 最大值
long maxSize = getMaxSplitSize(job);
// generate splits
List<InputSplit> splits = new ArrayList<InputSplit>();
List<FileStatus> files = listStatus(job);
for (FileStatus file: files) {
Path path = file.getPath();
long length = file.getLen();
if (length != 0) {
BlockLocation[] blkLocations;
if (file instanceof LocatedFileStatus) {
blkLocations = ((LocatedFileStatus) file).getBlockLocations();
} else {
FileSystem fs = path.getFileSystem(job.getConfiguration());
blkLocations = fs.getFileBlockLocations(file, 0, length);
}
if (isSplitable(job, path)) {
// 获取block大小
long blockSize = file.getBlockSize();
// 获取splitSize大小
long splitSize = computeSplitSize(blockSize, minSize, maxSize);
long bytesRemaining = length;
while (((double) bytesRemaining)/splitSize > SPLIT_SLOP) {
int blkIndex = getBlockIndex(blkLocations, length-bytesRemaining);
splits.add(makeSplit(path, length-bytesRemaining, splitSize,
blkLocations[blkIndex].getHosts(),
blkLocations[blkIndex].getCachedHosts()));
bytesRemaining -= splitSize;
}
if (bytesRemaining != 0) {
int blkIndex = getBlockIndex(blkLocations, length-bytesRemaining);
splits.add(makeSplit(path, length-bytesRemaining, bytesRemaining,
blkLocations[blkIndex].getHosts(),
blkLocations[blkIndex].getCachedHosts()));
}
} else { // not splitable
splits.add(makeSplit(path, 0, length, blkLocations[0].getHosts(),
blkLocations[0].getCachedHosts()));
}
} else {
//Create empty hosts array for zero length files
splits.add(makeSplit(path, 0, length, new String[0]));
}
}
// Save the number of input files for metrics/loadgen
job.getConfiguration().setLong(NUM_INPUT_FILES, files.size());
sw.stop();
if (LOG.isDebugEnabled()) {
LOG.debug("Total # of splits generated by getSplits: " + splits.size()
+ ", TimeTaken: " + sw.elapsedMillis());
}
return splits;
}
- 1
- 2
- 3
- 4
- 5
- 6
- 7
- 8
- 9
- 10
- 11
- 12
- 13
- 14
- 15
- 16
- 17
- 18
- 19
- 20
- 21
- 22
- 23
- 24
- 25
- 26
- 27
- 28
- 29
- 30
- 31
- 32
- 33
- 34
- 35
- 36
- 37
- 38
- 39
- 40
- 41
- 42
- 43
- 44
- 45
- 46
- 47
- 48
- 49
- 50
- 51
- 52
- 53
- 54
- 55
- 56
- 57
- 58
- 59
- 60
3.7computeSplitSize
protected long computeSplitSize(long blockSize, long minSize,
long maxSize) {
return Math.max(minSize, Math.min(maxSize, blockSize));
}
- 1
- 2
- 3
- 4
3.8 submitJobInternal
回到 submitJobInternal方法中
// 提交规划文件 job.split wc.jar ...
writeConf(conf, submitJobFile);
//
// Now, actually submit the job (using the submit name)
// 提交任务
printTokens(jobId, job.getCredentials());
status = submitClient.submitJob(
jobId, submitJobDir.toString(), job.getCredentials());
if (status != null) {
return status;
} else {
throw new IOException("Could not launch job");
}
} finally {
if (status == null) {
LOG.info("Cleaning up the staging area " + submitJobDir);
if (jtFs != null && submitJobDir != null)
// 删除规划文件
jtFs.delete(submitJobDir, true);
}
}
- 1
- 2
- 3
- 4
- 5
- 6
- 7
- 8
- 9
- 10
- 11
- 12
- 13
- 14
- 15
- 16
- 17
- 18
- 19
- 20
- 21
- 22
- 23
至此整理流程代码看完~ 详细的可以多看下源码
文章来源: dpb-bobokaoya-sm.blog.csdn.net,作者:波波烤鸭,版权归原作者所有,如需转载,请联系作者。
原文链接:dpb-bobokaoya-sm.blog.csdn.net/article/details/89007509
【版权声明】本文为华为云社区用户转载文章,如果您发现本社区中有涉嫌抄袭的内容,欢迎发送邮件进行举报,并提供相关证据,一经查实,本社区将立刻删除涉嫌侵权内容,举报邮箱:
cloudbbs@huaweicloud.com
- 点赞
- 收藏
- 关注作者

评论(0)