Python之深入解析一行代码计算每个省面积的神器Geopandas
【摘要】
一、前言
GeoPandas 是一个基于 pandas,针对地理数据做了特别支持的第三方模块。它继承 pandas.Series 和 pandas.Dataframe,实现了 GeoSeries 和 G...
一、前言
- GeoPandas 是一个基于 pandas,针对地理数据做了特别支持的第三方模块。
- 它继承 pandas.Series 和 pandas.Dataframe,实现了 GeoSeries 和 GeoDataFrame 类,使得其操纵和分析平面几何对象非常方便。

二、准备
① Python 安装
- 在 windows 上安装 Python:
-
- 下载 Python 的最新版本:访问链接 Python 官网,在 Windows 操作系统上安装 Python 3.10.0,大家也可以自行选择最新版的下载。

-
- 进入下一个页面后,拉到最下面,选择 Windows embeddable package (64-bit) 下载:

-
- 双击下载完成的应用程序,记得一定要勾选 ADD Python 3.7 to PATH,否则 cmd 无法运行 Python,然后选择 Install Now 进行安装,默认会安装 pip,而且将安装到 C 盘(推荐)。如果希望换一个盘安装,可以点击 Customize installation 在里面选择其他的盘。
- 在 macOS 上安装 Python:
-
- 其实 macOS 上是默认安装了 Python 的,只不过版本是 Python2.7,其相对于现在的 Python 3 缺少了很多特性,而且速度也比 Python 3 慢,因此还是建议大家装 Python 3。
-
- 同样地,下载 Python 的最新版本,访问链接:Python 官网,在 macOS 操作系统上安装 Python 3.7.4,大家也可以自行选择最新版的下载。

-
- 进入下一个页面后,拉到最下面,选择 macOS 64-bit universal2 installer 下载:

-
- 下载完成后得到一个 pkg 文件,双击打开,按照指示步骤进行安装即可。
② 安装依赖
- 请选择以下任一种方式输入命令安装依赖:
-
- Windows 环境打开 Cmd (开始 - 运行 - CMD);
-
- MacOS 环境打开 Terminal (command + 空格输入 Terminal);
-
- 如果使用的是 VSCode 编辑器或 Pycharm,可以直接使用界面下方的 Terminal。
pip install rich
- 1
- 由于 geopandas 涉及到许多第三方依赖,pip 安装起来非常麻烦,因此这里推荐使用 conda 安装 geopandas,一行语句即可完成安装:
conda install geopandas
- 1
三、基本使用
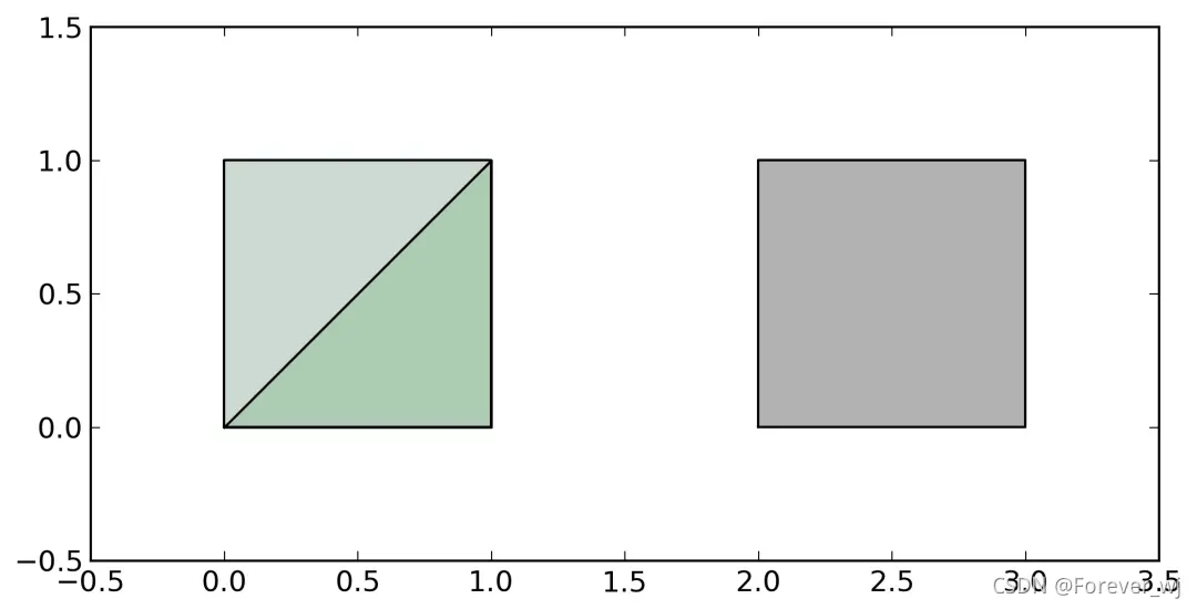
- 设定坐标绘制简单的图形:
import geopandas
from shapely.geometry import Polygon
p1 = Polygon([(0, 0), (1, 0), (1, 1)])
p2 = Polygon([(0, 0), (1, 0), (1, 1), (0, 1)])
p3 = Polygon([(2, 0), (3, 0), (3, 1), (2, 1)])
g = geopandas.GeoSeries([p1, p2, p3])
# g:
# result:
# 0 POLYGON ((0 0, 1 0, 1 1, 0 0))
# 1 POLYGON ((0 0, 1 0, 1 1, 0 1, 0 0))
# 2 POLYGON ((2 0, 3 0, 3 1, 2 1, 2 0))
# dtype: geometry
- 1
- 2
- 3
- 4
- 5
- 6
- 7
- 8
- 9
- 10
- 11
- 12
- 13
- 这些变量所形成的图形如下:

- 这里有一个重要且强大的用法,通过 area 属性,geopandas 能直接返回这些图形的面积:
>>> print(g.area)
0 0.5
1 1.0
2 1.0
dtype: float64
- 1
- 2
- 3
- 4
- 5
- 不仅如此,通过 plot 属性函数,还可以直接生成 matplotlib 图:
>>> g.plot()
- 1
- 通过 matplot 的 pyplot,可以将图片保存下来:
import matplotlib.pyplot as plt
g.plot()
plt.savefig("test.png")
- 1
- 2
- 3
- 学会上面的基本用法, 就可以进行简单的地图绘制及面积的计算。
四、绘制并算出每个省的面积
- 此外,它最大的亮点是可以通过 Fiona(底层实现,用户不需要管),读取比如 ESRI shapefile(一种用于存储地理要素的几何位置和属性信息的非拓扑简单格式)。
import geopandas
import matplotlib.pyplot as plt
from shapely.geometry import Polygon
maps = geopandas.read_file('1.shx')
# 读取的数据格式类似于
# geometry
# 0 POLYGON ((1329152.341 5619034.278, 1323327.591...
# 1 POLYGON ((-2189253.375 4611401.367, -2202922.3...
# 2 POLYGON ((761692.092 4443124.843, 760999.873 4...
# 3 POLYGON ((-34477.046 4516813.963, -41105.128 4...
# ... ...
maps.plot()
plt.savefig("test.png")
- 1
- 2
- 3
- 4
- 5
- 6
- 7
- 8
- 9
- 10
- 11
- 12
- 13
- 14
- 如代码所示,通过 read_file,可以读取 shx、gpkg、geojson 等数据。读取出来的图形如下:

- 同样,这个 shapefile 是省级行政区的,每一个省级行政区都被划分为一个区块,因此可以一行语句算出每个省级行政区所占面积:
print(maps.area)
# 0 4.156054e+11
# 1 1.528346e+12
# 2 1.487538e+11
# 3 4.781135e+10
# 4 1.189317e+12
# 5 1.468277e+11
# 6 1.597052e+11
# 7 9.770609e+10
# 8 1.385692e+11
# 9 1.846538e+11
# 10 1.015979e+11
# ... ...
- 1
- 2
- 3
- 4
- 5
- 6
- 7
- 8
- 9
- 10
- 11
- 12
- 13
- GeoPandas 的更多特性,请参考:GeoPandas。
文章来源: blog.csdn.net,作者:Serendipity·y,版权归原作者所有,如需转载,请联系作者。
原文链接:blog.csdn.net/Forever_wj/article/details/120686469
【版权声明】本文为华为云社区用户转载文章,如果您发现本社区中有涉嫌抄袭的内容,欢迎发送邮件进行举报,并提供相关证据,一经查实,本社区将立刻删除涉嫌侵权内容,举报邮箱:
cloudbbs@huaweicloud.com
- 点赞
- 收藏
- 关注作者
评论(0)