软考——法律法规与标准化
【摘要】 保护期限知识产权人的确定单位和委托的区别在于,当合同中未规定著作权的归属时,著作权默认归于单位,而委托创作中,著作权默认归属于创作方个人,具体如下:侵权判定中国公民、法人或者其他组织的作品,不论是否发表,都享有著作权。开发软件所用的思想、处理过程、操作方法或者数学概念不受保护。著作权法不适用于下列情形:法律、法规、国家机关的决议、决定、命令和其他具有立法、行政、司法性质的文件,及其官方正式译...
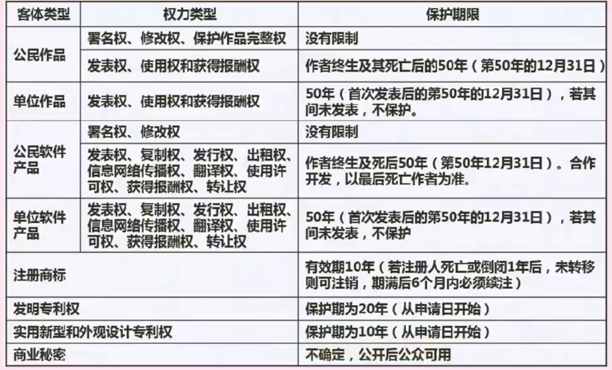
保护期限

知识产权人的确定

单位和委托的区别在于,当合同中未规定著作权的归属时,著作权默认归于单位,而委托创作中,著作权默认归属于创作方个人,具体如下:
侵权判定
中国公民、法人或者其他组织的作品,不论是否发表,都享有著作权。
开发软件所用的思想、处理过程、操作方法或者数学概念不受保护。
著作权法不适用于下列情形:
- 法律、法规、国家机关的决议、决定、命令和其他具有立法、行政、司法性质的文件,及其官方正式译文
- 时事新闻;
- 历法、通用数表、通用表格和公式。

其他法律细则
商业秘密
- 构成条件:未公开、能为权利人带来利益、保密性。
- 商业秘密:无固定的保密时间,一般由企业自行规定。且不能延长。
专利权
- 期限:发明专利权保护期限为自申请日起20年:实用新型专利权和外观设计专利权保护期限为自申请日起10年。
- 专利权:谁先申请就归谁,若同一天申请,则双方协商或者以抽签方式决定。
商标权
- 必须使用注册商标的商品范围包括:国家规定并由国家工商行政管理局公布的人用药品和烟草制品、国家规定并由国家工商行政管理局公布的其他商品。
- 商标权认定方式与专利权类似,也是谁先申请就归谁,如果同一天申请,则谁先使用该商标就归谁,若都未使用或同时使用,则由双方协商或者以抽签方式决定(比专利权多一个使用判断)。
- “近似商标”是指文字、数字、图形、三维标志或颜色组合等商标的构成要素的发音、视觉、含义或排列顺序及整体结构上虽有一定区别,但又使人难以区分,容易产生混淆的商标。会生商标侵权,故不能同时注册。由双方协商决定,协商未果后采用抽签方式决定。
引用资料
- 只能引用发表的作品,不能引用未发表的作品;
- 只能限于介绍、评论作品;
- 只要不构成自己作品的主要部分,可适当引用资料;
- 不必征得原作者的同意,不需要向他支付报酬。
标准的分类

标准的编号
- 国际:标准代号+专业类号+顺序号+年代号。
- 我国标准代号及编号:强制性国家标准代号为GB,推荐性国家标准代号为GB「,指导性国家标准代号为GB/z,国家实物标准代号GSB。
- 行业标准代号一般由汉语拼音大写字母组成,如汽车QC等。
- 地方标准代号由大写汉语拼音DB加上省级行政区划代码的前两位组成。
- 企业标准代号由“Q/”加上企业代号组成。
【声明】本内容来自华为云开发者社区博主,不代表华为云及华为云开发者社区的观点和立场。转载时必须标注文章的来源(华为云社区)、文章链接、文章作者等基本信息,否则作者和本社区有权追究责任。如果您发现本社区中有涉嫌抄袭的内容,欢迎发送邮件进行举报,并提供相关证据,一经查实,本社区将立刻删除涉嫌侵权内容,举报邮箱:
cloudbbs@huaweicloud.com
- 点赞
- 收藏
- 关注作者
评论(0)