【项目】工艺品展示系统——系统分析
目录
需求分析
功能需求分析
系统功能是通过前后台管理实现的,前台主要是注册后的会员的功能实现,
后台为管理员对系统的管理和维护。下面对前后台的功能做出介绍。
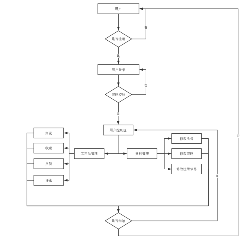
前台功能介绍:
(1)注册管理:实现一般用户的注册,注册会员可以进入会员中心修改自己的注册信息,自己的头像,自己的邮箱和登陆密码。
(2)搜索功能:对全站的工艺品标题进行抹灰搜索,并通过搜索的结果进入相应的工艺品展示详情。
(3)留言功能:登陆用户可以在展示的工艺品下面进行留言。
(4)点赞功能:用户可以在展示的工艺品详情页面下面进行点赞。
(5)收藏功能:用户可以在展示的工艺品详情页面进行添加到自己的收藏夹方便日后重新欣赏。
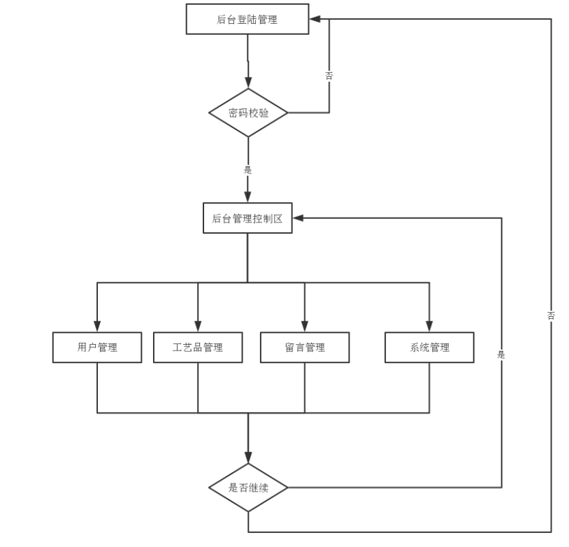
后台功能介绍:
(1)登陆管理:实现管理员的登陆,管理员都可以修改自己的登陆密码。
(2)工艺品管理:对工艺品进行增删改查。
(3)留言管理:对用户反馈的信息进行删除。
(4)用户管理:可以对前台注册的用户进行封禁和解封。
(5)站点管理:完善本网站的的持有人或者单位的信息。
性能需求分析
系统安全性
对此要有苛刻的管理要求,如下:
(1)在对系统的内容进行管理时,第一使用账号和密码登陆,没注册的人无权在网站进行一些使用,如许系统的安全性得以保证。
(2)在使用中使用者只能使用自己的权限。
数据完整性
(1)要有全部的数据,无内容空缺。
(2)全部数据彼此连接着。
(3)同一类数据在任何地方要相同。
系统数据分析
系统的数据分析是进行系统功能划分和系统设计最重要的一个环节, 本数据库主要有用户信息、管理员信息、站点信息、留言板信息、收藏信息、工艺品信息。以下是系统所需的数据项和数据结构的使用情况:
(1) 用户信息:包括的数据项有:ID、用户名、用户密码、用户头像、用户建立时间、用户IP地址、邮箱地址。
(2) 管理员信息:包括的数据项有:ID、用户名、密码、邮箱、备案号ICP,联系地址。
(3) 工艺品信息:包括的数据项有:ID、工艺品标题、工艺品类别、工艺品浏览量、工艺品发布时间、工艺品具体内容、工艺品发布人、工艺品添加时间、工艺品修改时间、工艺品点赞数。
(4) 留言板信息:包括的数据项有:ID、留言内容、留言人、留言文章、留言时间、留言IP地址、回复内容、
管理员名称、回复时间、留言时间。
(5) 收藏信息:包括的数据项有:ID、用户名、工艺品ID。
系统功能模块示意图

系统流程图设计


项目运行环境
为了保证系统运行的效率和可靠性,系统服务器端应具有较高的软硬件配
置,客户端的要求不是很高。系统运行环境要求如下:
软件环境:
客户端: Windows98/NT/XP,Internet Explorer(IE)等
服务器端: Windows NT/Windows2000,Internet Information Server (IIS)5.0
及其以上版本, IE 等。
数据库:采用 MySql,运行于服务器端。
硬件环境:
服务器 CPU:PIII 500 以上, 内存: 256M 以上
客户机 CPU:P200MMX 以上,内存: 32M 以上
文章来源: hiszm.blog.csdn.net,作者:孙中明,版权归原作者所有,如需转载,请联系作者。
原文链接:hiszm.blog.csdn.net/article/details/113380279
- 点赞
- 收藏
- 关注作者
评论(0)