【Google Play】2021 年 8 月之后的 APK 与 App Bundle 上传格式问题
Google Play 上架完整流程 系列文章目录
【Google Play】创建 Google 开发者账号 ( 注册邮箱账号 | 创建开发者账号 )
【Google Play】创建并设置应用 ( 访问权限 | 内容分级 | 受众群体 | 类别及联系方式 | 商品详情 )
【Google Play】App Bundle 使用详解 ( 简介 | 应用内更新 | 即时更新 | 灵活更新 )
【Google Play】App Bundle 使用详解 ( 按条件分发 | 国家地区 | SDK 版本 | 设备功能 | 按需分发 | 资源分发 )
【Google Play】App Bundle 使用详解 ( 应用模块化 )
【Google Play】创建和管理内部测试版本 ( 创建内部测试版本 | 检查并发布内部测试版本 )
【Google Play】内部测试版本分发设置 ( 测试链接 | 配置测试权限 | 下载测试应用 )
【Google Play】Google Play 签名维护 ( 签名机制 | Google Play 签名机制选择 | 签名更新 )
【Google Play】Google Play 开放式测试 ( 简介 | 发布开放式测试版本 )
【Google Play】IARC 年龄分级 ( IARC 国际年龄分级联盟 | Google Play 设置应用年龄分级 )
【Google Play】2021 年 8 月之后的 APK 与 App Bundle 上传格式问题
一、当前的应用市场现状
Google 官方给出的应用发布格式推荐使用 App Bundle 格式上传 ;
比较尴尬的是 , 公司要求 , 任何传出的应用都必须进行加固 , 审核通过后 , 才能向外发布 , 目前国内的加固厂商基本不提供 AAB 格式的加固服务 , 或者是给报了一个无法接受的较高的价格 ;
还有一点 , AAB 格式与 APK 虽然大部分操作相同 , 但还是有一定的区别的 , 国内的应用市场 , 暂时不支持 AAB 格式 ;
开发的应用 , 肯定要在 Google Play 和国内的几十家应用市场同时上线 , 如果同时维护 AAB 与 APK 就很麻烦 ;
二、Google Play 应用上传格式
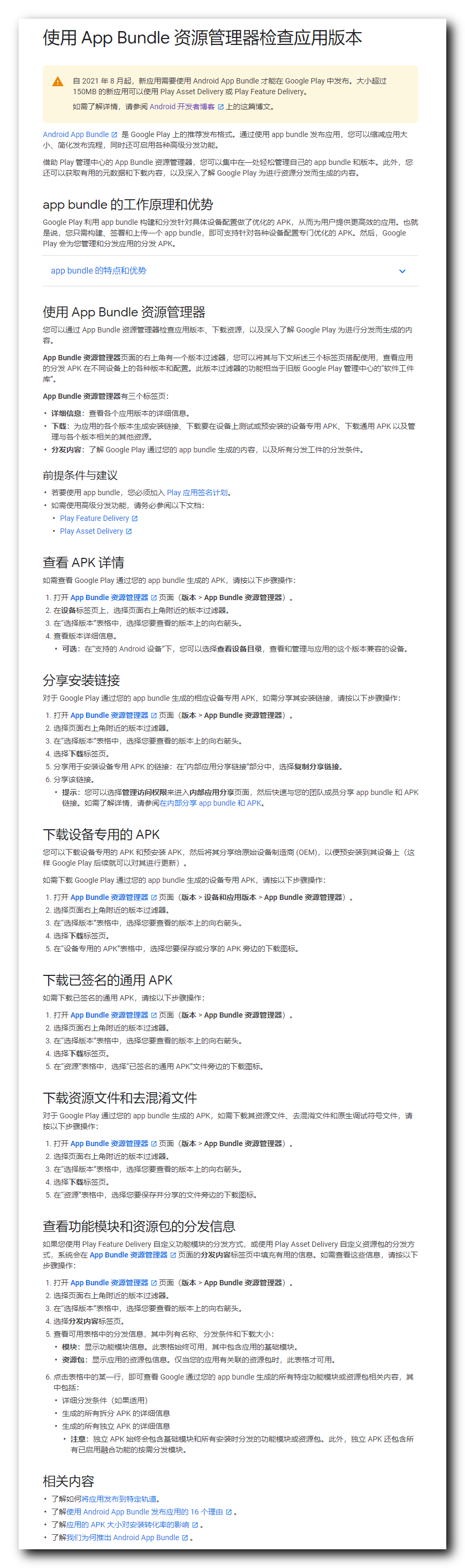
在 Google Play 的 " 使用 App Bundle 资源管理器检查应用版本 " 文档中 , 提到了 " 自 2021 年 8 月起,新应用需要使用 Android App Bundle 才能在 Google Play 中发布。 "
这里的新应用应该指的是新创建的应用 , 我在 8 月 2 号上传了一个新的应用版本 , 经过测试可以上传 APK 文件 ;
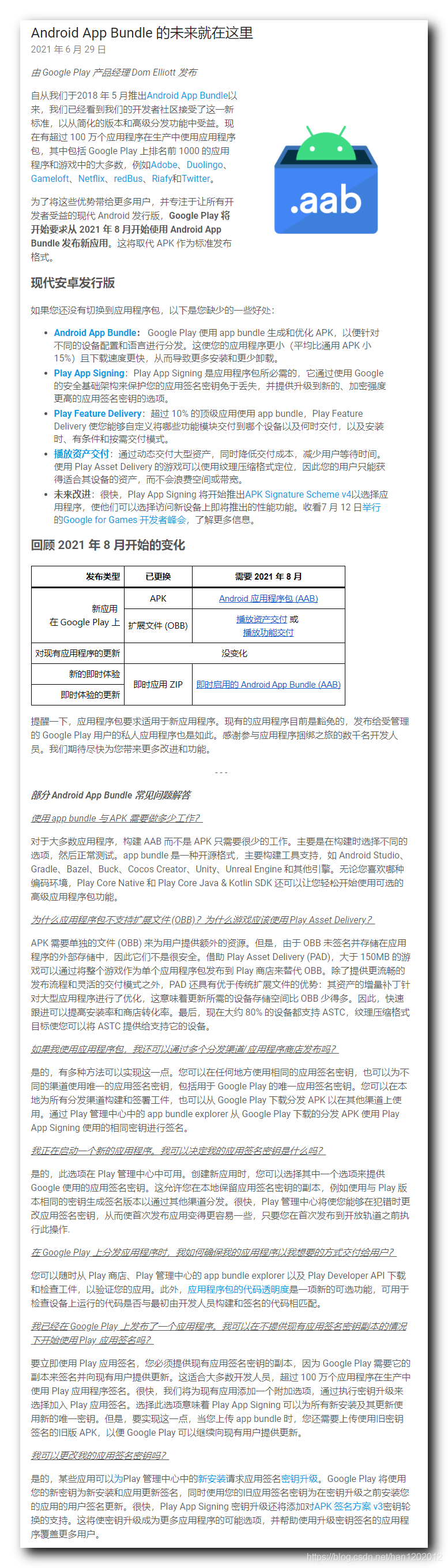
在 Android App Bundle 的未来就在这里 文档中指出如下规则 :

按照上述表格中的描述 , 8 月之后新创建的应用必须使用 AAB 格式 ;
老的应用可以继续使用 APK 格式上传 ;
三、2021 年 08 月 03 日 创建新应用测试
在 2021 年 8 月之后创建的新应用 , 也就是在 Google Play 管理控制台中 , " 所有应用 " 页面 , 点击 " 创建应用 " , 创建的新应用 , 只能上传 AAB 格式 ( Android App Bundle ) 的安装包 ;

这里创建一个新应用测试下 ,

直接点击 " 立即开始测试 " 模块 ;

拖动上传 APK 文件到下图的红框中 ;

上传完成后报错 , 文件类型错误 ;

2021 年 08 月 03 日 创建新应用 , 只能上传 AAB 格式的应用 , 不能上传 APK 格式的应用了 ;
四、相关文档参考
相关参考文档 :
- 使用 App Bundle 资源管理器检查应用版本 : https://support.google.com/googleplay/android-developer/answer/9844279

- Android App Bundle 的未来就在这里 : https://android-developers.googleblog.com/2021/06/the-future-of-android-app-bundles-is.html

文章来源: hanshuliang.blog.csdn.net,作者:韩曙亮,版权归原作者所有,如需转载,请联系作者。
原文链接:hanshuliang.blog.csdn.net/article/details/119356370
- 点赞
- 收藏
- 关注作者
评论(0)