JVM(7)——启动参数
【摘要】 以 - 开头为标准参数,所有的 JVM 都要实现这些参数,并且向后兼容。-D 设置系统属性。以 -X 开头为非标准参数, 基本都是传给 JVM 的,默认 JVM 实现这些参数的功能,但是并不保证所有 JVM 实现都满足,且不保证向后兼容。 可以使用 java -X 命令来查看当前 JVM 支持的非标准参数。以 –XX:开头为非稳定参数, 专门用于控制 JVM的行为,跟具体的 JVM 实现有关...
- 以 - 开头为标准参数,所有的 JVM 都要实现这些参数,并且向后兼容。
- -D 设置系统属性。
- 以 -X 开头为非标准参数, 基本都是传给 JVM 的,默认 JVM 实现这些参数的功能,但是并不保证所有 JVM 实现都满足,且不保证向后兼容。 可以使用 java -X 命令来查看当前 JVM 支持的非标准参数。
- 以 –XX:开头为非稳定参数, 专门用于控制 JVM的行为,跟具体的 JVM 实现有关,随时可能会在下个版本取消。
- -XX:±Flags 形式, ± 是对布尔值进行开关。
- -XX:key=value 形式, 指定某个选项的值。
1、系统属性参数

- 全局定义设置
- -Dfile.encoding=UTF-8 -Duser.timezone=GMT+08
- -Dmaven.test.skip=true
- -Dio.netty.eventLoopThreads=8
- 代码定义设置
- System.setProperty(“a”,“A100”);
- String a=System.getProperty(“a”);
2、运行模式参数
- -server:设置 JVM 使用 server 模式,特点是启动速度比较慢,但运行时性能和内存管理效率很高,适用于生产环境。在具有 64 位能力的 JDK 环境下将默认启用该模式,而忽略 -client 参数。
- -client :JDK1.7 之前在32位的 x86 机器上的默认值是 -client 选项。设置 JVM 使用 client 模式,特点是启动速度比较快,但运行时性能和内存管理效率不高,通常用于客户端应用程序或者 PC 应用开发和调试。此外,我们知道 JVM 加载字节码后,可以解释执行,也可以编译成本地代码再执行,所以可以配置 JVM 对字节码的处理模式。
- -Xint:在解释模式(interpreted mode)下运行,-Xint 标记会强制 JVM 解释执行所有的字节码,这当然会降低运行速度,通常低10倍或更多。
- -Xcomp:-Xcomp 参数与-Xint 正好相反,JVM 在第一次使用时会把所有的字节码编译成本地代码,从而带来最大程度的优化。【注意预热】
- -Xmixed:-Xmixed 是混合模式,将解释模式和编译模式进行混合使用,有 JVM 自己决定,这是 JVM 的默认模式,也是推荐模式。 我们使用 java -version 可以看到 mixed mode 等信息。
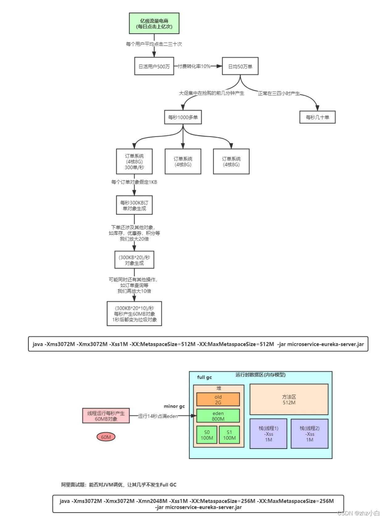
3、堆内存设置参数

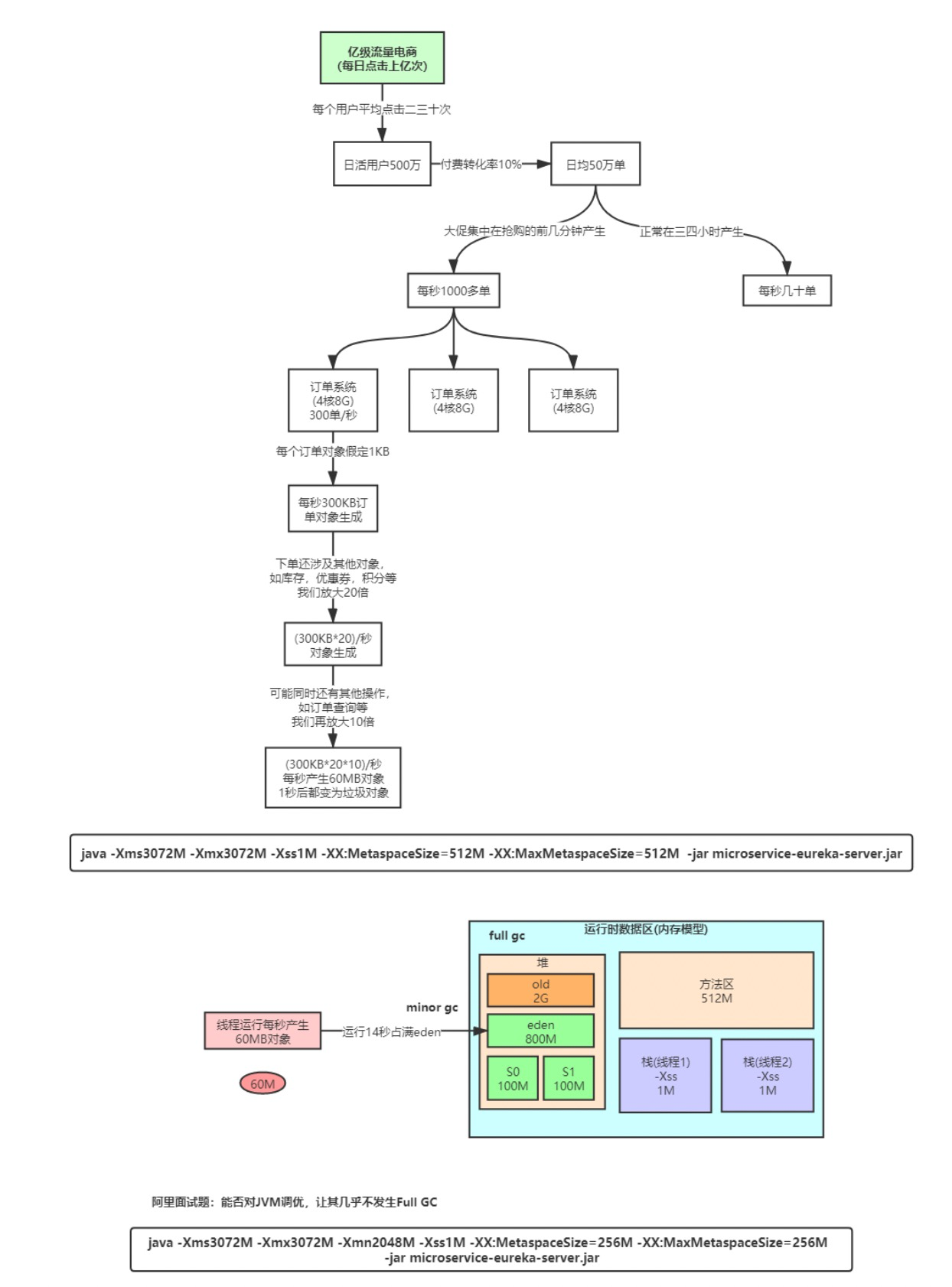
- Xmx、Xms、Xmn、Meta、DirectMemory、Xss的关系

Spring Boot程序的JVM参数设置格式(Tomcat启动直接加在bin目录下catalina.sh文件里):
java ‐Xms2048M ‐Xmx2048M ‐Xmn1024M ‐Xss512K ‐XX:MetaspaceSize=256M ‐XX:MaxMetaspaceSize=256M ‐jar microservice‐eurek a‐server.jar
解释:
- -Xmx, 指定最大堆内存。 如 -Xmx4g。这只是限制了 Heap 部分的最大值为4g。这个内存不包括栈内存,也不包括堆外使用的内存。
- -Xms, 指定堆内存空间的初始大小。 如 -Xms4g。 而且指定的内存大小,并不是操作系统实际分配的初始值,而是GC先规划好,用到才分配。 专用服务器上需要保持 –Xms 和 –Xmx 一致,否则应用刚启动可能就有好几个 FullGC。当两者配置不一致时,堆内存扩容可能会导致性能抖动。
- -Xmn, 等价于 -XX:NewSize,使用 G1 垃圾收集器 不应该 设置该选项,在其他的某些业务场景下可以设置。官方建议设置为 -Xmx 的 1/2 ~ ¼。
- -XX:MaxMetaspaceSize=size, 设置元空间最大值,Java8 默认是-1,即不限制 Meta 空间,或者说只受限于本地内存大小,一般不允许设置该选项。
- -XX:MetaspaceSize: 指定元空间触发Fullgc的初始阈值(元空间无固定初始大小), 以字节为单位,默认是21M,达到该值就会触发 full gc进行类型卸载, 同时收集器会对该值进行调整: 如果释放了大量的空间, 就适当降低该值; 如果释放了很少的空间, 那么在不超过-XX:MaxMetaspaceSize(如果设置了的话) 的情况下, 适当提高该值。这个跟早期jdk版本的-XX:PermSize参数意思不一样,-XX:PermSize代表永久代的初始容量。-XX:MaxPermSize=size, 这是 JDK1.7 之前使用的。Java8 默认允许的Meta空间无限大,此参数无效。
- -XX:MaxDirectMemorySize=size,系统可以使用的最大堆外内存,这个参数跟 -Dsun.nio.MaxDirectMemorySize 效果相同。
- -Xss, 设置每个线程栈的字节数,影响栈的深度,默认是1M。 例如 -Xss1m 指定线程栈为1MB,与-XX:ThreadStackSize=1m 等价。
- 一般建议在JVM参数中将MetaspaceSize和MaxMetaspaceSize设置成一样的值,并设置得比初始值要大, 对于8G物理内存的机器来说,一般我会将这两个值都设置为256M。(由于调整元空间的大小需要Full GC,这是非常昂贵的操作,如果应用在启动的时候发生大量Full GC,通常都是由于永久代或元空间发生 了大小调整)
StackOverflowError示例
// JVM设置 ‐Xss128k(默认1M)
public class StackOverflowTest {
static int count = 0;
static void redo() {
count++;
redo();
}
public static void main(String[] args) {
try {
redo();
} catch (Throwable t) {
t.printStackTrace();
System.out.println(count);
}
}
}
结论:-Xss设置越小count值越小,说明一个线程栈里能分配的栈帧就越少,但是对JVM整体来说能开启的线程数会更多

- 结论:尽可能让对象都在新生代里分配和回收,尽量别 让太多对象频繁进入老年代,避免频繁对老年代进行垃圾回收,同时给系统充足的内存大小,避免新生代频繁的进行垃 圾回收。
4、GC 设置参数


- -XX:+UseG1GC:使用 G1 垃圾回收器
- -XX:+UseConcMarkSweepGC:使用 CMS 垃圾回收器
- -XX:+UseSerialGC:使用串行垃圾回收器
- -XX:+UseParallelGC:使用并行垃圾回收器
// Java 11+
- -XX:+UnlockExperimentalVMOptions -XX:+UseZGC
// Java 12+
- -XX:+UnlockExperimentalVMOptions -XX:+UseShenandoahGC
5、分析诊断参数
- -XX:±HeapDumpOnOutOfMemoryError 选项,当 OutOfMemoryError 产生,即内存溢出(堆内存或持久代) 时,自动 Dump 堆内存。
- 示例用法: java -XX:+HeapDumpOnOutOfMemoryError -Xmx256m ConsumeHeap
- -XX:HeapDumpPath 选项,与 HeapDumpOnOutOfMemoryError 搭配使用,指定内存溢出时 Dump 文件的目录。如果没有指定则默认为启动 Java 程序的工作目录。
- 示例用法: java -XX:+HeapDumpOnOutOfMemoryError -XX:HeapDumpPath=/usr/local/ ConsumeHeap 自动 Dump 的 hprof 文件会存储到 /usr/local/ 目录下。
- -XX:OnError 选项,发生致命错误时(fatal error)执行的脚本。例如, 写一个脚本来记录出错时间, 执行一些命令,或者 curl 一下某个在线报警的 url。
- 示例用法:java -XX:OnError=“gdb - %p” MyApp 可以发现有一个 %p 的格式化字符串,表示进程 PID。
- -XX:OnOutOfMemoryError 选项,抛出 OutOfMemoryError 错误时执行的脚本。
- -XX:ErrorFile=filename 选项,致命错误的日志文件名,绝对路径或者相对路径。
- -Xdebug -Xrunjdwp:transport=dt_socket,server=y,suspend=n,address=1506,远程调试。
6、JavaAgent 参数
- Agent 是 JVM 中的一项黑科技,可以通过无侵入方式来做很多事情,比如注入 AOP 代码,执行统计等等,权限非常大。
- 设置 agent 的语法如下:
- -agentlib:libname[=options] 启用 native 方式的 agent,参考 LD_LIBRARY_PATH 路径。
- -agentpath:pathname[=options] 启用 native 方式的 agent。 -javaagent:jarpath[=options] 启用外部的 agent 库,比如 pinpoint.jar 等等。
- -Xnoagent 则是禁用所有 agent。
- 以下示例开启 CPU 使用时间抽样分析:
- JAVA_OPTS="-agentlib:hprof=cpu=samples,file=cpu.samples.log"
【声明】本内容来自华为云开发者社区博主,不代表华为云及华为云开发者社区的观点和立场。转载时必须标注文章的来源(华为云社区)、文章链接、文章作者等基本信息,否则作者和本社区有权追究责任。如果您发现本社区中有涉嫌抄袭的内容,欢迎发送邮件进行举报,并提供相关证据,一经查实,本社区将立刻删除涉嫌侵权内容,举报邮箱:
cloudbbs@huaweicloud.com
- 点赞
- 收藏
- 关注作者
评论(0)