无声开关
近期在赶制信号与系统、人工神经网络的MOOC课程视频。在录制视频背景中,总是会夹杂着脚踏开关“咔嚓,咔嚓”的声音,使用录屏软件CAMTASIA的噪声消除功能也无法抵消。

^Reading Girl | 网络插图^
脚踏开关最主要的一个功能是起到电脑的鼠标左键功能,在录制视频时控制TEASOFT展示软件按照备课顺序逐步播放,这样双手就可以解脱出来配合讲解和展示做动作。
起初使用一个激光笔进行录制,同样也会出现激光笔按键的“click”的声音,同样也会对录制视频产生干扰。

脚踏开关会产生“咔嚓”的声音
None
是否可以制作静音开关,来减少制作视频中的干扰呢。
脚动开关的“咔嚓”声音,在平时使用的时候,是具有一定反馈作用的。操作人员可以通过听觉确认开关正确动作。
这个开关声音为什么这么? 如何将其消除呢?
今天下午将脚踏开关拆开,寻找静音的办法。

脚踏开关的结构
None
将脚踏开关打开,其结构主要包括开关上盖和开关底座两部分。在下端通过一个铁杆当做转轴,铰链在一起。中间由一个金属弹簧将其撑开。
上述结构在活动的时候并不产生声响。在盒盖下面还有一个微动开关。由它提供一对常开常闭开关。这个开关在动作时,产生响亮的“咔嚓”声音。
随机将微动开关拆开,探索是否可以消除声音的办法。

拆解微动开关
观察微动开关,可以看到其中包括有三个固定的单刀双掷开关外接端子。其中在中间端子上带有活动的开关拨片,它由一个支点金属片和青铜弹簧片相互锁定在中间端子上。
外部微动按键会压制拨片的一端而另外一段在弹簧片的拉扯下具有上下两个稳态位置。按键的位置变化改变拨片的一端位置,拨片另外一端会在上下位置之间跳跃,并伴随着响亮的“咔嚓”声音。
这种双稳态机械结构设计,使得微动开关动作起来干净利索脆,输出的开关信号不会产生很多毛刺。

微动开关内部双稳态结构
如果消除这种双稳态结构,虽然会消除开关动片在切换时的碰撞声音,但会使得开关状态不明确,并在切换过程所出现很多毛刺信号。
解决这个问题,需要从另外的思路出发。
一种思路是在脚踏开关的上盖安装一个永磁铁,在底座上安装一个霍尔传感器,这样便可以感知脚踏开关上盖的位置,近而可以产生输出开关。
手边恰好有YS3503线性霍尔器件,它的主要参数如下:

YS3503的封装以及主要特点

YS3503的主要电气参数
通过临时电路测试YS3503输出电压与它距离磁铁距离之间的关系。
在5V供电下,YS3503输出静态电压2.5V左右,磁铁的不同极性靠近HALL器件,输出的电压信号上升,或者下降。反映了器件封装法向量上垂直磁场分量的强度。

测试YS3503输出信号与磁铁距离之间的关系
去除脚踏开关原来的机械微动开关。将YS3503固定在脚踏开关的底座上。在开关的上盖对应的位置,使用热熔胶固定一个永磁铁,然后在将它们组装成原来的开关。

安装YS3503后的脚踏开关内部
测试脚踏开关抬起和踩下两个位置处,霍尔输出电压信号的变化。幅度的大约有1V左右。
由于没有了微动开关,所以在脚踏开关活动的时候,就没有“咔嚓”的声音了。

活动脚踏开关与HALL输出信号
下面就需要搭建一个电路,能够根据HALL输出信号的不同电压,产生一个开关量,去替代原来脚踏开关的接口。
为了能够直接替代原来的脚踏机械开关,所以希望电路的输出接口也是一个机械开关。因此,最好的方法就是使用一个机械继电器来输出开关信号。
选择一个微型继电器,它在动作的时候声音极小,几乎听不到,可以满足要求。

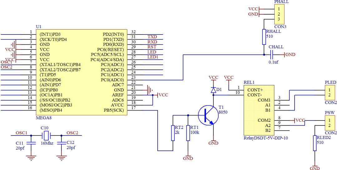
带有继电器输出的MEGA8单片机电路
为了将HALL输出电压信号整形成 一个比较干净的开关信号,需要使用一个具有施密特(Schmidt)特性的电压比较器,它可以消除开关动作过程中的抖动。
对比一下使用模拟电路、数字电路实现该功能的难易复杂程度,最终决定使用单片机来完成上述功能。
单片机AD读取模拟信号,然后进行数字滤波后,再使用软件实现一个带有窗口比较的开关输出。

MAGA8读取HALL信号实现开关量输出
相比模拟电路,上述电路可以省去一系列的电路调整过程。对于滞回(Hysteresis) 比较窗口的中心和滞回区间可以通过软件参数进行设定。
通过快速制板,今天下午制作了上述电路,并调试完毕。替换掉原来的机械开关,今后再制作课程视频的时候,就不再会产生背景中的脚踏开关声音了。

^测试最后整体功能 | 旁边LED指示输出开关的状态^
上述单片机电路原理图、PCB版图 以及 MEGA8源程序可以在下面百度网盘下载:
https://pan.baidu.com/s/1tzt6jOM0M8XOh4dR2IEETw十一放假前,皖西学院智能车参赛队员要求给他们定制视频。下面是定制招新视频的下载地址。

卓大大您好,我是皖西学院智能车实验室负责人,我们招新即将结束,希望卓老师帮我们做一个宣传短片,给学弟学妹们加油打气。
百度网盘下载地址:
https://pan.baidu.com/s/1qjFAkpj8NAxkwDQ0R_j0LA
文章来源: zhuoqing.blog.csdn.net,作者:卓晴,版权归原作者所有,如需转载,请联系作者。
原文链接:zhuoqing.blog.csdn.net/article/details/104135485
- 点赞
- 收藏
- 关注作者
评论(0)