电子小帮手电路中电源开关电路分析

简 介: 在电路中的电子开关电路可以提供比机械开关更加耐用可靠并且可以实现自动开、关机的功能。下面是一款电源开关电路的设计方案。基于此可以设计出更加一般性的开关电路。
关键词: 电源开关,电子开关
在 电子小帮手电路中的设计原理 中,给出了实现电路电子开关电路分析。
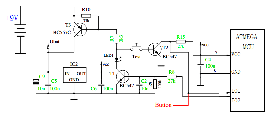
电路的原理图如下图所示。

▲ 开关电路简化后的电路
在电路上电之前。开关"TEST"断开,单片机也没有通过VCC加电。此时,T1的基极通过R9(100k)接地,处于截止状态。T3的基级电阻R7所连接的Test,T1都处于截止状态,所以T3也处于截止状态。
电源+9V被T3隔离,没有加载稳压芯片IC2上,IC2的输出VCC保持低电平。

▲ 电路关闭状态
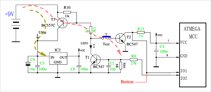
按动按钮“TEST”启动电路,T3的基极通过R7,Test,T2的b-e接地,从而使得T3导通。此时+9V通过T3加到IC2稳压芯片。IC2输出VCC是加到单片机上。
单片机工作后,通过IO2输出高电压,通过R8使得T1导通。此时即使Test松开,T3的基极也可以通过R7,LED1,T1接地,实现电源自锁打开。

▲ 按动TEST,启动电路

▲ 电路启动后,由MCU提供T1基极电压,从而维持T3导通
之后,单片机软件可以来使得IO2端口重新变成低电平,使得T1截止,进而使得T3截止。
可以根据IO1端口,读取T2的开关状态,进而判断用户是否按动功能键。判断用户按动Test之后,等到用户释放Test之后,便可以将IO2置低电平。
也可以根据软件功能,实现自动延迟掉电,进而减少对供电电源的消耗。
■ 相关文献链接:
● 相关图表链接:
文章来源: zhuoqing.blog.csdn.net,作者:卓晴,版权归原作者所有,如需转载,请联系作者。
原文链接:zhuoqing.blog.csdn.net/article/details/109242259
- 点赞
- 收藏
- 关注作者
评论(0)