节能电磁无线电导航信号放大电路 150kHz制版

简 介: 基于工字型接收天线对于150kHz导航信号进行直放检波的电路板。虽然这款电路板现在还只是在制作阶段,但它的缺点已经在后来对比的基于JFET的电路表现的很多了。如果你对于小型电路设计比较感兴趣,下面博文中的电路设计也许会给你一些参考。
关键词: 150kHz,导航信号,AM,收音机,龙邱
§01 无线导航信号放大检波
下面这版设计是由龙邱提供的,他们根据 讨论工字型接收线圈天线不同匝数对于低频定位信号检测影响:150kHz导航信号 博文中的实验以及最终的推荐的参数设计的无线信号检测板。这一版本是 选频放大电路对于150kHz导航信号进行放大检波 对无线信标组中的150kHz导航信号进行直放检波的版本。
由于五一放假,这个小板估计还需有几天才能够到达这里。
1.电路设计

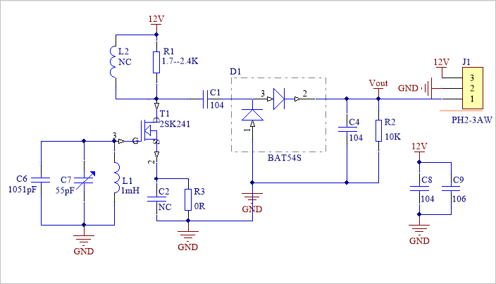
▲ 电路原理图
2.电路PCB外形

▲ 设计的无线接收板
※ 制作讨论
1.上述电路的缺点
上面是有龙邱发送过来的他们制作的小板设计。整体电路是符合之前所做的实验。但是这一版相比于 测试基于2SK241的150kHz的高频放大器 具有以下几点缺点:
- 电路具有两个调谐回路,输入天线回路和基于超声波升压中周变压器的LC谐振回路。双谐振回路对于电路调试和稳定都会有影响。
- 电路具有自激振荡的危险。在 如鲠在喉的电路 - 当BJT的负载和输入都呈电感特性时的 Hartley振荡器 分析了,在放大晶体管具有较大的反向电容Crss的时候,电路在输入和输出都具有调谐特性,往往会形成Hartley电感三点式振荡电路。
- 电路比较复杂。首先由于需要对于输入天线通过绕制副边送到放大三极管,这样也就会造成天线绕制较复杂。不易购买的对应的标准件。另外由于中周变压器体积也较大。
2.改进方面
最后还是建议基于JFET来实现AM信号的直放和检波,这一点在测试基于2SK241的150kHz的高频放大器中进行讨论。
回想历史上,基于MPF102的单管AM收音机非常典型。

▲ 基于MPF102的单管AM收音机
今天(2021-05-10) 对于150kHz导航信号放大接收模块测试实验 的博文中给出了LQ对于基于JFET三极管的150kHz导航信号放大检波的测试实验。

▲ 基于JFET直放式信号接受模块
■ 相关文献链接:
- 讨论工字型接收线圈天线不同匝数对于低频定位信号检测影响:150kHz导航信号
- 选频放大电路对于150kHz导航信号进行放大检波
- 测试基于2SK241的150kHz的高频放大器
- 如鲠在喉的电路 - 当BJT的负载和输入都呈电感特性时的 Hartley振荡器
- 对于150kHz导航信号放大接收模块测试实验
文章来源: zhuoqing.blog.csdn.net,作者:卓晴,版权归原作者所有,如需转载,请联系作者。
原文链接:zhuoqing.blog.csdn.net/article/details/116398787
- 点赞
- 收藏
- 关注作者
评论(0)