构建Chua 混沌电路 - 基本测试

▲ 图1 Chua's Circuit
§01 蔡氏混沌电路
没有搭建过混沌电路,也就就不明台普通的模拟电路中还有那么迷人的世界。
一、背景介绍
在 Chua circuit 介绍了混沌电路的基本概念和原理。在之前对于相关混沌电路做了初步测测试:
下面搭建最常见的基于 Chua 二极管的混沌电路。这款电路也是优美简单,同时被充分研究的电路,在 混沌买啥爱好者 也被光放试验和测试。
二、设计混沌电路
1、参考电路来源
在 Chua circuit 中仅仅给出了Chua电路的基本结构,但都是缺少具体电路参数。下面给出几个能够用于搭建实验电路参数的来源。
(1)仿真混沌电路
为了能够搭建一个可以试验的混沌电路,参照在 Chua’s Circuit: The Paradigm for Generating Chaotic Attractors

▲ 图1.2.1 应用于仿真的Chua's电路及其参数
(2)无电感混沌电路
在 A Synthetic Inductor Implementation of Chua 中给出了无电感混沌电路构建及其参数。

▲ 图1.2.2 无电感参考电路
(3)Routes to Chaos

▲ 图1.2.3 (a)实现非线性电阻电路方案;(b)实现负电阻
(4)Instructables 仿真电路
Circuit Simulation UsingLTSpice

▲ 图1.2.4 仿真电路图

▲ 图1.2.5 实际建立电路图
§02 测试电路
一、负阻电路
1、搭建电路
(1)原理图

▲ 图2.1.1 测试电路
(2)搭建测试电路

▲ 图2.1.2 搭建测试电路
2、测试结果
如下是测试输入电压与输入电流。

▲ 图2.1.3 输入电压Uin与输入电流Iin
(1)等效输入电阻
在输入电流与电压直线还呈现线性关系中,选取其中一点测量值,计算等效输入电阻。
- 测量数据:
-
输入电压:4.3244V
输入电流:-2.901mA
可以计算出对应的输入电阻为:-1.491kΩ
对于负电阻电路,它等效输入电阻为:
R i n = − R 2 R 3 ⋅ R 1 = − 1.45 k R_{in} = - {{R_2 } \over {R_3 }} \cdot R_1 = - 1.45k Rin=−R3R2⋅R1=−1.45k
(2)负电阻区范围
由于运放 TL082 在工作电压为±12V的情况下,输出饱和电压实测为: +10.37V。那么输入电压不能够超过:
V i n _ r a n g e = V max ⋅ R 2 R 2 + R 3 = 10.37 × 1.45 1.45 + 2 = 4.358 V V_{in\_range} = {{V_{\max } \cdot R_2 } \over {R_2 + R_3 }} = {{10.37 \times 1.45} \over {1.45 + 2}} = 4.358V Vin_range=R2+R3Vmax⋅R2=1.45+210.37×1.45=4.358V
二、两个负阻器件并联
按照【1.2】中的参考电路,使用两个负阻器件进行并联。
1、电路图
是由手边有的元器件,构建如下图所示的非线性负阻器件。

▲ 图2.2.1 测试电路原理图
- 电压转折范围:
-
第一个负阻器件: 1.352V
第二个负阻器件: 9.342V
根据前面测试结果,第一个负阻器件的转折电压范围是:
第二个负阻器件转折电压范围:
2、搭建电路

▲ 图2.2.2 面包板上的测试电路
3、输入电压与电流
使用100欧姆作为测量电流的采样电阻。使用数控直流电压源DP1308A作为输入电压直流信号。电路工作电压为±12V。
(1)电压与电流
第一次测量结果。输入电压范围是 0 ~ 5V。

▲ 图2.2.3 测量输入电压与输入电流
第二册测量结果,输入电压范围是 0 ~ 10V。

▲ 输入电压与输入电流
from headm import *
from tsmodule.tsvisa import *
from tsmodule.tsstm32 import *
dp1308open(112)
dp1308p25v(5)
setv = linspace(0, 10, 100)
idim = []
vdim = []
for v in setv:
dp1308p25v(v)
time.sleep(1.5)
meter = meterval()
vdim.append(meter[0])
c = meter[3] * 10
printff(v, meter[0], c)
idim.append(c)
tspsave('meas2', idim=idim, vdim=vdim, setv=setv)
plt.plot(vdim, idim, label='V-I')
plt.xlabel("Input Voltage(V)")
plt.ylabel("Input Current(mA)")
plt.grid(True)
plt.tight_layout()
plt.show()
- 1
- 2
- 3
- 4
- 5
- 6
- 7
- 8
- 9
- 10
- 11
- 12
- 13
- 14
- 15
- 16
- 17
- 18
- 19
- 20
- 21
- 22
- 23
- 24
- 25
- 26
- 27
- 28
- 29
§03 测试混沌电路
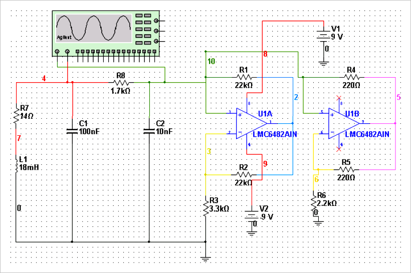
一、搭建电路
1、电路图
- 元器件参数:
-
电感:Rs=28.46Ω; Ls=10.45mH
电容C1:Cs=73.39nF; Rs=5.99Ω
电容C2:Cs=9.275nF; Rs=20.16Ω
电位器:10kΩ

▲ 图3.1.1 测试电路图
2、面包板测试电路

▲ 图3.1.2 面包板上搭建的测试电路
二、测试电路
测试 u 1 ( t ) , u 2 ( t ) u_1 \left( t \right),u_2 \left( t \right) u1(t),u2(t)波形。

▲ 图3.2.1 电路振荡波形

▲ 图3.2.2 XY 曲线
● 调试失败
调节W1,始终没有出现混沌振荡过程。
在将工作电压修改到正负9V时,可以在某一个W1的阻值上出现如下的双循环振荡。

▲ 图3.3.1 出现的双循环振荡
1、更改参数
将电容 C1,C2分别修改成标称参数为104, 222,。将W1修改成多圈精密电位器。则可以在很小的ige参数范围内获得混沌振荡现象。

▲ 图3.3.2 使用多圈电位器进行调整

▲ 图3.3.3 出现混沌震荡现象
■ 相关文献链接:
- Chua circuit
- 五分钟内搭建的混沌电路
- 两个晶体管组成的混沌电路
- 测试简易混沌振荡电路一些因素的影响
- 测试简单混沌电路系统的低频特性
- 混沌买啥爱好者
- Chua circuit
- Chua’s Circuit: The Paradigm for Generating Chaotic Attractors
- A Synthetic Inductor Implementation of Chua
● 相关图表链接:
- 图1 Chua’s Circuit
- 图1.2.1 应用于仿真的Chua’s电路及其参数
- 图1.2.2 无电感参考电路
- 图1.2.3 (a)实现非线性电阻电路方案;(b)实现负电阻
- 图2.1.1 测试电路
- 图2.1.2 搭建测试电路
- 图2.1.3 输入电压Uin与输入电流Iin
- 图2.2.1 测试电路原理图
- 图2.2.2 面包板上的测试电路
- 图2.2.3 测量输入电压与输入电流
- 输入电压与输入电流
- 图3.1.1 测试电路图
- 图3.1.2 面包板上搭建的测试电路
- 图3.2.1 电路振荡波形
- 图3.2.2 XY 曲线

文章来源: zhuoqing.blog.csdn.net,作者:卓晴,版权归原作者所有,如需转载,请联系作者。
原文链接:zhuoqing.blog.csdn.net/article/details/120602468
- 点赞
- 收藏
- 关注作者
评论(0)