抖音、西瓜视频、B站竞品分析!
目录:
1.0 抖音 VS B站
2.0 西瓜视频 VS B站
- 1
- 2
1.0 抖音 VS B站
艾瑞数据显示,约67%的人观看短视频是出于放松消遣的目的,也就是为了满足娱乐的需求。

抖音、西瓜视频、B站竞品分析!
抖音、西瓜视频、B站竞品分析!
数据来源:艾瑞咨询出具的《2020年中国社交娱乐视频研究报告》
而B站和抖音同作为国内优秀的UGC平台,上面拥有大量不同领域的短视频,两家都可以满足用户娱乐的需求。但不同的是,抖音平台上主要是0-3分钟的视频,而B站的多数视频时长在5分钟上下,同时B站的游戏区,科技区和数码区播放量较好的视频有一半数量的视频时长都在8分钟以上。

数据来源:极乐实验室
(极乐实验室抄录了自2020年1月-4月,各分区播放量前100的视频,通过统计它们的时长中位数绘制了该图表)
但,在这个越来越浮躁的时代,人们似乎更偏好于时长更短的视频。艾瑞研究显示,约70%的用户表示偏好3分钟以下的短视频,而仅仅只有17%的用户表示偏好5分钟以上的短视频。
这个时长偏好在一定程度上可以解释抖音和B站的用户数量的差距。至2020年第一季度,抖音拥有4亿的日活和5.1亿的月活,而B站却只有5100万的日活和1.9亿的月活。
视频的时长似乎成为了B站快速提高用户数量的一个阻碍。但尽管B站的用户群体小于抖音,但B站仍然拥有非常高的用户粘性。B站的一年的新用户留存率在80%左右,而10年的用户留存率也有60%。这意味着B站的用户对B站是很满意的。
摩根·布朗在《增长黑客》中告诉我们,产品的效用和使用产品时的摩擦力会共同决定一个人是否能够被转化从而成为你的客户。
效用是指满足人的某种欲望,以及满足的程度。
摩擦是指在在用户的使用流程中遇到的一切可能导致用户放弃使用的阻力。
当效用越大,摩擦越小的时候,用户的体验就会越好,就越有可能被转化从而进入下一轮的用户漏斗中。
因此笔者将从产品的“效用”和“使用摩擦”两个方面来对抖音和B站进行对比分析,从而论述是什么影响了B站快速扩张,而又是什么让B站拥有如此高的用户转化率。
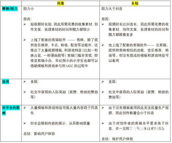
对内容创作者而言:

对内容观看者而言:
无论对创作者还是观看者而言,抖音的使用门槛低并且使用阻力小。这是抖音能够拥有大量用户的一个重要原因。毕竟产品的使用门槛会决定可开拓的市场规模的大小。
但由于小视频自身的限制,抖音在效用方面的天花板也相对降低(主要只能满足娱乐的需求)。然而,抖音小视频的短板恰恰就是b站中长视频的长板
接下来将套用俞军老师的两个观点来对产品效用进行论述:
观点一:不要把用户当做自然人,要把他们当做需求的合集
俞军老师在《产品方法论》中说过,用户的需求是可以无限叠加的,他们可以出于不同的目的来使用你的产品。只要在他处于某一个场景里有某项需求时,想到的是你的产品而不是你的竞争对手的,那么他就算做是你的用户。
艾瑞数据显示,用户使用短视频的动机前三名是:浏览有趣的内容(娱乐),分享生活的精彩(社交),学习知识和技能(学习)。因此我们可以将这三种动机看作是用户的三种需求。
娱乐需求:
b站和抖音都有各种主题的UGC视频,因此两家都可以满足各种娱乐偏好
社交需求:
社交方面分为两个维度,一是视频创作者和观众之间的联系,二是观众和观众之间的联系
在第一维度,抖音平台上的发布者和观看者之间的联系并不紧密,用户更关注的是内容本身而不是谁生产了这个内容。
同为各自平台的顶级流量,抖音的“毒舌电影”,“郑丽芬”(获赞过亿的抖音号),粉赞比也只在3%-6%左右(粉赞比=关注者/获赞总数),然而在B站,顶级流量的“老番茄”,“敖厂长” 粉赞比均在20%上下。同为穿搭领域的创作者,抖音的“优大大日记”粉赞比仅为10%,而B站的“魔法少女乌塔”的粉赞比却达到56%。这都意味着相较于抖音短视频而言,B站的up主更受粉丝的信任和认可。IP价值含量更高。
在第二维度,抖音用户虽然可以参与转发和评论,但往往只有高赞的评论才会置于评论区的顶部,大部分评论是很少有机会能够被其他用户所看到的。然而b站的弹幕,则可以让观众实时产生情感共鸣,或搞笑或感动或暖心。在一定程度上让观众产生归属感,和情感认同。
学习需求:
抖音短视频受时长限制无法很好的展开论述,只能简单的进行观点和干货的堆砌。说服力并不强。而B站的视频不受时长的限制,可以清晰的进行论证和案例分析,这样传递出来的干货和观点更能被观众所接受。同时B站不同于付费在线教育软件,B站的很多视频是PUGC生产出来的,不仅免费,更可以从各个角度和方向对同一个话题给予不同的解读。
以应届生求职为例,用户的需求路径应该是:
寻找招聘网站,关注招聘信息 — 写简历 — 笔试准备 — 群面准备 — 业务面准备 — 终面准备 — 如何选择offer
这里的每一个阶段,B站都有大量对应的视频进行经验分享,可以满足用户不同阶段的需求。B站视频质量也是远高于其他视频平台,这一点在B站拥有的高转化率上得到验证。
B站学习区的一些新人up主(当up主时间小于半年,发布视频小于10个)粉丝数和点赞数基本持平,“霍格沃兹猪”获赞1.5w,粉丝总数达1.4w,转化率达到了93%。新人up主“偶尔会发笑”也凭借3个视频,获得了约84%的粉丝转化率,而“逃跑学长”的粉丝数量甚至超过总获赞数,这意味着他的粉丝转化率几乎是100%。这在其他平台基本上是很少见的。
观点二:效用和幸福成正比,当效用越高的时候,用户的幸福感就会越强
效用是指产品满足用户的某种欲望,以及满足的程度。根据上文的分析,B站的娱乐,社交,学习效用皆有不错的表现。即使B站的使用的流程稍复杂于抖音,但其所带来的效用远大于其摩擦带来的阻力,因此增强了用户的幸福感也促成了较高的用户转化率。
总结
抖音的使用摩擦小于B站,但B站的产品效用大于抖音。
由于短视频和中长视频自身的特点不同,因此抖音和B站在使用摩擦力和产品效用上有着不同的表现。抖音靠着低使用门槛和丰富的娱乐体验赢得了庞大的用户群体。而B站依靠高质量的产品效用,在获得大量用户的同时也培养了极高的用户粘性。B站的10年留存率达到60%,足以可以看出B站的用户对B站的热爱程度。
虽说B站和抖音都同属视频行业,但由于一个是短视频一个是中长视频,所以产品的使用场景和面向的用户群体也有所不同。在商业价值方面,抖音用户群体庞大也就是流量更大,在这里做广告可以让更多用户看见。而B站虽说用户基础小一些,但用户跟KOL的联系更加紧密,用户对KOL也更加信任,可能会带来更高的商品转化率(= 购买人数/观看视频的人数)
因此,很难说谁是更好的产品。两家各有优势和短板
2.0 西瓜视频 VS B站
抖音里的内容由UGC生产的大量短视频组成。
爱优腾的内容则是由购买版权获得的影视资源 + PGC生产的长视频(自制剧和自制综艺)组成。
而西瓜视频和B站的内容,除开拥有版权的影视资源,大部分的内容是PUGC生产的中长视频。
由于爱优腾生产的内容和B站并不相似,所以本文主要选取西瓜视频作为竞品,来和B站进行对照分析。

字节跳动拥有优秀的产品矩阵,西瓜视频作为字节旗下的产品之一,享有公司带来的巨大资本和流量的红利。同时也要注意的是,即使西瓜视频可以通过资本和流量倾斜来吸引更多内容创作,但短期内很难建立自身的社区氛围。而这一点恰恰就是B站的核心价值,即B站的核心竞争力
社区是指由共同兴趣或者利益汇聚而成的群体。社区文化是指,这个群体内普遍认同且遵循的价值观和行为准则。那么社区B站的社区文化是什么呢?
笔者认为可以分为三点:宽容友好的社交氛围,强大的二次创作的能力,以及弹幕文化
(1)友好的氛围
B站原本是一个ACG网站,是个小众群体集聚的平台。也正是因为小众,圈子里的人更容易互相理解和包容,这也就从一开始就奠定了B站的风气 —— 宽容。同时B站的用户多为一二线城市的年轻人,他们大多接受过良好的教育,素质也比较高。因此B站的风气会比其他社交平台更加友好和谐一些。
比如B站up主“渔人阿烽”在宣布自己将退出B站入驻西瓜视频的时候,大家都在弹幕里刷加油和祝福,评论区的高赞评论也都是理解和宽容,少见愤怒和谩骂。这在冷漠的互联网世界里是比较少见的。
(2)二次创作的能力
同时,B站的用户的二次创作能力是B站强大的内生力。B站的二次创作甚至可以带火其他平台上的内容。比如“奥里给”发源自快手,但真正火起来却是因为B站把其当作鬼畜素材进行了大量的二次创作。93年的电影《青蛇》也因为被B站二次创作的“大威天龙”的视频而再次火了起来。
而不论是西瓜视频还是爱优腾都不具备这样二次创作的能力,因此二次创作造梗带来的快乐,也只有在B站才能体会的到
同时鬼畜是B站的特色,即使是在其他平台发布了鬼畜这样的二次创作作品,但由于受众变了,也很难取得像在B站这样的娱乐效果
(3)弹幕文化
尽管现在各个视频平台都有发弹幕的功能,但是B站的弹幕是比较与众不同的的。这是因为经过长时间的积累,B站的弹幕衍生出的各种玩法已经成为B站用户的一种共同默契。这是B站独有的文化。例如空耳,科普菌,计数菌,强调弹幕,交流弹幕,代入型弹幕,字幕弹幕,符号弹幕等等,这些不同类型的弹幕在不同的场景下使用可以增强用户的观感体验。
同时,由于B站用户造梗玩梗能力强,他们常常也会利用弹幕来调侃视频中的某一现象,比如华农兄弟视频中常常出现的“送终鸡”和渔人阿烽的视频中常常出现的“发财警告”等,也成为内部成员熟知的梗。
在这种情况下,B站弹幕带来的情感体验要远超过其他平台。
正是这三个要素共同构成了B站的社区文化,使B站成为了一个好玩有趣的B站。但随着B站的破圈,原本的社区氛围也不可避免的遭受影响。B站在商业化的过程中,不断降低用户的创作门槛和会员考试难度,试图扩大用户群体。
但人多了,社区管理自然就难了,同时也不可避免的会影响到原本的社区成员的使用体验(毕竟B站长期形成的价值观和弹幕礼仪,从其他社交平台而来的新人们并不是那么了解),所以B站才会出现“小破站变味了”这样言论。
总结
B站和西瓜视频各有优势但也都面临着挑战。
B站的社区文化和强大的自生力保证了B站的视频质量,给用户带来了各种高质量的效用(娱乐,社交,学习),但同时也面临着变现和UP主流失的问题。同时在破圈的进程中如何平衡好商业化和社区氛围也是B站面临的挑战之一。
而西瓜视频,拥有资本和流量的红利,可以鼓励更多人来西瓜进行创作,短期内可以快速地增加内容的数量。同时也可以通过重金来挖其他平台的优质创作者来提高平台的内容质量。但不可否认的是,西瓜视频建立时间短,用户结构复杂,短期内无法形成自己的平台文化。用户跟创作者之间的联系也并不如B站的up主和粉丝的关系密切。且西瓜视频的内生力也并不强大。字节跳动之前也曾用过类似的策略,花重金从知乎挖大V去悟空问答入驻,但悟空问答运营最终算是失败了。不仅悟空问答被并入微头条的业务中,并且旗下的员工也纷纷转岗。
所以资本和流量红利并不是必胜的法宝,关键还是要根据用户群体和产品特征来制定相应的运营策略。而这将是西瓜视频和B站同样要面对的难题。
文章来源: aaaedu.blog.csdn.net,作者:tea_year,版权归原作者所有,如需转载,请联系作者。
原文链接:aaaedu.blog.csdn.net/article/details/112704668
- 点赞
- 收藏
- 关注作者
评论(0)