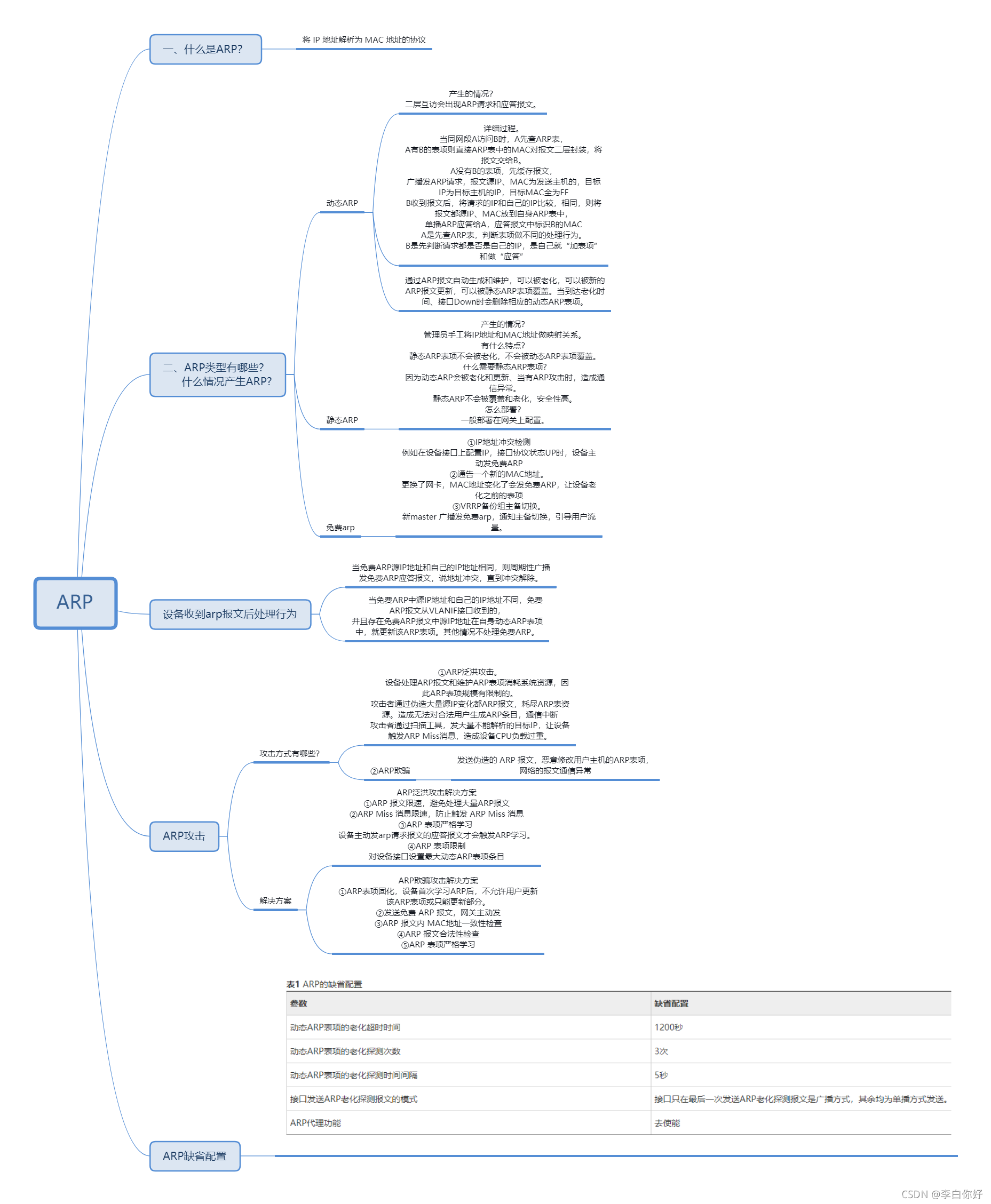
ARP——地址解析协议
【摘要】

文章来源: libai.blog.csdn.net,作者:李白你好,版权归原作者所有,如需转载,请联系作者。
原文链接:libai.blog.csdn.net/article/details/121540533
【版权声明】本文为华为云社区用户转载文章,如果您发现本社区中有涉嫌抄袭的内容,欢迎发送邮件进行举报,并提供相关证据,一经查实,本社区将立刻删除涉嫌侵权内容,举报邮箱:
cloudbbs@huaweicloud.com
- 点赞
- 收藏
- 关注作者
评论(0)