Recursed
目录
规则介绍





离开房间后,房间会重置。
一次只能从房间带走一件物品,但可以多次反复带出同一件物品。
只能带着一件物品进入房间。
可以带着箱子进入箱子。
水里可以连续跳跃,因为有福利,不对,是浮力。
绿石头,绿钥匙,绿箱子,都是全局唯一的(普通箱子的各个副本中,他们的位置保持一致),不受房间重置的影响(不会因为重置而产生副本,也不会因为重置而丢失)。
绿机关门的规则类似,不受房间重置的影响。(不涉及移动,没有是否唯一的概念)
酸可以腐蚀绿石头,绿钥匙,绿箱子,变成普通的石头,钥匙,箱子。
绿出口是触发中断,系统会保存现场生成一个茶杯,通过茶杯可重入现场,即茶杯是个不会被重置的箱子。茶杯只能重入一次,绿出口就会消失。
操作方法
X是捡起或者放下,Z和Y都是跳跃,左右方向键加X是左右抛掷。
箱子上跳跃是进入箱子,火上跳跃是返回上层世界。
首页关卡(基本规则系列)

(1)Entryway(入口)


(2)Barrier(障碍物)


(3)Key(钥匙)


(4)Ascent(升高)


(5)Chests(箱子)

跳进箱子

拿到钥匙后捡起火就能离开
跳进左边的箱子

(6)Woodland(系列关卡)

(7)Nexus(联结)-----------------

这里是各个系列关卡的入口。
(8)Target(目标)

先把2个石头运到右边高处
然后抛掷即可。

Woodland关卡(技巧系列)
(1)Journey(行程)

先把3个箱子都移到最下面

然后进中间箱子把钥匙取出来

然后进左边的箱子,把机关门打开,然后把石头取出来

最后进右边的箱子

(2)Reset(重置)
离开房间后,房间会重置。

从箱子里面取出2个石头即可。

(3)Ledges(岩架)

取出一个石头即可。

(4)Trap(陷阱)

带着石头进入箱子

(5)Secure(安全)

进入箱子拿到钥匙,带着钥匙先退出再重新进入箱子,就有2个钥匙了。

(6)Pits(矿井)

带着左边的箱子进入右边的箱子

带着钥匙进入箱子

(7)Awkward(棘手)

先进箱子拿到石头

再带着钥匙进入箱子

(8)Situation(情形)

带着左边的箱子进入右边的箱子

搬2个石头出来就可以了。
(9)Loop(循环)

箱子里面的世界和主世界一模一样。
带着石头进入箱子

2个石头和钥匙都是必不可少的

(术语约定)
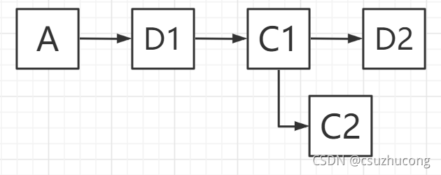
为了描述方便,我会给箱子依次编号ABCD等,关卡本身是A箱子,具体编号规则视情况而定,一般是按照深度和访问的顺序来定。
如果一个箱子出现不止一次,我会给出二级编号,如C1 C2等
(10)Knot(打结)
A箱子里面只有一个B箱子

进入B箱子

C箱子里面需要2个石头才能过关。
所以现在的箱子模型是A——B——C,我们要调整为A——C1——B——C2
先把C搬到A里面,和B并列:

然后带着B箱子进入C1箱子
再进入B箱子,B箱子里面的是C2箱子,从C2取出2个钥匙:

带着石头返回C1,重复一遍,再取出一个石头

(11)Sewer(系列关卡)

(12)Perspective(透视)

A箱子里面有2个箱子,左边的B箱子,右边的C箱子,B箱子里面是A箱子。
先带着C进入B

再带着A进入C
取出钥匙和石头

(13)More secure

进入B箱子:

进入C箱子:

我们发现过关条件就是3把钥匙。
先带着C箱子回A箱子

再带着C箱子进B箱子,进C箱子

现在C箱子里面有C箱子,直接从中取出2个或者3个钥匙即可。

Sewer关卡(水系列)

(1)Flood(洪水)

把箱子丢水里再进去

因为箱子被灌满水,所以可以连续跳跃。
(2)Drain(排空)

如果直接进入箱子,那就是:
如果把B箱子装满水再进去,那就是:

说明白色的是泡沫,会把钥匙浮上去。
带着石头返回上层,并把箱子从水里捞出来
再次进入箱子,取出钥匙

把箱子再次丢入水里,带着钥匙进去

(3)Basin(盆地)

先把B箱子丢水里,进入B

把石头取出来,把B从水里捞出来,然后带着石头进去

然后我们发现B箱子里是A箱子。
我们把A箱子带出去,现在是A1里面有A2和B
把A2丢水里,拿了钥匙直接进B即可

(4)Repeat(重复)

A箱子里还是A箱子,我们用A1和A2表示
首先把A2丢水里,然后进入A2

把A3捞水,进去把钥匙拿出来


(5)Latch(门闩)

A箱子的水进入就出不来了。
进入B箱子,发现B里面有个门闩
进入C箱子,发现需要水才能拿到钥匙

先把C放到A里面,再把B丢入水里,然后带着C进入B

此时B里面有左边的C1和右边的C2,C2是不用管的,因为右边的水进入就出不来了。
进入C1取出钥匙,然后把C1捞出水,再带着钥匙进去

(6)Gyre(环流)

我们发现过关条件只是一把钥匙而已。
进入B箱子

带着钥匙进C箱子
然后我们发现C里面是A箱子,我们称之为A2
首先从A2取出石头,把A2丢入水里

再进入A2

进入B2,取出钥匙

带着钥匙回上一层C箱子,把A2箱子捞出水,再进A2

(7)Dungeon(系列关卡)

(8)permute(排列)

我们发现过关条件只是多一把钥匙而已。A里面有2个箱子,左边的B箱子,右边的C箱子。
带着钥匙进入B

取出石块,带着石块进入C

进入D箱子
取出钥匙,回到C,把机关门打开,把D箱子带回到A箱子中

带着C进入D
把C丢入水里,然后就可以从C里面取钥匙,但是只能运出一个钥匙到A,再进D的时候C就没有了。

现在的局面是A少了一个机关门,还缺一把钥匙,B和D还在,C已经没了。
箱子带着B进入D,把B丢入水里,然后从中取出3个石头。

(9)Introspect(内省)

水里有2个箱子。
左边的B箱子:
右边的C箱子:

看起来只要C没有水就可以了,但是在A里面是无法直接把C捞出水面的。
首先带着B进入C,然后捞出水:

此时B里面没有水,果然没让人失望,B里面又是A,称之为A2
把A2取出来,在C里面丢入水里

进入A2把C2取出来
把C2捞出水,进入其中。

Dungeon关卡(绿色系列)
(1)Green(绿色)

箱子里面有冒绿烟的石头,我愿称之为绿石头(总不能叫绿头吧,咱可是正经攻略)。
绿石头是静态成员,退出房间再进入,绿石头是不会重置的,也就是说只能取出一份。

(2)Store(存储)

绿钥匙也是静态成员。
先带着绿钥匙进入B箱子

再带着钥匙进入B箱子

(3)Pile(堆叠)

先进入B箱子:

从B里面取出3个石头
带着绿石头进入B,再回到A带着石头重新进入B

(4)Reach(到达)

A里面有个绿色的箱子,箱子里面是A自己。
绿箱子也是静态成员,它不能被取出,而且里面和外面的它会保持在同一位置,其实就是单例的。
首先进入A3,把A4丢到右边

回到A2,把箱子丢到左边

再回到A1

(5)Gaol(监牢)

左边B箱子有1个钥匙,但是需要2个石头才能拿到,中间C箱子有1个石头,右边D箱子需要1个钥匙和1个石头即可过关。
首先从C取出1个石头,然后带着C进入B,取出2个石头

然后把钥匙送进D,再带着石头进入D

(6)Empty(掏空)

A里面只有B,B里面有很多东西:
B里面的C箱子是空的

前面很容易理解为,绿石头、绿钥匙的规则,和绿箱子的规则是不一样的,但是这一关我们发现其实是一样的。
绿石头,绿钥匙,绿箱子,都是全局唯一的(普通箱子的各个副本中,他们的位置保持一致),不受房间重置的影响(不会因为重置而产生副本,也不会因为重置而丢失)
首先把C取出,带到A里面,然后带着B进入C

把绿石头和绿钥匙取出来

进入B

再把绿石头和绿钥匙取出来即可。

(7)Most secure

进入B

我们发现B里面没有箱子了,但是有1个绿钥匙和1个绿机关门。
首先把普通钥匙带出去再带进来

用普通钥匙把绿机关门干掉 
然后重新进来

再次把普通钥匙带出去再带进来即可。
(8)Sluice(闸门)

和前一个绿箱子的关卡(本系列第4关Reach)一样,A里面有个绿色的箱子,箱子里面是A自己。
首先进入A2,把A3丢入水里,进入A3,再把A4拿到高处

回到A2,把A3丢到右边高处

再回到A1即可。
(隐藏关卡)
前面水系列中我一直在想,如果在大白上浮或者下沉之前,拿东西挡住它会怎么样。
但是灌水只能通过把箱子丢入水里,而这样的话,箱子就重置了。
而Sluice这关是第一个既有水又有绿色的关卡,所以就试了一下,结果触发了隐藏关卡!
首先把A2丢入水中,然后进入A2

把A3放在大白的下面,然后返回A1,结果没能回到A1,而是进入了隐藏的B盒子。

左右2个盒子都是一样的,左边的C1,右边的C2,进入C1

这里有个泵,会把它上面的东西都吹上去。
先把泵带出去,然后借助泵的力量把箱子带上去

C2也是一样

带着 C1进入C2

再取出一个泵,把自己吹上去

最后带着钥匙进入C1

(9)Ruins(系列关卡)

(10)Attic(阁楼)

绿箱子本身作为一个房间,在退出后也是会重置的。
进入B箱子,发现里面只有一个C箱子

把C箱子带出,然后带着绿色的B进入C,再带着钥匙重新进入C
现在是A里面有C1,C1里面有B1和钥匙。
带着钥匙进入B1,进入C2,进入B2,进入C3

打开机关门,把B3丢到右边高处
返回B2,返回C2

把B2丢到中间高处,返回B1,返回C1

(取出操作的逻辑分析)
我前面一直在想,能不能从一个箱子里面取出一个绿箱子,如果可以的话,就会有逻辑问题,因为绿箱子不能同时出现在2个不同的箱子中。
在Attic这一关中,一个核心的模型就是A-C1-B1-C2-B2-C3-B3,其中B是绿箱子,只看前面的A-C1-B1-C2-B2这部分,如果把B2带出,那么B1里面有C2和B2

此时的模型是:

此时如果带着B2返回,会发生什么呢?
要理解这个,首先我们要分析,取出操作到底是怎么实现的。
当x盒子里面有y盒子,而我们在y盒子里面带着物品返回x盒子,会发生什么呢?
首先执行y盒子的重置,其次才是刷新x盒子。
对于上图的模型,B是绿色盒子,如果带着B2返回上一层,首先重置B1,然后刷新C1,就变成了:

没有逻辑问题。
(隐藏关卡)

此时如果直接返回B1,就有逻辑问题,所以会进入隐藏关卡D箱子

D里面只有E箱子,进入E

E里面有个泵,还有F箱子,进入F

F里面是终点,但是上不去,需要2个泵才可以。
我们先返回E,带着泵返回D

然后带着泵进E, 利用泵把F取出来

然后带着E进F,从E里面取出2个泵即可。

(11)Obstruction(阻塞)

进入B箱子

里面有绿色的C箱子和D箱子,带着C返回A,把C丢入水里
进入C,取出钥匙

打开B的机关门,进入D

我们发现这里又需要水,但是大白太大了,无论大白在哪好像都进不去。
显然是又需要利用绿箱子的定位机制。
首先分析循环,显然A和B是不参与循环的,因为A和B都没有副本,而C是绿箱子,D有副本,所以一定是C和D构成循环包含。
再分析水,要在C和D内完成有水和无水状态的切换,就需要有一个盒子内既有有水的地方,又有无水的地方。D如果有水就全部有水,C如果有水,右边高处是无水的,所以我们就找到了状态切换的方法,而且是唯一的方法。
先从B取出D,,从C取出一把钥匙

再把C放在D里面
把D丢入水里,从B再取出D2,带着D2进入D1,进入C


进入D2,把C2放在大白上面

返回C1,把D2丢入水里
返回D1

(隐藏关卡)
和上一关的隐藏关卡触发方式完全一样


退出C1,进入隐藏关卡E箱子

进入F箱子

进入G箱子

把泵取出来,然后带着G返回E,再重新进入F

把泵放回G1里面,再带着G2进入G1

不停地从G2里面取出泵即可。

Ruins关卡(酸&造型系列)
(1)Sinkhole(沉洞)

进入B箱子

下面的沉洞进入就上不来了,所以直接跳到右边,进入C箱子
我们发现C需要水才能拿到钥匙。
首先返回B,带着C重新进入B,于是B里面有了C1和C2,把C1丢入水里

带着C2进入C1

把C2捞出水,带着钥匙进入C2打开机关门

返回C1,胜利。

(2)Bridge(桥梁)

左边的B,右边的C,进入B

里面有绿钥匙和箱子D,把绿钥匙放在D里面

返回A,进入C

里面也有D箱子,称之为D2,从D2里面取出绿钥匙
先把绿石头放到D2中,再带着D2回到C

借助绿石头,带着C进入B

利用绿石头取出2把钥匙

(3)Acid(酸)

这一池子的酸会让绿钥匙变成普通钥匙。
把B搬到左边就行了

(4)Block(大块)

进入左边的B箱子

B里面还是B,C里面是2个绿石头

首先带出一个石头

带着B进入C,从而把绿石头放在B里面
从B1取出绿石头,取出B2,带着普通石头进入B2


(5)Feedback(反馈)

进入B
我们发现B里面是A2,把A2丢入水里,进入取出钥匙

取出B2

进入B2,把B3丢到左边高处
返回B1

带着B2和石头进入A2

进去调整绿箱子位置再返回A2
胜利。
还有一种方法是把箱子带进隐藏关卡,利用隐藏关卡的泵走到A箱子的目标,不过这种方法系统并不认。
(隐藏关卡)
触发隐藏关卡的方法和前面一样。
带着石头进入隐藏关卡即可。

带着石头进入箱子


(6)Bath(浴缸)

进入B箱子
我们发现其实就是要把绿石头带进来即可。
首先带着3个石头返回A

然后带着绿石头进入B

(7)Embed(嵌入)

进入B
左边的C里面有钥匙,带着2个C到右边

进而让绿箱子D里面有D本身
重定位即可

(隐藏关卡)
触发隐藏关卡的方法和前面一样。



胜利。
(8)Pillar(柱子)

带着中间的B进入左边的C
带着石头和绿钥匙进入B,进入B里面的D


(9)Temple(系列关卡)

(RUML)
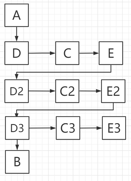
玩这个游戏,经常需要打草稿,突然想起大一离散数学的第一课,用图表示一个题目的答案,又想起大学学的UML,于是我发明RUML(Recursed Unified Modeling Language)
以Mire这关为例:
首先是结构图,用带箭头的实线表示包含关系,整个构成的是一个有向图,以A为起点可以到达所有节点(箱子)

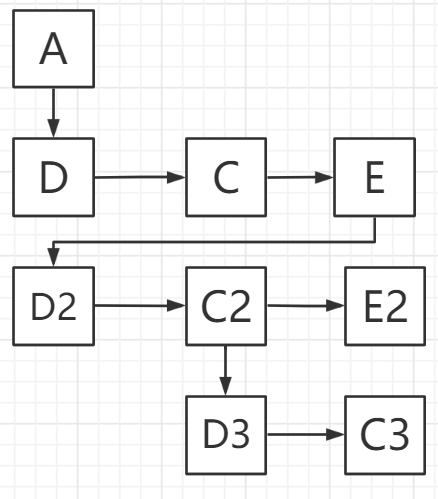
其次是供需图

其中有绿的是绿色物品,否则默认为普通物品,
运算符&的含义是,一组物品需要同时出现在一个箱子中。
还有活动图,可以画出一些操作步骤,甚至可以用来表达完整的通关步骤。
还可以画出很多有趣的图,在推关时可以不需要画这么仔细,在一张纸上把这些信息表达出来就可以很有效的帮忙我们思考。
(10)Mire(泥潭)

先进入左边的B,多弄一个石头,把钥匙送出去

带着绿钥匙和B进入C,从C里面取石头

把C放进水里,进入C,胜利。
(11)Interlock(连锁)

B里面是3个箱子CDE,左边的C和右边的E是绿箱子。

这一关的物品非常少,C里面有钥匙,E里面有门和终点,其他说明都没有,而且C和E里面必须要用重定位机制。
初始结构图

下一个状态

在D:

在E:


进入C3,把E3抛到右边

回到C2,为了稳妥起见可以把D3带着(此时的我,边画图边写博客,边思考边操作,希望能一次过!)


类似的,再进行一次重定位即可。

(隐藏关卡)
触发隐藏关卡的方法和前面一样。

进入G箱子

G里面的箱子还是G

靠操作把2个石头都运到右边即可。

Temple关卡(绿茶杯系列)
(1)Fissure(裂缝)



这里出现了绿出口,绿出口类似于中断,可以暂时退出并重入,但是只能重入一次绿出口就会消失。


(2)Resume(恢复)


(3)Permanence(持久)



(4)Restructure(重组)



(5)Jar(罐子)

放钥匙

抽取茶杯,带着茶杯进入

(6)Build(创建)


(7)Internal(内部)



(8)Entwine(缠绕)




(9)Clasp(扣环)



(隐藏关卡)
触发隐藏关卡的方法是利用机关门。




(10)traversal(穿越)


(11)The void(系列关卡)

(12)Hydrophobic(疏水)



(13)Blister(气泡)

A里面是A本身。
进A2,把A3丢入水里,进A3,把A4带到左边高处

回到A2,从绿出口退回A1
把A2丢入水里,带着茶杯进入A2,进入A3

进入茶杯,把箱子抛掷到右边高处

返回A3,返回A2

(隐藏关卡)
触发隐藏关卡的方法和本关的正常过关方法几乎一样,唯一的区别就是把“进入茶杯,把箱子抛掷到右边高处”改成“进入茶杯,把箱子放到大白上”

B里面只有C

C里面的箱子是B。
第一个关键状态,B里面有C和C和泵

下一个状态,再取出2个B

下一个状态,把B和C都带到高处,然后取出泵

非常关键的状态,把C和泵带入C

胜利

The void关卡
(1)Clutch(抓紧)

这一关完全就是考验操作能力。

(2)Sojourn(暂住)


取出钥匙丢入水里。
(3)Payload(负载)
(4)Alter(圣坛)
(5)Escalate(逐渐增强)
(6)Trilemma(三难困境)
文章来源: blog.csdn.net,作者:csuzhucong,版权归原作者所有,如需转载,请联系作者。
原文链接:blog.csdn.net/nameofcsdn/article/details/120599585
- 点赞
- 收藏
- 关注作者
评论(0)