嵌入式之一款GPRS模块的应用

举报
心跳包 发表于 2021/11/12 23:53:32 2021/11/12
【摘要】        我在做充电桩项目中使用了一款EC20的4G模块,它是移远通信最近推出的LTE Cat.3模块;采用LTE 3GPP Rel.9技术;支持最大下行速率100Mbps和最大上行速率50Mbps。EC20在封装上兼容移远通信UMTS/HSPA+ UC20模块,实现了3G与4G网络之间的无缝...



EC20内置丰富的网络协议,集成多个工业标准接口,并支持多种驱动和软件功能(如Windows XP,Windows Vista,Windows 7/8/8.1/10,Linux,Android等操作系统下的USB驱动,eCall*等),极大地拓展了其在M2M领域的应用范围,如CPE、路由器、数据卡、平板电脑、车载、安防以及工业级PDA等。(官网都有)

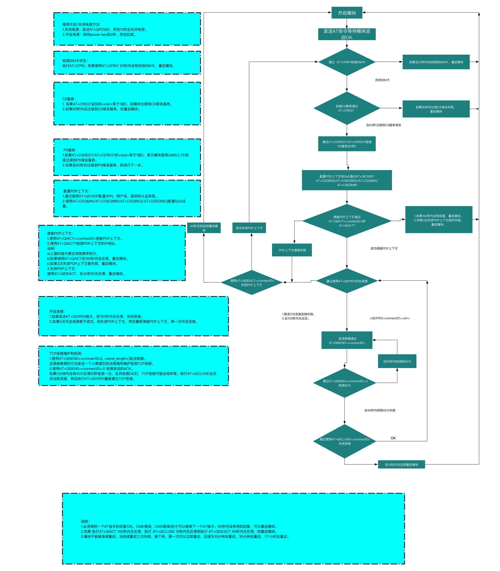
1.GPRS模块工作的流程

2。TCP/IP连接指令流程

const char AT[]="AT\r\n";

const char ATE0[]="ATE0\r\n";

const char AT_CPIN[]="AT+CPIN?\r\n";

const char ATCSQ[]="AT+CSQ\r\n";

const char AT_CREG[]="AT+CREG?\r\n";

const char AT_CGREG[]="AT+CGREG?\r\n";

const char AT_QICSGP[]="AT+QICSGP=1,1,\"UNINET\",\"\",\"\",1\r\n";

const char AT_QIACT[]="AT+QIACT=1\r\n";

const char AT_QILOCIP[]="AT+QILOCIP\r\n";
const char AT_QIOPEN[]="AT+QIOPEN=1,0,\"TCP\",\"192.186.68.1\"8000,0,1\r\n";

文章来源: xintiaobao.blog.csdn.net,作者:心跳包,版权归原作者所有,如需转载,请联系作者。

原文链接:xintiaobao.blog.csdn.net/article/details/79745266

【版权声明】本文为华为云社区用户转载文章,如果您发现本社区中有涉嫌抄袭的内容,欢迎发送邮件进行举报,并提供相关证据,一经查实,本社区将立刻删除涉嫌侵权内容,举报邮箱: cloudbbs@huaweicloud.com
  • 点赞
  • 收藏
  • 关注作者

评论(0

0/1000
抱歉,系统识别当前为高风险访问,暂不支持该操作

全部回复

上滑加载中

设置昵称

在此一键设置昵称,即可参与社区互动!

*长度不超过10个汉字或20个英文字符,设置后3个月内不可修改。

*长度不超过10个汉字或20个英文字符,设置后3个月内不可修改。