什么叫mcu?mcu和普通芯片的区别是什么?
一、什么叫mcu?
Mcu其实就是单片机,它是英文Microcontroller Unit的简称,中文名字叫微控制器。
这个时候可能很多又要问了:单片机是什么?
单片机简单来说就是一个可以用来做智能电子产品的芯片,具体看下图。

大家每天有90%的几率能接触到基于单片机这种芯片开发的产品。
比如说家里的电饭煲、电磁炉、微波炉、空调、洗衣机内部其实都是使用单片机配合不同电路去实现的。
除此以外,结合物联网,单片机能做的东西也越高端,比如说智能家居、智慧停车场、智慧农业等等。
那单片机仅仅是一个芯片,为什么能做的东西这么多,还是分布不同行业的。
关键就是它的可编程特性。
可编程的意思就说,我们可以通过编写C语言或者汇编程序,下载到单片机里面。
让它按照我们的程序逻辑去控制电路。
这样就灵活性就非常高了,我们完全可以根据自己的想法和创业,结合单片机去做一些有趣的产品。
但是这也是有前提的,就是相应的硬件电路也要设计好。
单片机主要负责控制,而电路是具体功能的实现。
举个例子,比如说我想让家里的灯更智能一些,让它到了晚上自动开灯。
首先在电路上我们需要几个电路模块:
1.单片机最小系统

单片机有时候跟人有点像,人要正常运作,首先要填饱肚子。
而单片机要运作,同样也需要一些前置条件,比如说电源、复位电路、晶振电路。
由这些电路组成的就叫最小系统,是让单片机能够正常运行程序的基础。
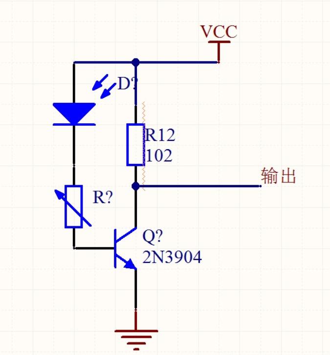
2.检测光线的电路

上面这个电路输出就是接的单片机这个芯片的引脚,而接的这个引脚必须是通用IO口,不能乱接的。
光敏电阻检测到不同的亮度,会输出不同的信号。
我们在写程序的时候,就是判断这个输出口的信号来判断当前环境光线的。
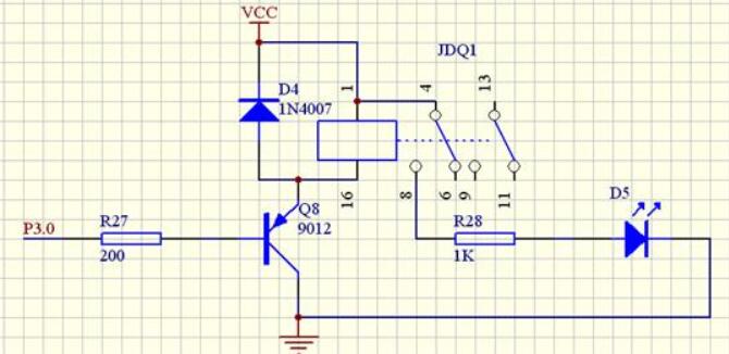
3.继电器控制电路

上面这个电路的P3.0就是接的单片机芯片的引脚,我们通过写程序控制这个引脚输出信号就能达到控制继电器的目的。
而继电器再接上220V和我们家里的灯,当我们控制继电器吸合的时候,家里的灯就会打开。

如果以上你都看不懂,也正常的。
因为要做到这些,还需要很多知识的铺垫。
如果对单片机有兴趣的可以找无际单片机编程来学习。
二、mcu和普通芯片有什么区别?
市面上芯片的种类非常多,成千上万种。
而mcu跟普通芯片最大的区别就是能不能写程序控制的区别。
还有就是大家各自功能和应用领域都不一样,放在一起没有可比性。
文章来源: blog.csdn.net,作者:无际单片机编程,版权归原作者所有,如需转载,请联系作者。
原文链接:blog.csdn.net/weixin_43982452/article/details/118699161
- 点赞
- 收藏
- 关注作者
评论(0)