❤️一起谈一谈js中的宏任务和微任务!
前面中我们说过一道关于宏任务和微任务的题:
试问一下上面代码的执行顺序是啥?
有小伙伴可能会答:2,4,1,3
估摸着是这么想的:我难道不知道js是一行一行执行的,setTimeout是异步,所以先放后面;往下走,执行了console.log(2),.then()是异步的,放在后面;走了console.log(4);再去异步队列里走,先是console.log(1);再是console.log(3)。
But,事实真是如此吗?我有点慌,于是我粘贴到浏览器去瞅两眼:
我擦嘞,居然是2,4,3,1!我简直不敢相信!
带着困惑的我,只能去好好研究研究JavaScript的运行机制了!
1、关于JavaScript
JavaScript是一门单线程语言,即一次只能完成一个任务,若有多个任务要执行,则必须排队按照队列来执行(前一个任务完成,再执行下一个任务)。
2、JavaScript事件循环
既然js是单线程,那就像只有一个窗口的食堂,学生需要排队一个一个打饭,同理js任务也要一个一个顺序执行。这种模式执行简单,但随着日后的需求,事务,请求增多,这种单线程模式执行效率必定低下。只要有一个任务执行消耗了很长时间,在这个时间里后面的任务无法执行。
常见的有新闻包含的超清图片加载很慢,难道我们的网页要一直卡着直到图片完全显示出来?为了解决这个问题,JavaScript语言将任务执行模式分成同步和异步:
同步模式:就是上面所说的一种执行模式,后一个任务等待前一个任务结束,然后再执行,程序的执行顺序与任务的排列顺序是一致的、同步的。
异步模式:就是每一个任务有一个或多个回调函数(callback),前一个任务结束后,不是执行后一个任务,而是执行回调函数,后一个任务则是不等前一个任务结束就执行,所以程序的执行顺序与任务的排列顺序是不一致的、异步的。
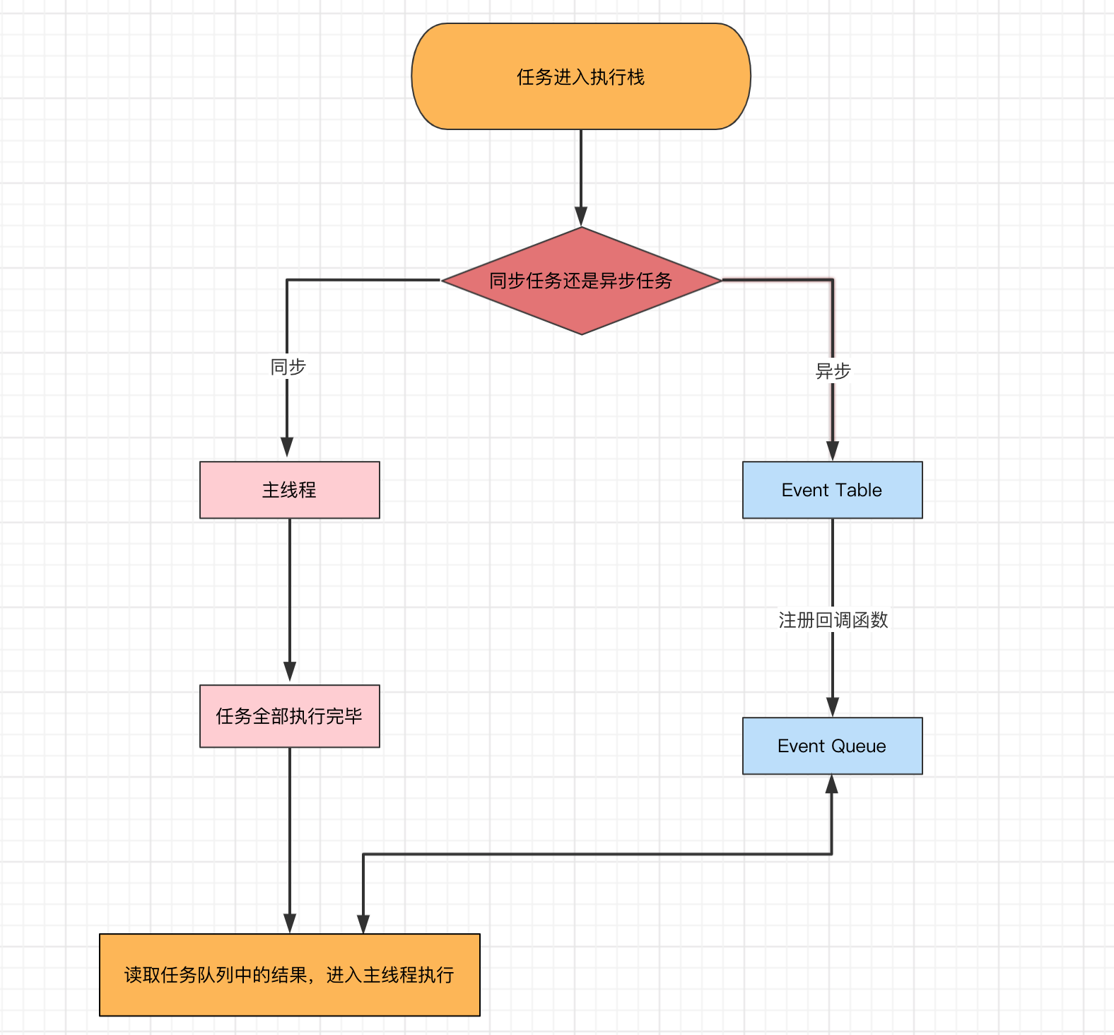
导图要表达的内容用文字来表述的话:
- 同步和异步任务分别进入不同的执行"场所",同步的进入主线程,异步的进入Event Table并注册函数。
- 当指定的事情完成时,Event Table会将这个函数移入Event Queue。
- 主线程内的任务执行完毕为空,会去Event Queue读取对应的函数,进入主线程执行。
- 上述过程会不断重复,也就是常说的Event Loop(事件循环)。
再配上代码表达:
上面是一段简易的ajax请求代码:
- ajax进入Event Table,注册回调函数
success。 - 执行
console.log('代码执行结束')。 - ajax事件完成,回调函数
success进入Event Queue。 - 主线程从Event Queue读取回调函数
success并执行。
相信通过上面的文字和代码,你已经对js的执行顺序有了初步了解。然而这也是为什么会有小伙伴回答2,4,1,3的原因。
然而实际上,异步队列里是还有门道的,我们那道面试题,setTimeout和promise的.then()都在异步队列了!接下来,讲讲那些门道(宏任务和微任务)。
3、宏任务和微任务
每个人的理解方式不同,因为宏任务和微任务并不是标准,但执行的顺序在js中是大一统了的。
宏任务
| # | 浏览器 | Node |
| <script>整体代码 | √ | √ |
| setTimeout | √ | √ |
| setInterval | √ | √ |
| setImmediate | x | √ |
| requestAnimationFrame | √ | x |
| Ajax | √ | √ |
| DOM事件 | √ | √ |
微任务
| # | 浏览器 | Node |
| process.nextTick | x | √ |
| MutationObserver | √ | x |
| Promise.then catch finally | √ | √ |
宏任务包括:<script>整体代码、setTimeout、setInterval、setImmediate、Ajax、DOM事件
微任务:process.nextTick、MutationObserver、Promise.then catch finallyprocess.nextTick差异太大,不同的node执行不统一,不做标准
**微任务比宏任务的执行时间要早**Tip:有些人喜欢将<script>整体代码放在宏任务里,但我个人不喜欢,在我这里它只是第一执行的主线程,我个人是将宏任务和微任务都归类到异步任务里!
我们再来看看那道面试题:
2:同步中的第一个,故第一
4:同步中的第二个,故第二
3:异步中的微任务,故第三
1:异步中的宏任务,故第二
因此:2,4,3,1的结果就出来了!
除此我们来拓展一下:
执行整体代码(宏任务)console.log('6') >> 宏任务队列1、宏任务队列2位异步(依次执行)
宏任务队列1:=>
console.log('1')
console.log('3')
console.log('4')//宏任务中的微任务
剩下的不会先执行,因为是宏任务中的宏任务(console.log(2)) ,要被继续丢进任务队列后
宏任务队列2:=>
console.log('5')
宏任务队列1中的宏任务3:=>
console.log('2')
以上代码会怎么输出呢?
4、拓展宏任务微任务
上面出了复杂的题,小伙伴们不妨可以想一想,这种复杂情况,一个套一个的该怎么执行呢?
整体代码:
- 6:第一个同步主线程,故第一
script整体代码里没有微任务故直接执行宏任务=>
宏任务队列:
- 宏任务队列1
任务1:console.log(1)
任务2:console.log(3)
宏任务队列1中的微任务:console.log(4)
宏任务队列3:因他是宏任务队列1中的宏任务,所以被丢进了任务队列最后,我们先看宏任务队列1同级的是否还有宏任务,有就先执行同级的,没有才可以执行宏任务队列3!故最后!
- 宏任务队列2
console.log(5)
所以输出的结果是什么?是6,1,3,4,5,2!
经过验证,结果正确!
5、总结
实际上你只需要知道拓展之前的,毕竟拓展后的确实比较复杂,需要一定的理解能力,他可以三层,可以四层等....我不信你会跟这题目一样写代码,这不是憨批是什么😆。
对于宏任务和微任务请记住这几点:
- 微任务比宏任务执行要早。
- 宏任务里如果有宏任务,不会执行里面的那个宏任务,而是被丢进任务队列后面,所以会最后执行。
此上就是我给大家的分享,如果有用,还望各位来个三连支持一下哟~~~感谢🙏 各位了。
最后出个题:
这题里有process.nextTick,请在nodejs中验证哦~
- 点赞
- 收藏
- 关注作者





评论(0)