持续交付之基于Git Flow代码分支策略实践
前言
高效的持续交付体系,必定需要一个合适的代码分支策略。采用不同的代码分支策略,意味着实施不同的代码集成与发布流程,这会影响整个研发团队每日的协作方式,因此研发团队通常需要很认真地选择自己的策略。
主干开发(TBD)
主干开发是一个源代码控制的分支模型,开发者在一个称为 “trunk” 的分支(Git 称 master)中对代码进行协作,除了发布分支外没有其他开发分支。
Google 和 Facebook 都是采用“主干开发”的方法,代码一般直接提交到主干的头部,这样可以保证所有用户看到的都是同一份代码的最新版本。大多数时候,发布分支是主干某个时点的快照。以后的改 Bug 和功能增强,都是提交到主干,必要时 cherry-pick (选择部分变更集合并到其他分支)到发布分支。与主干长期并行的特性分支极为少见。
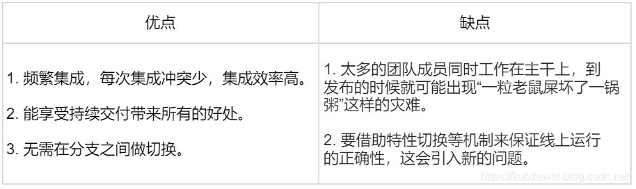
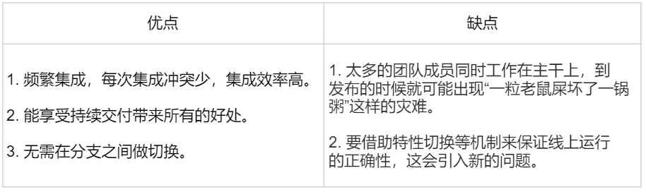
主干开发的分支策略虽然有利于开展持续交付,但是它对开发团队的能力要求较高。
主干开发的优缺点如下表所示

特性开发
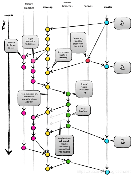
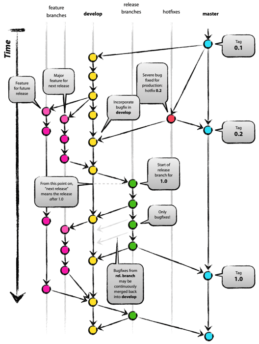
Git Flow
Git Flow 模型在 2011 年左右被大家当作了推荐的分支模型,至今也还有项目团队在使用。

- 主分支:master,稳定版本代码分支,对外可以随时编译发布的分支,不允许直接Push代码,只能请求合并(pull request),且只接受hotfix、release分支的代码合并。gitlab上做权限限制(开发组长)。
- 热修复分支:hotfix,针对现场紧急问题、bug修复的代码分支,修复完后合并到主分支、开发分支。
- 发版分支:release,版本发布分支,用于迭代版本发布。迭代完成后,合并dev代码到release,在release分支上编译发布版本,以及修改bug(定时同步bug修改到dev分支)。测试完成后此版本可以作为发版使用,然后把稳定的代码push到master分支,并打上版本标签。
- 开发分支:dev,开发版本分支,针对迭代任务开发的分支,日常开发原则上都在此分支上面,迭代完成后合并到release分支。
- 特性开发分支:dev-***,开发人员可以针对模块自己创建本地分支,开发完成后合并到dev开发分支,然后删除本地分支,涉及多人协同开发的可以push到服务端。
产品分支策略
基本情况
- 尚不具备主干开发能力(开发团队系统设计和开发能力非常强)
- 有预定的发布周期
- 需要严格执行发布周期
分支管理
在代码分支管理的层面上,V3C团队源代码分为五个主要分支:
- Master:主分支,稳定版本
- Hotfixes:补丁分支,稳定/预览版本或现场问题的应急处理
- Release:预览分支,Bata版/测试与bug修复
- Develop:开发分支,常规功能的新增与调整
- Feature:特性分支,同时可以有多个特性分支,代码合并后结束;

分支合并时间
- 主分支:每个季度一个正式版本,于每个季度末合并发版;由预览分支、补丁分支合并;不允许直接Push代码,只能合并;
- 补丁(热修复)分支:随现场使用情况而定,可以打临时版本或补丁;由主分支替换而来,修复完后合并到主分支、开发分支;
- 预览分支:版本发布分支,用于迭代版本发布。每日测试打版验证,由开发分支合并而来;测试完成后此版本可以作为发版使用,然后把稳定的代码push到master分支,并打上版本标签。
- 开发分支:不对外发布,可以由其他分支合并而来;针对迭代任务开发的分支,日常开发原则上都在此分支上面,迭代完成后合并到release分支;
- 特性分支:不直接打版,可以由开发分支合并而来;新功能稳定后合并到开发分支
初始化配置

分支初始化配置指令:
git checkout -b hotfix origin/hotfix //创建hotfix分支
git branch --set-upstream-to origin/hotfix //关联到远端hotfix分支
git checkout -b dev origin/dev //创建dev分支
git branch --set-upstream-to origin/dev //关联到远端dev分支
git checkout -b release origin/release //创建release分支
git branch --set-upstream-to origin/release //关联到远端release分支
迭代开发

紧急bug修复
预览版(Bata)

稳定版(正式版)

紧急bug修复流程
git checkout hotfix //切换到hotfix分支
git pull gitlab master //更新从远端主分支更新代码,会同时更新本地、远端的hotfix分支
//改bug...
git commit -a -m "~修复client心跳检查接口null引用 #V3C666" //提交代码
git push //push 代码到远端hotfix分支
//bug改完了,编译测试验证,合并代码:
//1.合并代码到dev分支
git checkout dev //切换到dev分支
git pull //跟新代码
git merge --no-ff hotfix //把hotfix分支合并到当前dev分支
git commit -a -m “merge hotfix branch” //提交代码到本地dev分支仓库
git push //push 代码到服务器端dev分支
//2. 合并代码到主分支,在gitlab上操作,发送Push Request
日常特性开发
推荐日常开发中多创建本地特性分支,标准流程如下:
git checkout -b dev-rpccompress dev //创建特性分支
git commit -a -m”注释” //修改代码并提交
git checkout dev //切换到dev分支
git pull //从远端更新dev分支代码
git merge --no-ff dev-rpccompress //合并特性分支到dev
git push //推送
git branch -d dev-rpccompress //删除特性分支
Git工作流


- 工作区:就是你在电脑里能看到的代码库目录。
- 暂存区:英文叫stage, 或index。一般存放在 “.git目录下” 下的index文件(.git/index)中,所以我们把暂存区有时也叫作索引(index)。这个分区我们平时使用较少,不做多介绍。
- 本地仓库(版本库):工作区有一个隐藏目录.git,这个不算工作区,而是Git的版本库。我们在工作区修改的代码通过Commit指令提交到版本库。
- 服务端仓库(远端版本库):服务端的版本库,本地版本库通过push指令把代码提交到远端版本库。

- Git的分支创建、切换、删除都非常快,分支是Git的必杀技特性。要充分利用Git的分支特性,特别是个人开发时多使用Feature分支。
- 上图是一个普遍采用的分支管理方案
Git常用指令
代码合并

git merge --no-ff hotfix
--no-ff :禁用快速合并,合并后会保留原分支的commit历史记录,如右图左侧图示,推荐的用法。
git merge 撤销(未push)
git checkout 【行merge操作时所在的分支】
git reset --hard 【merge前的版本号】
Git撤销&回滚操作
撤销所有本地改动代码:
git checkout . #撤销本地所有修改,未提交(暂存区),可以指定文件
$ git reset --hard HEAD #撤销本地所有修改
git commit 后撤销(reset:本地仓库撤销commit,不会影响远程仓库)
git reset --hard <commit-id> #回滚到某个变更集版本,针对已commit,未push
git push撤销(revert,用一个新的提交来覆盖当前版本)
git revert <commit-id> -m #回滚已经push的变更集,完了后push即可
git push
注意:reset、revert都会导致指定<commit-id>后的变更都没有了,慎重使用。
拣选指令
拣选指令–git cherry-pick 其含义就是从众多的提交中选出一个提交应用在当前的工作分支中.该命令需要提供一个提交ID作为参数.操作过程相当于将该提交,导出为补丁文件,然后在当前HEAD上重放,形成无论内容还是提交说明都一致的提交.
git cherry-pick <commit id>
git cherry-pick 6bbf6b4 cc63c15 #可以指定多个CommitID
git log -n20 #查看日志,获取CommitID
Git代码提供规范
基本原则
- Git 代码完整提交正确姿势,建议先 Commit,再 Pull,最后 Push。
- 代码提交前,保证本地编译通过。
- 代码提交时,保证代码、文件完整提交,不要把本地测试代码、配置提交上去了。
- 代码每次独立的功能、模块修改,都 Commit 到本地(不急每次都 Push)
- 较大的模块开发或修改建议创建本地特性分支,完成后合并到 dev,特性分支不可 push
提交注释规则
格式:[前缀:+ - * ~][正文] #[相关youtrack任务编号]
+ 添加功能/模块,前缀“+”;
- 删除功能/模块,前缀“-”;
* 修改、优化功能/模块,前缀“*”;
~ 解决Bug,前缀“~”;
示例
+添加登录拦截校验功能 #V3C-1240
-删除登陆弹出框提示 #V3C-1241
*修改登陆校验逻辑 #V3C-1242
~修复登录正确提示不准确缺陷 #V3C-1243
关联的
youtrack任务单/缺陷单编号,例如:“V3C-124”;
参考资料:
- [1]:Git Flow—Git团队协作最佳实践: https://yq.aliyun.com/articles/68655
- [2]:Git工作流指南: https://github.com/xirong/my-git/blob/master/git-workflow-tutorial.md
- [3]:廖雪峰的 Git教程:https://www.liaoxuefeng.com/wiki/0013739516305929606dd18361248578c67b8067c8c017b000
- 点赞
- 收藏
- 关注作者
评论(0)